如果不是因为疫情原因婚礼延期,成都的周女士可能面临婚礼上没有婚戒的窘境。
2019年7月,周女士就在位于成都来福士商场一楼的BLOVE婚戒定制中心(以下简称BLOVE)订购了钻戒,但随着成都多家店相继关门,直到现在,周女士也未能拿到戒指,也没能成功退回已缴纳的1.8万元。
和周女士一样面临“婚期临近,婚戒却没有着落”尴尬局面的,还有不少,他们中甚至有人是通过其他婚戒品牌的工作人员说起,才知道自己订购婚戒的店铺已从成都撤柜。
专柜撤柜、销售人员离职,要退款也没回应……
周女士的定制单
2019年7月,周女士在成都来福士商场一楼BLOVE专柜订购了一副对戒和一副钻戒,对戒已取,但是钻戒一直没有拿到。专柜工作人员承诺,可以在12月拿到戒指。
但后来,来福士商场的专柜撤柜,对接的销售人员离职,将周女士的订单转到SM商场专柜,不久后,又转到了锦华万达商场的专柜,但直到现在,周女士也未能拿到自己预定的钻戒,预交的1.8万元也未能退款。
“一直拖,每次都说快要做好了,帮我催(公司)。”周女士说,原本这对钻戒就是准备见家长后用的,但就是一直没有收到,也是恰好遇上疫情,婚期延后,不然很可能举行婚礼了,自己却没有拿到婚戒。
2019年年底,周女士还特意前往锦华万达的专柜询问情况,销售人员告诉她,公司已经拖欠了几个月的工资了,周女士觉得情况不对,提出退款,工作人员也开具了退款单,但也石沉大海。无论是拨打公司官方网站的电话、私信官方微博,甚至是给邮箱发邮件,周女士都未能得到回应。
周女士的退款单
今年3月,周女士接到一通来自广州的电话,表示4月会寄送戒指,但4月快结束了,也没见到戒指的踪影,周女士再次拨打对方联系电话,却显示已经停机。
无独有偶,顾客夏先生是从别的婚戒品牌销售人员处得知,自己订购戒指的品牌已经从成都撤柜了。
2019年10月下旬,夏先生在SM商场的BLOVE店订购戒指,因为需要自己提供设计元素,一时工作太忙,没有确定,加上品牌方说设计时间没有限制,夏先生就没着急,后来全国新冠疫情发生,就更没有想到联系专柜。3月下旬,疫情稍解,夏先生陪朋友看戒指,才从其他品牌销售人员处得知,BLOVE撤柜了,夏先生这才想起联系之前的销售人员和设计人员,得知这两人已经是离职状态,确认了成都的店已经关了。“想了很多办法联系(公司),但都联系不上。”夏先生说,本来有一位广东深圳的沈经理在联系,但提到退款就再三拖延,后来干脆就不接电话了。
去年12月,游先生也支付了全款7500元左右的费用,订购了婚戒,本应在春节前两三天拿到戒指,刚好婚期定在了大年初四。但无论游先生怎么催促,也没有收到婚戒。“疫情原因,婚礼推迟了,但现在过了这么久,戒指还没收到。”游先生说。他也拨打过一位沈姓经理的电话,现在也联系不上了。
红星新闻记者搜索发现,从2019年年底到今年4月,杭州、苏州、沈阳等多地,均有顾客因为未收到定制BLOVE钻戒维权的报道。
“公司还欠发工资,应是出现了资金链问题”
27日,红星新闻记者联系到一位在成都专柜工作的销售人员,她告诉记者,她本来在BLOVE的SM商场专柜,去年年底,SM商场专柜撤柜,她被安排到了锦华万达店工作,不到一个月,锦华万达店也关停了,所以就离职了。而周女士的订单,是她在SM商场工作接手的。这位销售人员告诉红星新闻记者,大约从2019年下半年开始,BLOVE在全国陆续关停了不少店,成都所有的店,也在今年年初关停。
“直接就关了,我们也就被迫离开了。”销售人员说,离职时,公司已经拖欠了4个月左右的工资以及报销的款项,成都区域的负责人为大家争取了补发,但她仍有5000多元工资没有收到,而成都区域的部分管理层,拖欠工资只补发了一半。“工资能发就不错了,我们根本没指望还能赔偿。”
销售人员说,公司应该是出现了资金链问题(关店),在公司拖欠工资未发的情况下,同事们都在积极地帮顾客催货,“我们也很希望顾客能拿到戒指。”
“预计5月能发货、退款,但无法给出承诺”
4月28日,红星新闻记者拨打BLOVE官方网站的400客服电话、媒体合作联系电话,以及由顾客提供的曾联系过的工作人员电话,但均未接通。
通过天眼查查询,BLOVES是深圳彼爱钻石有限公司旗下品牌,主打结婚钻戒的珠宝类定制服务商。2020年3月,该公司被列入“失信被执行人”,被列为限制高消费企业,“因登记的住所或经营场所无法联系而被列入企业经营异常名录”,关于企业“自身风险”提示有57条。其董事长、品牌创始人、CEO也被法院列为限制高消费人员。
天眼查显示,该公司自身风险为57条
红星新闻记者查询BLOVE官方网站发现,定制联系方式中,四川区域显示暂无店铺信息,在重庆、上海等地,还有店铺营业。红星新闻记者以消费者名义拨打了重庆一家店铺的电话,对方确认店铺在正常营业,通过沟通,对方提供了两个负责对接四川区域顾客的工作人员电话。
28日下午,红星新闻记者联系到一位负责沟通顾客退款、发货的工作人员,对方确认,因为疫情影响、公司资金问题以及商场店铺租金压力等因素,公司确实已在今年陆续关闭了四川地区的所有店,加上突然关店,销售人员离职、工资未及时发放、销售系统关闭等原因,导致和顾客的沟通不畅,同时,也因为疫情影响,总公司员工未复工,所以客服电话、办公室电话、邮箱以及官方微博等信息都未能及时提供联系渠道,所以也存在未能及时通知顾客关店的情况。
这位工作人员表示,公司于3月,成立了“订单小组”,专门负责对接因关店受到影响的顾客,仍选择收货的顾客,目前已在陆续发出,预计在5月20日前处理完毕,选择退款的顾客,时间和程序稍微复杂,大约在5月31日前处理。“大约联系了几百了顾客吧。”工作人员表示,自己也从公司离职了,准确的处理完毕时间,也无法给出承诺。
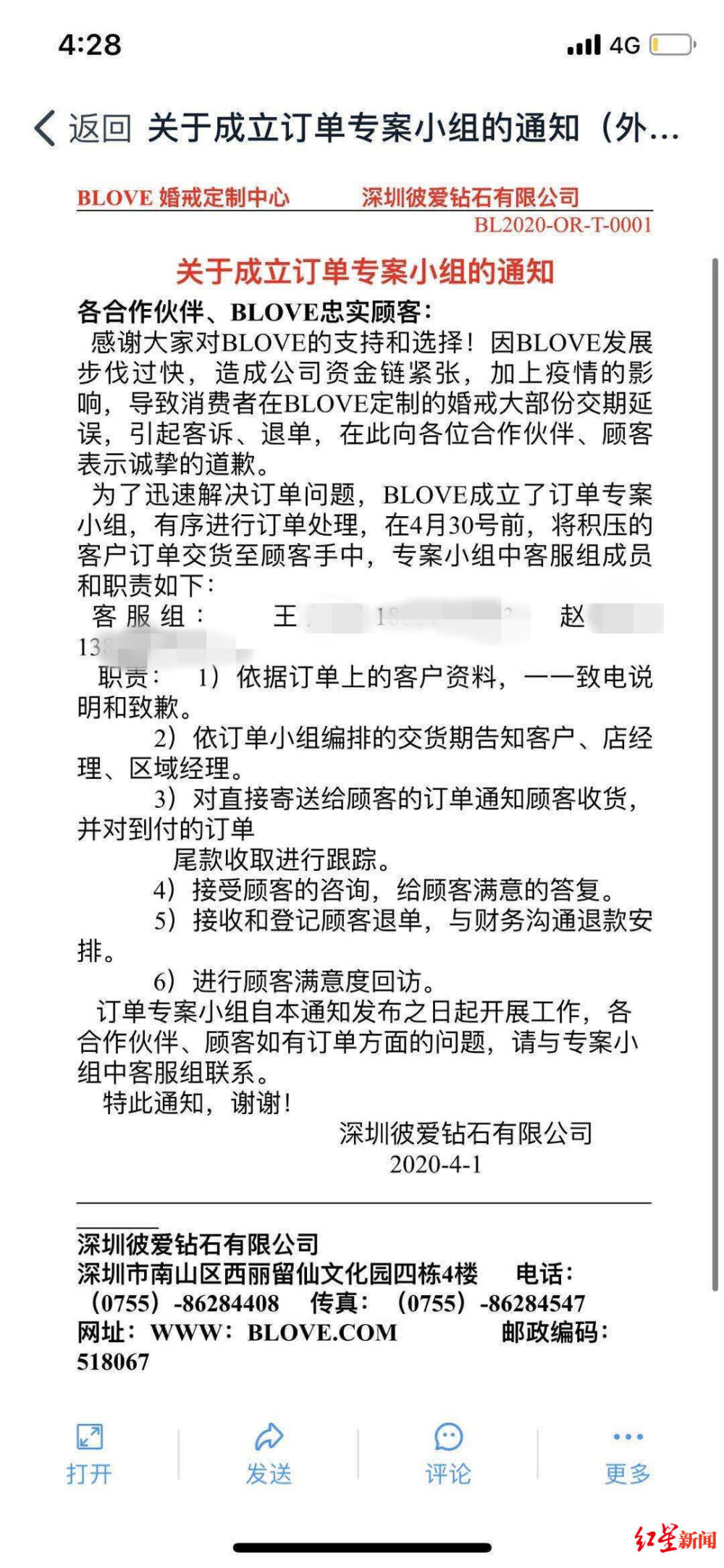
离职人员提供给顾客的“订单专案小组”信息
知道一下
该品牌曾为多对明星夫妻定制婚戒
红星新闻记者搜索发现,官方网站介绍,BLOVE是中国婚戒定制第一品牌,专为相信爱的人用爱情故事、原创设计定制,全球仅一枚的婚戒。
BLOVE在中国60多个城市开设了婚戒定制中心,已为百万对新人定制了婚戒,其中包括颖儿付辛博、Gai王斯然、福原爱江宏杰、陈建斌蒋勤勤、孙茜蔡远航、陶昕然何建泽、吴尊林丽莹等众多明星夫妇。
在其官方网站的 介绍上提出,因为定制婚戒需要顾客回顾自己的爱情经历,亲自参与设计,所以需要耐心等到35至45天,“怕麻烦、不愿意等待的顾客不予定制。”
红星新闻记者 于遵素 受访者供图以及网页截图
编辑 包程立
