原标题:全时便利店“二次死亡”:北京320家门店停业 上月曾被传疯狂裁员

本文授权转载自公众号:铅笔道(ID:pencilnews)丨作者:付艳翠丨编辑:吴晋娜
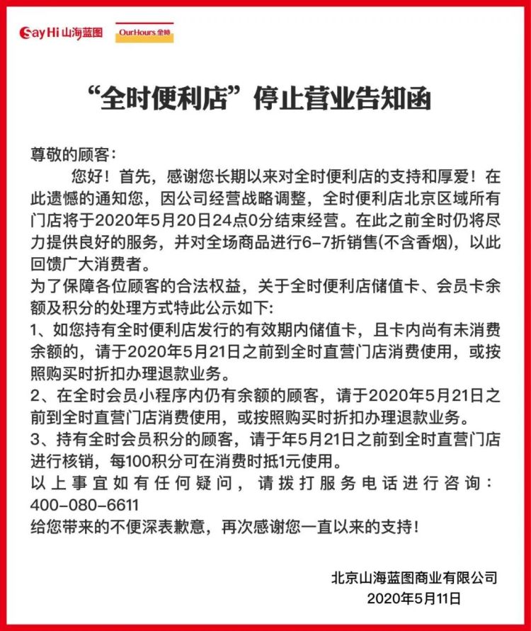
今日,全时便利店发布一条停业通知,称北京区域所有门店将于本月20日结束经营。此时,距离山海蓝图收购全时便利店的时间还不到一年。
铅笔道通过美团外卖平台搜索全时便利店发现,位于北京的多家门店显示“休息中”。同时,铅笔道发现,早在4月中旬就有人爆料,全时正在疯狂裁员。
对于北京便利店停业一事,全时并未透露原因。
不过,随着疫情的不断发展,业内人士认为,疫情期间,大量企业延迟复工,直接影响便利店附近商圈和人流的变化,导致便利店业绩下滑,造成门店关闭。
而且,北京便利店市场竞争异常激烈,便利店的门槛其实很高,仅靠山海蓝图“输血”难以存活。2018年,同样命运的131、邻家也都在短时间内夭折。
至此,曾经在全国开店800家,一度是北京便利店霸主的全时,又在经历着“二次死亡”。
全时大规模关店 曾被传疯狂裁员
“全时便利店over了。”昨天,有人匿名在互联网职场社交平台脉脉上这样感慨时,还没有引起人们注意。
今天上午11点,北京全时便利店就通过官方微信公众号发布停业通知,称因公司经营战略调整,全时便利店北京区域所有门店将于5月20日24时结束经营。但随后,这一消息被发布者删除。

在告知函中,全时便利店方面表示,在此之前全时仍将尽力提供良好的服务,并对全场商品进行6折销售(不含香烟、卡购产品),以此回馈广大消费者。另外,还对全时便利店储值卡、会员卡余额及积分的处理方式进行了公示。
刚刚,铅笔道通过美团平台搜索关键词“全时便利店”,查询发现其位于北京的多家门店显示“休息中”。

其实,今年4月18日,全时的艰难境况就已初现端倪。
当时,有人在脉脉上匿名爆料全时正在疯狂裁员,但该消息依旧没引起人们注意。

全时便利店起步于2010年,隶属于北京全时叁陆伍连锁便利店有限公司,品牌包括全时便利、全时生活两大业态。2018年底,全时通过“解体分拆”的方式结束品牌运营。位于北京、天津、成都的全时便利店由山海蓝图收购,位于华东、重庆地区的90余家则由罗森便利店接手。
山海蓝图官网显示,山海蓝图成立于2018年12月,注册资金2亿元,是山图集团旗下企业。2019年6月,山海蓝图收购了全时便利店所有资产,门店遍布北京、成都、天津、廊坊四个城市,拥有门店数量500家,员工2500人。其中,截至2月13日,全时在北京的店铺有320家左右。
天眼查显示,北京山海蓝图商业有限公司由为蔡学彦和山图酒业股份有限公司分别持股50%。目前,山海蓝图的执行董事及总经理为蔡月圆,山海蓝图旗下共有203家分支机构。
疫情、房租成本 或是压倒全时最后一根稻草
全时便利店突然大规模关店似乎是意料之外,却又在情理之中。
疫情期间,大量企业延迟复工,附近商圈和人流的变化极易导致便利店业绩下滑,影响盈利,造成门店关闭。
“它们只顾着圈地,店铺又都在商业圈。疫情期间,几个月时间都没什么人流,房租成本又高,所以也就坚持不下去了。”有业内人士补充,全时一直也没有把用户转化做起来,只靠零售利润不足以盈利。
此外,疫情正在进行,甚至改变人们的消费习惯。
有消费者向铅笔道感慨,原本他还挺喜欢逛便利店,但后来疫情期间,他发现外卖平台有商超代买后就一直线上购买了。“多花几块钱运费,在家里等就好了,即安全,还时不时就有优惠活动。”
事实上,当下各大传统零售企业不景气,便利店运营成本高、利润率低,该行业确实没有那么容易经营。
据《2018中国便利店发展报告》显示,2017年便利店行业运营成本快速上升,其中房租成本上升18%,水电成本上升6.9%,人工成本上升12%。
精益零售理论创始人、零售专家龚胤全也曾向媒体表示,全时所面临的难点并不是资本运作问题,也不是全时留下的基础不好。他解释,便利店属于制造型零售业,即原创开发的鲜食商品占比较高。这种模式对资金投入、人才体系、管理体系要求较高,没有专业的零售人才难以驾驭制造型零售业的管理要求。
“像日本7-Eleven创业时,背后有伊藤洋华堂超市的供应链资源与资金支持,仅仅依靠自己的力量经营便利店是非常难的。”龚胤全解释。
此外,北京便利店市场竞争异常激烈,仅靠山海蓝图“输血”难以存活。据悉,北京市有近5000家品牌连锁便利店。其中,包括便利蜂、全家、711、多点、罗森等。
全时再出发未遂:“二次死亡”
全时上一次集中出现在媒体视野中,是一年半以前。这则停业通知,也意味着其正经历“二次死亡”。
2018年下半年,全时就因母公司复华控股旗下的P2P理财平台海象理财暴雷,出现兑付危机。在此多米诺骨牌效应下,全时几近倒闭。甚至有不少门店出现关闭情况,其兄弟品牌“地球港”、“全时生活”也相继关门停业。
当年11月,全时出现缺断货现象开始,商品骤降,包括熟食在内的种种商品迟迟补不上货。
直到去年9月,有媒体实地探访全时便利店时,其还依旧处于“商品品类不全”的状态。该媒体在望京某处的全时便利店发现,伞的类型稀缺,价格昂贵,一把折叠伞售价45元,但伞骨脆弱,质量不及同价产品的一半。在大望路某处的全时便利店,发现连口香糖等价格低廉的小商品竟也没有售卖。
去年初,全时便利店缺断货现象才得到缓解。原因是,山海蓝图斥资近3亿元接手了“全时”品牌及北京、成都、天津、廊坊四个城市约500家便利店门店。
得到了资本输血之后,全时的状况一度有所好转。去年底,有媒体再次走访全时便利店时发现,北京地区所有门店已经全面恢复营业,商品、员工也都陆续就位。与此同时,全时还接连开出新店。
当时,外界普遍认为,因资金问题临近倒闭的本土便利店品牌全时正在迎来新生。山海蓝图相关负责人甚至也表示,在原有的门店规模基础上,全时会继续新开优质门店。与此同时,也会在商务合作、新技术运用等业务上进一步拓展。“有可能的话,我们将尝试着向其他区域进行拓展。”
但如今,一场疫情,再次打断了全时行走的脚步,山海蓝图之前的种种计划似乎也已经落空。
*文章经作者授权发布,不代表PingWest品玩立场,如需转载请联系原作者。
