来源:泽平宏观
首席房地产研究员:夏磊
研究员:俞涛
联系人:庞欣
摘要
牛市的终结:次贷危机
房地产牛市走向泡沫。1946-1999年名义和实际房价指数年均增速分别为5.0%和0.7%,牛市表现温和。2000-2005年,市场交易过热、房价暴涨:一二手房交易量增长38%,交易额增长102%,名义房价指数累计上涨66%、年均增速高达10.6%,实际房价指数累计上涨46%、年均达7.9%。
房地产泡沫是一个货币现象,政府的货币金融政策是关键推手。一是货币超发。为应对互联网泡沫危机,2000-2003年美联储连续13次降息,政策利率和房贷利率降至五十年代以来的低位水平。2001-2004年M2年均增速6.8%,比名义GDP增速高2.3个百分点,货币显著超发。二是高杠杆。在住房金融一级市场,政府通过《美国梦首付款法》、《零首付法》降低首付比例要求;在二级市场,政府要求两房加大对中低收入家庭的贷款购买比例、2001-2006年不低于50%,刺激银行、按揭公司大量发放次贷。2005年抵押贷款余额突破10万亿美元,较1999年翻倍。三是弱监管。金融自由化浪潮下,大型金融机构混业经营但分业监管、影子银行体系庞大但缺乏监管、衍生品创新活跃但难以监管,在房价只涨不跌的一致预期下,金融体系大量投资抵押贷款相关证券及其衍生品,导致资本市场流动性过度流入住房市场,2006年抵押贷款相关证券的规模接近10万亿美元,占抵押贷款余额的比重达到80%。
加息刺破泡沫,房地产风险传导至金融市场,最终升级为国际金融危机。次贷家庭的首付比例、收入水平、信用等级较低,2006年新发放房贷中次贷占近1/4、新发行和存量非机构RMBS中非优级或次贷占2/3,房地产和金融市场集聚较大风险。2004-2006年美联储连续加息17次共425个基点,导致浮动利率为主的次贷家庭月供大增、偿付困难,因此违约和止赎激增,2007年次贷止赎率超10%,最终引发房价大跌、房地产牛市终结。房地产危机触发抵押贷款相关证券及场外衍生品大幅贬值,众多参与投资的大型金融机构巨亏甚至破产,市场恐慌和流动性危机波及整个金融体系,更进一步冲击房地产市场,最终升级为国际金融和经济危机。
次贷危机后,美国政府加强金融监管、控制杠杆,房地产市场逐渐复苏,过度投机风险不明显,市场整体较为健康。政府改革金融监管体系,加强对系统重要性金融机构、商业银行、投资机构、评级机构、资产证券化业务、衍生品业务的监管,特别是实施“沃尔克规则”,限制商业银行自营交易;同时,提高FHA贷款的最低首付比例、下调对两房购买低收入家庭和区域贷款比例的要求,弱化过于激进的住房金融支持。2016年,名义房价指数已经回升至危机前的最高水平,住房自有率企稳回升至64%。投机需求退场,2018年自住住房和租赁住房的空置率分别约1.5%和7%,均回落至80-90年代的平均水平。
美国住房制度启示
(1)房地产过度金融杠杆化是风险之源,保持金融杠杆稳健是治本之策。纵观美国2008年次贷危机、日本1991年房地产泡沫大崩溃、1929年大萧条、1997年东南亚金融风暴、中国1993年海南房地产泡沫破裂等经典案例,历次房地产泡沫的形成无不与货币超发、利率过低、金融杠杆过高(供求两端)有关,而历次房地产泡沫的破裂则均被货币收紧、加息、金融去杠杆所刺破。而那些房地产市场长期平稳健康发展的经济体,比如德国、新加坡等,均实现了货币金融稳健,并有效控制了杠杆。房地产天然带有很强的金融属性和杠杆属性,房地产过度金融杠杆化是风险之源,保持金融杠杆稳健是治本之策。
美国政府享有全球性的货币特权,又天然以国内政治利益为先,倾向于对住房领域过度支持,这导致美国住房领域长期处于流动性泛滥、高杠杆、过度消费的繁荣期,房地产泡沫化程度高,最终破裂后升级为全球性的金融危机与经济危机。次贷危机并未改变美元霸权地位与内政优先立场,大型房地产泡沫和全球经济危机的风险仍然存在。
(2)过度超前的住房消费将导致居民负债过高,增加房地产市场风险。虽然美国房价中等偏低,但是鼓励自有、偏爱单户住房、住房面积较大的消费理念,导致居民住房负担过重,2017年31%的家庭住房负担超过30%,其中绝大多数超过35%。过重的住房负担降低居民的抗风险能力,降薪、失业、甚至是自然灾害造成的紧急性住房维修都会给居民造成严重的支出压力,形成逾期风险,一旦外部冲击影响面较大,就可能引发较严重的房地产危机。次贷危机前夕,家庭住房负担创历史高位水平,2006年有贷款自住家庭的住房负担水平超过30%的比例达37%,较1989年提高了13个百分点,居民债务风险显著上升。
(3)住房自有率有自身规律,追求过高的住房自有率,将导致不合理的需求进入市场,形成泡沫甚至引发危机。1965-1995年,美国住房自有率连续三十年保持在64%左右。1990-2008年,老布什、克林顿、小布什三位总统以提高住房自有率为目标、倡导住房自有的“美国梦”,用金融手段强行刺激住房自有,短期有效,住房自有率在2004-2006年达到历史最高的69%。但高风险的次贷占比大幅提升,形成严重的房地产泡沫和金融风险,最终爆发次贷危机,住房自有率重回64%的合理水平。
(4)房地产是周期之母、十次危机九次地产。从对经济增长的带动看,经济起落多与房地产消费、投资活动高度相关,次贷危机前,住宅投资占固定资产投资的比重接近30%,危机后最低降至13%。从财富效应看,2005年美国居民和非营利机构部门持有房地产资产24万亿美元,占总资产的32%,是GDP的1.9倍,2011年分别降至18万亿、23%和1.2倍。由于房地产对经济增长和财富效应的巨大影响,大型的经济危机多与房地产有关。大萧条期间房地产危机加剧经济危机,次贷危机对全球经济冲击至今仍未完全恢复,影响远超股市崩盘。
(5)房地产市场和金融市场天然具有高度相关性,一旦发生危机,就会相互传染。大萧条前,名义和实际房价均保持平稳,房地产市场较为健康,但金融危机导致流动性不足,居民再融资困难,引发房地产危机。次贷危机前,房地产泡沫与金融风险共存,2004-2006年美联储加息刺破房地产泡沫,继而导致大型金融机构破产,金融市场未能幸免。
(6) 美国作为主要移民国家,人口长期流入、持续增长、结构年轻,长期住房需求有长期持续支撑。1970年以来,移民对美国人口增长贡献占比近30%,2017年移民人口超4400万,占总人口比重13.7%,回升到十九世纪的水平。美国人口年龄结构保持相对年轻状态,2017年人口年龄中位数38.1岁,明显低于其他发达国家普遍40岁以上的水平,人口金字塔处于“稳定型”状态,老龄化问题不显著。房地产周期,长期看人口。1910年至二战前,美国年均新增人口134万,住房新开工年均44万套;二战结束以来,年均新增人口约250万人,住房新开工年均144万套。目前美国人口增长仍保持年均250万以上的水平,继续支撑长期住房需求。
目录
1 牛市是如何终结的——次贷危机
1.1 牛市走向泡沫
1.2 房地产泡沫是一个货币现象
1.2.1 宽货币
1.2.2 宽信用
1.2.3 弱监管
1.3 牛市的终结:加息刺破泡沫,次贷危机爆发
2 美国住房制度演变的五大阶段
2.1 土地分配时代(1776-1930)
2.1.1 时代背景:领土向西大幅扩张,广袤农村土地亟待开发
2.1.2 制度演变:从公开出售到免费赠予
2.1.3 政策效果:1/4领土私有化,人口大增长、城市大发展
2.2 住房金融奠基期(1930-1970)
2.2.1 时代背景:大萧条后凯恩斯主义兴起,二战刺激住房需求
2.2.2 制度演变:在抵押贷款一级市场发展保险和再贷款,建立二级市场
2.2.3 政策效果:居民对杠杆依赖度加强,住房自有率显著提升
2.3 租金补贴时代(1970-1990)
2.3.1 时代背景:经济、人口、城市化进入“大温和”时代
2.3.2 制度演变:推出租房券,实行租金补贴
2.3.3 政策效果:帮助超百万租赁户,住房保障体系成型
2.4 资产证券化时代(1990-2008)
2.4.1 时代背景:金融自由化浪潮兴起
2.4.2 制度演变:支持中低收入和少数族裔家庭的住房自有
2.4.3 政策效果:新开工持续增长,套户比、自有率创新高
2.5 住房金融监管强化期(2008年至今)
2.5.1 时代背景:大型金融机构陷入困境,居民止赎大幅增加
2.5.2 制度演变:加强监管,规范抵押贷款,降低住房金融支持
2.5.3 政策效果:住房领域风险缓释,恢复长期合理水平
3 美国住房制度启示
3.1 美国政府与房地产的关系
3.1.1 住房政策的价值取向
3.1.2 财政与房地产:从出售公共土地到房地产税
3.2 美国住房制度评价
3.2.1 套户比超1.1、新房人均面积近百平,供给充足,有效满足居住需求
3.2.2 房价合理偏低
3.2.3 卧室充足、能源先进、配套齐全,居民生活便利
3.2.4 市场结构:单户住房为主,存量市场为主,租赁供给以个人为主,新房市场集中度低
3.2.5 居民住房负担较重,酝酿市场风险
3.2.6 美国各州住房发展水平较为均衡
3.2.7 美国作为移民国家,人口持续增长支撑长期住房需求
3.3 房地产与经济金融的关系
3.3.1 房地产是周期之母,十次危机九次地产
3.3.2 房地产市场和金融市场天然具有高度相关性,危机相互传染
3.3.3 不同的房地产危机在各阶段具有相似的社会经济特征
3.4 美国货币金融制度易于引发房地产泡沫与全球经济危机
正文
1 牛市是如何终结的——次贷危机
1.1 牛市走向泡沫
1946-1999年,名义和实际房价指数年均增速分别为5.0%和0.7%,牛市表现较为温和。
2000-2005年,市场交易过热、房价暴涨。2005年,一二手房交易量达到836万套、较1999年增加38%,交易额达到1.98万亿美元,较1999年增加102%;同期,名义房价指数上涨66%、年均增速高达10.6%,实际房价指数上涨46%、年均达7.9%。

1.2 房地产泡沫是一个货币现象
房地产泡沫是一个货币现象,政府的货币金融政策是关键推手,体现在宽货币、宽信用和弱监管三个方面。
1.2.1 宽货币
政策利率和房贷利率降至历史低位。为应对互联网泡沫危机,2000-2003年美联储连续13次降息,联邦基金利率目标从6.5%降至1%,带动联邦基金利率降至1%左右的历史低位水平,与五十年代相当;同期,居民房贷利率也明显下行,新发放单户住房传统贷款的平均利率从8%下降至5.4%,创1963年有数据以来的最低水平。
货币超发,增速明显高于经济增速。2001-2004年M1年均增速6.0%,比1946-1999年高1.3个百分点;M2年均增速6.8%,比1946-1999年高0.2个百分点,比名义GDP增速高2.3个百分点、较1946-1999年的M2与名义GDP增速差值多2.9个百分点,比实际GDP增速高4.5个百分点、较1946-1999年的M2与实际GDP增速差值多1.1个百分点。
1.2.2 宽信用
在住房金融一级市场,政府降低购房者的首付负担。2003年《美国梦首付款法》 每年为首次购房的低收入家庭提供总计2亿美元援助,目标帮助4万户家庭支付首付款和贷款达成手续费;2004年《零首付法》 将FHA保险贷款的最低首付比例从3%降至0。
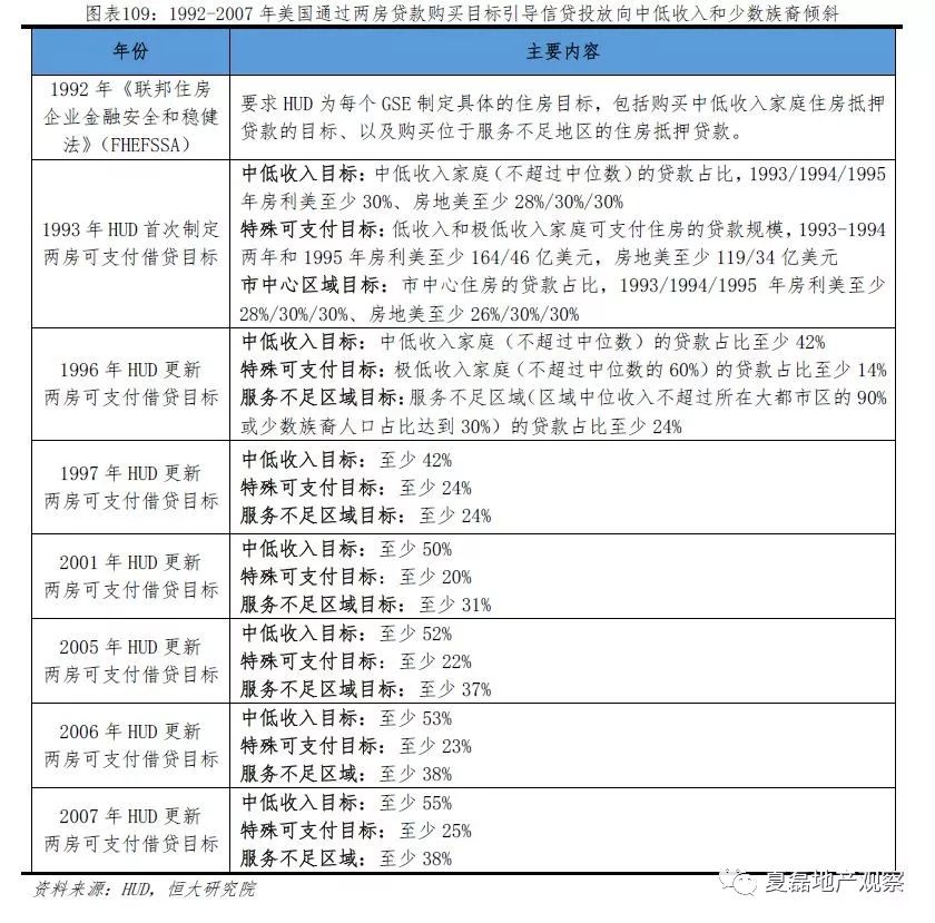
在住房金融二级市场,政府要求房利美和房地美加大对中低收入家庭的贷款购买比例。1992年《联邦住房企业金融安全和稳健法》出台,授权HUD对两房制定具体的可支付借贷目标,包括购买中低收入家庭住房抵押贷款的最低比例、以及购买位于服务不足地区的贷款的最低比例。HUD自1993年首次制定可支付借贷目标以后,多次上调目标水平,2001-2006年,两房购买的抵押贷款中,中低收入家庭贷款占比不得低于50%,收入水平较低或少数族裔聚居的服务不足区域的贷款占比不得低于30%,刺激银行、按揭公司大量发放次贷。

抵押贷款存量突破10万亿美元。2005年,居民住房抵押贷款余额达到10.1万亿,较1999年翻倍,年均复合增速高达12%,较1946-1999年高2个百分点。
1.2.3 弱监管
金融自由化浪潮兴起,监管松弛,创新不断,资本市场流动性过度流入房地产。1994年《州际银行和分支机构效率法》颁布,取消了在各州开设银行分行的许多限制,并允许银行机构在全国统一的标准下收购任何其他州的银行,使银行走向全国化经营。1999年《金融服务现代化法》颁布,废除《1933年银行法》(即《格拉斯-斯蒂格尔法》),取消分业经营限制,允许商业银行、投资银行、证券公司、保险公司进行整合,并且没有授权任何金融监管机构对投资银行控股公司进行监管。在一系列金融自由化政策的支持下,美国金融机构的形态、业务、产品显著复杂多样化。以商业银行、投资银行、证券公司、保险公司、基金公司等为主的多元化金融机构跨州跨境经营、逐渐发展至“大而不能倒”又“大而不能管”,混业经营但分业监管;对冲基金、私募股权基金等影子银行体系愈渐庞大但游离于监管之外;金融创新层出不穷,衍生品爆发式增长,但结构复杂难以监管,甚至连发行机构、评级机构、投资机构都未能准确测算风险。在房价只涨不跌的一致预期下,金融体系疯狂投资抵押贷款相关证券及其衍生品,2006年抵押贷款相关证券的规模达8.4万亿美元、占抵押贷款余额的比重达到80%,CDO/CDS/CDOs不断被创新,2007年CDO的发行规模约5000亿美元,导致资本市场流动性过度流入住房市场。
1.3 牛市的终结:加息刺破泡沫,次贷危机爆发
次贷家庭的首付比例、收入水平、信用等级均较低,风险较高。针对次级贷款购房者,抵押贷款机构设计了多样化的贷款产品,包括两步贷款、买下利率贷款、只付利息贷款、气球贷款等,多数次贷为浮动利率贷款。在贷款发放后的初期,利率低、月供低,居民偿付压力很小,但特定的优惠阶段结束之后,利率和月供都会显著提高。次贷危机前夕,居民的住房负担创历史高位水平,2006年有抵押贷款的自住户中,住房负担水平超过30%的住房户比例达到了37%,较1989年提高了13个百分点,居民偿债的现金流压力和违约风险显著提升。

次贷规模激增,金融风险集聚。2004-2006年连续三年,新发放贷款中次级贷款约6000亿美元、比重超20%,明显高于2002年以前不足2000亿、10%左右的水平。次级贷款经过资产证券化,风险传导至资本市场,2006年抵押贷款相关证券存量达到8.4万亿美元,非机构住房类MBS(即RMBS)发行和存量分别达1.3万亿和2.6万亿美元,其中非优级或次级贷款的比重分别高达73%和66%。


加息刺破泡沫,房地产风险传导至金融市场,最终升级为严重经济危机。2004-2006年美联储连续加息17次,将联邦基金利率目标提高425个基点至5.25%,直接导致以浮动利率为主的次贷家庭月供大增、偿付困难,加上住房市场逐渐冷却不支持净值贷款,次贷家庭大面积违约甚至止赎、或是抛售住房以偿还贷款,造成房价大幅下跌,房地产牛市终结。
房地产危机导致抵押贷款相关证券大幅贬值,触发全球金融和经济危机。居民违约率上升,导致资本市场上抵押贷款相关证券及场外衍生品的净值显著缩水,大批参与投资的金融机构,特别是系统重要性金融机构面临严重亏损,甚至有破产风险。避险情绪急剧升温,美国流动性市场枯竭、金融市场暴跌,波及包括银行在内几乎所有的金融机构,更进一步冲击房地产市场。危机传导到全球金融市场和金融机构,全球实体经济的正常融资需求也受到严重冲击,最终升级为全球经济危机。


2 美国住房制度演变的五大阶段
2.1 土地分配时代(1776-1930)
2.1.1 时代背景:领土向西大幅扩张,广袤农村土地亟待开发
1776年美利坚合众国宣布独立之时,只有13州,领土面积仅约90万平方公里,相当于目前的1/10。1783年,美国独立战争胜利,英国承认13州的独立,而且把13州以西、密西西比河以东的一块长方形土地也划予美国。此时美国的领土东起大西洋沿岸,西至密西西比河,南接西班牙的殖民地佛罗里达半岛,北接英国的殖民地加拿大,总面积达230多万平方公里,相当于目前美国领土面积的1/4。此后,美国通过战争、购买、占领等方式,不断向西扩张领土范围,至1850年,美国领土面积已经达到775万平方公里,其中陆地面积761万平方公里、较1790年增加了2.4倍。此时,绝大部分土地有待开发,大多数居民生活于农村地区,1850年城市化率仅有15.3%。
从建国初期到大萧条前夕的150年里,在领土面积快速扩张的背景下,政府的首要任务,是引导居民到广阔的西部去生产、生活,有效地开发利用新增土地。
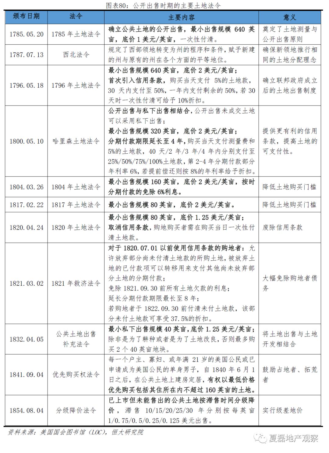
2.1.2 制度演变:从公开出售到免费赠予
(1)最初土地分配以公开出售为主
政府最初重点发展的土地分配方式为公开出售。《1785年土地法令》颁布,确立了公共土地经过调查测量后公开拍卖出售的原则。最初单块地的最小出售规模是640英亩(折合1平方英里或2.59平方公里),底价为1美元/英亩。《1796年土地法令》颁布,确立了联邦政府成立之后基本沿用《1785年土地法令》的土地分配理念,不过将底价上调至2美元/英亩,并引入了信用条款,允许分期付清购地款。随着联邦政府对土地财政依赖度的下降,也为了促进居民获取土地、开发土地,联邦政府不断降低出售规模、下调底价、优化付款条件、允许私下出售,到1832年,单块土地的底价已经降低到了40英亩、50美元。

(2)免费的土地分配
为了进一步加快土地的分配、鼓励开发,政府大力转向免费赠地为主的土地分配方式。一方面,降低军功授地的门槛。1855年《关于向特定服役军官和兵士授予土地的特定法令的补充法令》通过,规定自1790年以来,在任何战争中凡服役满14天者(包括往返军营的时间)皆可获得160英亩土地。以前所获军功授地不足160英亩者可一律补足。另一方面,推出针对全体普通家庭的土地免费分配。1862年5月20日,《宅地法》通过,规定凡一家之长或年满21岁的美国公民,可免费获得160英亩公共土地用于定居和耕种,耕种满5年后可取得土地所有权证,也可在居住满6个月之后按每英亩1.25美元购买、提前获得该土地的所有权。如果在战争期间服役不少于14天者,即使年龄未满21岁也享有免费分配权利。
2.1.3 政策效果:1/4领土私有化,人口大增长、城市大发展
经过建国后150年的土地分配,大量公共土地私有化,居民获得了充足的居住和生产用地。1800-1860年,政府出售公共土地1.6亿英亩,在之后的免费赠地中,通过宅地法分配土地2.5亿英亩,通过军功授地分配土地7000万英亩,一共分配4.8亿英亩,约合200万平方公里,占1930年美国领土面积的25%。

土地的私有化,带动人口大幅增长,城市化率也显著提高。土地的廉价分配,一方面,使居民获得充足的生产资料,提高生育率;另一方面,也吸引着外国移民涌入美国“大冒险”,美国人口实现强劲增长:1790年美国人口只有393万人,到1860年已经达到3144万人,70年年均复合增长率高达3%,再过70年到1930年达1.23亿人,70年年均复合增长率也高达2%。在人口快速增长的同时,居民的生活和生产也更为集中和繁荣,城市大量涌现。1790-1930年,城市化区域从24个增加到3165个,其中人口超过5万的城市化区域从无到有、达到191个,城市化率从5.1%提升至56.2%、年均提升0.37个百分点,其中1860-1930年从19.8%到56.2%、年均提升0.52个百分点、是最快速的提升期。


2.2 住房金融奠基期(1930-1970)
2.2.1 时代背景:大萧条后凯恩斯主义兴起,二战刺激住房需求
1929年开始的大萧条,给美国经济造成了前所未有的重创。1932年GNP下跌了-23.5%,1993年失业率高达24.9%。金融体系和房地产市场也遭受重挫。截至1921年,美国独立经营的银行数达3.1万家,但1934年只剩1.5万家,降幅高达52.5%。1931年出现银行破产高峰,多达2294家银行倒闭。大量家庭因失去收入来源而无力还款,且银行体系的崩溃使再融资存在困难,贷款人资金情况恶化,抵押贷款违约数大幅上升。截至1933年,超过一半的住房抵押贷款出现问题,每天超过1000 套抵押住房因违约被强制拍卖。1933年,名义房价较1928年的最高点下降了26%。
大萧条初期政府应对不力,1933年罗斯福继任后推行新政,凯恩斯主义兴起。胡佛政府信奉自由放任思想和预算平衡理念,放任银行倒闭、货币供给大幅收缩、1932年签署《征税法案》将最高所得税率从25%提升至63%,导致形势不断恶化。1933年罗斯福上台,开始采取一系列积极的财政政策和宽松的货币政策,即“罗斯福新政”。罗斯福是美国唯一连任超过两届的总统,连续四次当选,是美国迄今为止在任时间最长的总统,对政府干预经济的执政理念进行了丰富的探索,许多政策实践演化或沿用至今。随后凯恩斯主义逐渐兴起,政府干预经济的“有形之手”越来越重要。
二战带动经济发展和人口增长加速,刺激住房需求。在军工需求的刺激下,美国经济高速增长,1942年GNP增速一度高达26.8%,1944年失业率达到历史最低的1.2%;1930-1940年,美国的人口增速显著低于1%,但二战结束后,大量年轻军人返乡置业,美国迎来婴儿潮,人口出生率大幅攀升,从1940年的1.9%上升至1955年的2.5%,人口增速最高达到2%,带动长期住房需求。
大萧条迫使大量家庭陷入失去收入和住房的困境,而二战则刺激了大量家庭、特别是军人家庭的住房需求。同时,城市化率在1930年达到56.2%,进入中速城市化阶段,在人口基数膨胀和人口增长提速的双重支撑下,新增城市人口可观。这个时期政府的首要任务,是为居民的基本居住需求提供支持和保障,填补住房需求缺口。




2.2.2 制度演变:在抵押贷款一级市场发展保险和再贷款,建立二级市场
凯恩斯主义兴起,美国政府大力干预住房市场。由于大萧条对经济社会的重大冲击,政府对经济的态度从自由放任转向积极干预,包括住房领域。美国政府主要运用货币金融手段,包括政府增信和提供流动性等措施,鼓励金融机构加大对居民住房消费的信贷供给、促进住房自有。1944年,罗斯福总统在国情咨文中提出“每个家庭获得体面住房的权利”。1949年,杜鲁门总统修订住房法,提出“每一个美国家庭享有体面住房和适居环境”的目标。

(1)向一级市场金融机构发放贷款,提供流动性
1932年重建金融公司(RFC)成立,向金融机构发放贷款,成为“政府在住房领域的第一次重大干预”。1932年,美国第一个重大救济立法《紧急救济和建设法》颁布,成立RFC,为全国的公共工程项目提供资金。1933年,罗斯福政府拓展了RFC的权限,允许RFC购买银行股票并拓展对多个行业的贷款、包括住房领域,RFC被授权向银行、抵押贷款协会和为低收入家庭提供住房的私营公司提供贷款。1957年,RFC解散。
1932年,成立12家联邦住房贷款银行(FHLBanks),专注于向抵押贷款发放机构提供流动性。1932年《联邦住房贷款银行法》颁布,设立12家联邦住房贷款银行,作为抵押贷款的贴现机构,以应对大萧条危机,并促进居民以更优惠的条件实现住房自有。根据法令同时设立联邦住房贷款银行委员会(FHLBB)对FHLBanks进行监管,同时负责设立和监管联邦储贷机构。FHLBanks为政府赞助企业,最初由RFC注资1.25亿美元,可以发行债券,并贷款(称为预借款)给建筑和贷款协会、互助银行、宅地协会、保险公司、储蓄银行、社区发展金融机构及保险存款机构等金融机构,最终为居民抵押贷款提供流动性。金融机构必须购买FHLBanks的股票从而成为联邦住房贷款银行系统会员,才可获得其贷款。FHLBanks初创时也可向业主直接贷款,但在第二年就将此职能转移给新成立的住房所有者贷款公司。
1932-1937年,RFC向抵押贷款发放机构发放4亿美元贷款;到1970年,FHLBanks向金融机构发放的预借款余额突破100亿美元。

(2)一级市场建立抵押贷款保险制度
1934年联邦住房管理局(FHA)成立,成为政府第一个也是美国第一个抵押贷款保险机构。1934年《国民住房法》颁布,成立FHA,旨在规范大萧条危机后的抵押贷款利率和条款。通过新成立的FHA,联邦政府开始为有资格的贷款机构发放抵押贷款,同时也为抵押贷款人提供免予借款人违约损失的保险,如果借款人未能偿还贷款,FHA将进行赔偿。政府承保的抵押贷款为住房市场提供了稳定性,促进了住房信贷供给。1965年,FHA划归为HUD的一个子机构。目前FHA是唯一完全自筹资金的政府机构,也是全球最大的抵押贷款保险机构。
1944年退伍军人事务部(VA)进入抵押贷款保险市场,为军人的住房信贷需求提供支持。美国具有全世界最全面的退伍军人援助体系。VA的前身是于1921年8月9日成立的退伍军人局,1930年7月21日,胡佛总统将退伍军人局升格为联邦管理机构——成立了VA,同时,将另外两个与退伍军人福利相关的机构,全国残疾志愿兵之家和内政部养老金局也合并进VA。二战结束后,退伍军人激增,国会推出大量的福利项目,其中最重要的是《1944年军人再调整法令》(即GI法案)。GI法案赋予了VA仅次于战争和海军部的资金和人事优先权,是宅地法后另一部深刻影响美国居民生活的法律。GI法案推出VA住房贷款担保项目,面向1940年9月16日之后服役的任何退伍军人、现役军人、未亡配偶和预备役人员。VA担保是GI法案目前唯一仍有效的制度安排,1944-1993年,VA共担保了1390万宗住房贷款、金额超4331亿美元。
二战以后,FHA和VA平均每年为71万宗抵押贷款提供保险,极大地支持了美国一级市场的发展,为约45%的住宅建设提供了融资支持。1935-1970年,FHA保险贷款1203万宗,年均33万宗;1945-1970年,VA担保贷款741万宗,年均28.5万宗。

(3)建立抵押贷款二级市场
1933年住房所有者贷款公司(HOLC)成立,购买已经出现止赎风险的抵押贷款。1933年《住房所有者贷款法》颁布,设立政府赞助企业HOLC,受FHLBB监督。HOLC通过发行债券募集资金,然后从贷款机构购买住房价值不超过2万美元的非农场住房的抵押贷款,并为借款人进行再融资,或直接发放再融资贷款,提供利率更低、期限更长的每月摊还本金的抵押贷款。在此之前,商业银行提供的3-6年期抵押贷款,利率高达6-8%,且贷款到期前只付利息,到期时一次性偿还全部本金。20世纪20年代建筑贷款协会提供的贷款允许摊还部分本金,但利率也要6-8%、且贷款期限只有10-12年。大萧条之前,借款人往往需要在贷款到期时通过再融资以偿还本金,但大萧条期间,银行体系危机、货币大幅紧缩,再融资困难,大量居民面临止赎风险。HOLC提供的则是长期摊还的低息抵押贷款,期限超过15年,1939年之前利率5%,1939年以后多降至4.5%。HOLC使得长期限的摊销式抵押贷款发展成为美国最常见的抵押贷款产品类型,更有力地化解了大萧条引发的止赎风险。HOLC通常在借款人违约一年之后才会启动止赎条款。1933-1935年间,HOLC发放贷款超过100万宗,之后停止发放新的贷款,专注于贷款回收,最终超过80万的业主成功偿还贷款,只有20%的房屋最终被止赎。对于止赎的房屋,HOLC通常会进行翻新并出租一段时期逐步出售,避免集中抛售住房冲击房价。1951年,HOLC正式停止运营。
成立房利美、房地美和吉利美,奠定美国政府主导二级市场的格局。1938年《国民住房法修正案》通过,由RFC注资成立房利美,属于联邦赞助企业,专注于在二级市场购买抵押贷款。成立初期,房利美主要购买FHA保险的抵押贷款,从而使银行和其他金融机构可以快速回收流动性、循环发放更多的住房贷款,正式建立起了抵押贷款二级市场。成立后的前三十年里,房利美在二级市场具有垄断地位,1955-1970年,房利美购买抵押贷款金额达248亿美元。1954年《FNMA特许法》通过,将房利美改制为混合所有制公司,由联邦政府持有优先股、私人投资者持有普通股。1968年《住房和城市发展法》颁布,房利美被分拆为当前的房利美和吉利美,新的房利美成为一家私营公司,而吉利美专注于购买政府保险贷款(FHA/VA/FmHA)。1970年《紧急住房金融法》颁布,成立新的私营公司——房地美,由FHLBanks所有并由FHLBB管理,与房利美在二级市场竞争并具有相同的使命:通过购买储贷协会及其他存款机构的抵押贷款,以扩大抵押贷款和抵押贷款支持证券的二级市场。

2.2.3 政策效果:居民对杠杆依赖度加强,住房自有率显著提升
居民对金融杠杆的依赖度提高,住房金融贡献超过一半的购买力。受益于政府的流动性支持和贷款保险,金融机构的抵押贷款业务取得长足发展,贷款产品由1930年以前“高首付、短期限、只付本金”为主演变为“低首付、长期限、分期摊还”为主,奠定了现代商业贷款的标准模式,抵押贷款也因此成为居民住房购买力的主要来源。一方面,贷款渗透率显著提升至超过60%。1970年,61%的自住房负有抵押贷款,较1920年提升了21个百分点。另一方面,杠杆率提高至超过50%。1970年,贷款价值比的中位水平为52%,较大萧条之前提高了10个百分点。
住房总量大幅增长,住房自有率显著提高。1930-1970年,住房总量从3198万套增长到6978万套,年均增长2%,套均住房人数从3.8人下降至2.9人,拥挤程度显著下降;同期,住房自有率从47.8%提升到64.2%。新增自有住房2952万套,占同期新增住房的比重达78%。


2.3 租金补贴时代(1970-1990)
2.3.1 时代背景:经济、人口、城市化进入“大温和”时代
经济波动减弱、人口增长减速、城市化趋于饱和,同步进入“大温和”时代。1969年,美国GDP突破1万亿美元,人口突破2亿人。进入70年代之后,经济增长波动幅度不断收窄。实际经济增速基本保持在0-6%的正区间, 50年代以前动辄超过10%或是大幅负增长的情况成为历史。人口增长也显著放缓,基本保持在年均1%的增速。城市化率趋近80%,年均升幅降至0.2个百分点,城市化空间基本饱和。
“滞胀”导致居民生活成本大幅提高。经济趋于温和的同时,1973年和1978年爆发了两次石油危机,导致物价水平大幅上涨,居民的私人消费支出价格指数(PCE)增速在1974年和1980年两次突破10%。1970-1990年,PCE指数上涨了202%,住房和公用服务项目更是上涨了239%,家庭居住负担显著提升。
经过大萧条之后40年的住房金融发展与房地产发展,居民住房自有率稳定于64%、住房套户比保持在1.1,住房供应已经达到较为充足的水平。在人口增长和城市化放缓的长期背景下,纯粹的扩大供应不再是住房政策的核心。此时,低收入群体所面临的最突出的住房问题,从住房的数量转向了住房的负担水平。因此政府的住房目标更多地转向需求端,关注住房负担仍较沉重的家庭,特别是低收入租房群体的负担水平。




2.3.2 制度演变:推出租房券,实行租金补贴
在美国的住房政策实践中,租房券在《1937年国民住房法》的立法辩论中首次被提出,此后频繁被讨论,但直至70年代,才真正成为美国住房政策的一部分。
实验租金补贴。美国政府尝试租金补贴措施的目的,在于直接从需求端对租户进行补贴,确保租户的住房负担处于合理水平。《1970年住房与城市发展法》推出联邦的实验住房补贴项目(EHAP)和社区发展公司,并授权更多资金用于中低收入群体的住房补贴项目和租金补助。EHAP是一个实验性质的项目,计划投入1.75亿美元,给12个城市的租户提供5年的租房券,目的是从需求、供给和管理三个方面检验租房券对市场的影响。实验显示租房券虽然会使得区域内的低收入群体租赁市场趋于紧张,并引致住房建设需求,但对周边租金影响微小,不会明显扭曲当地住房市场。
正式推行租房券。《1974年住房与社区发展法》对第8节进行修订,实行三个子项目:新建项目、实质性修缮项目和存量住房凭证项目。新建和实质性修缮用于补贴开发住房;存量住房凭证项目(Existing Housing Certificate Program,EHCP),即为美国第一个正式的租房券项目,规定租户支付的租金不超过调整后家庭收入的25%,而公允市场租金(FMRs)扣除租户支付后的剩余部分则由联邦政府支付。调整后家庭收入是指居民的总收入减去未成年家属、全日制学生、残疾人或老年人的规定扣除额以及特定残疾援助和医疗支出之后的收入。FRMs则是特定社区内中等质量公寓的包含公用服务的中等租金水平,最初这一中等水平设定为租金的中位数,1984年降低至45%分位,1995年进一步降至40%分位,2001年将39个租金最高的住房市场的水平回调至中位数。
调整租房券政策。1983年,政府又另外推出一项租房券项目(Voucher Program,VP),对租房券政策做了三方面的调整。一是上调合理负担水平,租户承担的租金水平从25%上调至30%。二是给予租户更多的住房选择。最初的租房券项目,要求家庭选择的租赁房的租金水平不得超过FRMs,确保居民最终的租金负担位于合理区间。但VP允许家庭的自付租金负担超过30%的水平,因此家庭可以自愿选择租金更贵但条件更好的住房,避免对低租金住房的需求过于集中、推升FRMs,也缓解贫民区问题。三是下调了FRMs的标准线,从最初的中位数下调至45%分位。
1998年《住房质量和工作责任法案》(QHWRA)通过,将存量住房凭证项目和租房券项目合并,推出“住房选择租房券项目”(Housing Choice Voucher Program,HCVP)。
2.3.3 政策效果:帮助超百万租赁户,住房保障体系成型
至1990年,政府累计新增发放租房券达127万份,占全国住房户的比重1.3%,与公共住房相当,成为联邦住房援助数量最多的项目之一,美国政府供给需求并重的住房保障体系成型。租房券的使用率超80%,意味着超过100万租赁户通过使用租房券,在政府的帮助下将住房负担降低到合理水平。
直至目前,租房券项目仍是联邦政府的最普遍的住房援助项目。全国每年有超过200万户、占比约2%的住房户得到补贴,户均补贴金额超7000美元,其中近一半的受援户为有孩家庭。


2.4 资产证券化时代(1990-2008)
2.4.1 时代背景:金融自由化浪潮兴起
经济延续“大温和”。1990-2006年,经济增长仍较平稳,实际经济增长基本保持在正区间,即使是互联网泡沫破裂,也未出现负增长;人口保持年均1%的温和增长;城市化饱和,城市化率基本保持在80%左右。
金融自由化浪潮兴起,监管松弛,创新不断。1980年《存款性金融机构放松管制和货币控制法》出台,于1981-1986年逐步废止了《Q条例》对各类储蓄账户的存款利率上限限制,仅保留了对活期账户不计利息的限制。1989年《金融机构改革、复兴与促进法》(FIRREA)出台,促进金融机构竞争,允许银行控股公司收购储蓄机构,赋予了银行更强的竞争地位。1994年《州际银行和分支机构效率法》颁布,取消了在各州开设银行分行的许多限制,并允许银行机构在全国统一的标准下收购任何其他州的银行,使银行走向全国化经营。1999年《金融服务现代化法》颁布,废除《格拉斯-斯蒂格尔法》,取消分业经营限制,允许商业银行、投资银行、证券公司、保险公司进行整合,并且没有授权任何金融监管机构对投资银行控股公司进行监管。在政府的一系列金融自由化政策支持下,美国金融机构的形态、业务、产品显著复杂多样化。传统的依赖家庭存款和抵押贷款业务的储蓄协会、储蓄银行在竞争中大面积陷入经营困境、市场份额不断缩减,以商业银行、投资银行、证券公司、保险公司、基金公司等为主的多元化金融机构跨州跨境经营、逐渐发展至“大而不能倒”又“大而不能管”,对冲基金、私募股权基金等影子银行体系愈渐庞大但游离于监管之外。金融机构混业经营但分业监管,信息技术在金融领域的应用不断深化,金融创新层出不穷,衍生产品结构复杂且爆发式增长,CDO/CDS/CDOs不断被开发出来,2007年美国CDO的发行规模约5000亿美元、是2003年的8倍,2007年全球CDS名义价值余额达58.2万亿、是2004年的9倍,2008年全球场外衍生品名义价值余额达673万亿、是2000年的7倍。




随着租金补贴制度的建立,低收入租房家庭的住房负担也得到了相当程度的缓解,全国的住房自有率也一直稳定在64%左右的水平。但是从分种族或分收入水平的结构来看,少数族裔和低收入家庭的住房自有率明显低于平均水平:非西班牙裔的单一白人家庭的住房自有率达70%,而其他种族则不超过50%;收入不低于中位数的家庭住房自有率高达79%,而低于中位数的家庭则仅有48%。因此政府的住房目标较前一阶段的降低租房负担更为积极,致力于提高中低收入家庭和少数族裔等弱势群体的住房自有率。

2.4.2 制度演变:支持中低收入和少数族裔家庭的住房自有
(1)大力主张提高中低收入和少数族裔家庭的住房自有水平
“住房自有率”成为政府主要的住房目标。1990年《国民可支付住房法》颁布,设立住房整体拨款项目HOME,重点通过四类措施支持低收入家庭购置住房:直接的首付援助、建造或修缮可支付住房、并购项目以改造成可支付住房、为非营利组织提供资金。HOME项目是联邦政府提供给州和地方政府专门用于低收入家庭可支付住房的最大的整体拨款项目,年均投入约20亿美元。1995年,克林顿总统提出国民住房自有战略,计划通过公共和私人住房产业组织的前所未有的合作模式,通过减少监管、降低融资障碍、刺激技术创新等方式降低住房成本,目标到2000年将住房自有率达到67.5%的历史最高水平。虽然总目标是提高所有美国家庭的住房自由水平,但重点针对服务不足的人口和社区,包括中低收入家庭、少数族裔、年轻人、有孩家庭、合法移民、残疾居民、美洲原住民和市中心与农村地区的居民。2002年,小布什总统号召扩大住房自有,目标到2010年至少增加550万少数族裔住房自有居民,随后推出首付援助和零首付等措施,支持首次购房家庭。

(2)加强对居民的住房金融支持,次贷激增、资产证券化繁荣
提高抵押贷款的可得性,是美国政府支持居民购置住房的最主要手段。为了鼓励贷款更多地投向中低收入和少数族裔家庭等支付能力较弱的目标群体,一方面,政府在一级市场鼓励降低首付比例。1999年,首付不足10%的贷款占比达50%,较1989年不到10%的水平上升显著;2004年小布什政府颁布《零首付法》,允许FHA保险贷款最低实现零首付。另一方面,政府在二级市场,要求房利美和房地美加大对中低收入和特殊区域的贷款购买比例和规模,从而引导一级市场贷款投向。1992年《联邦住房企业金融安全和稳健法》出台,授权HUD对两房制定具体的可支付借贷目标,包括购买中低收入家庭住房抵押贷款的目标、以及购买位于服务不足地区的住房抵押贷款。自1993年HUD首次制定可支付借贷目标以后,多次上调目标水平,到2007年,对两房购买中低收入家庭抵押贷款的比例要求达到55%,对极低收入家庭的比例要求达到25%,对市中心、低收入水平、少数族裔聚居等服务不足区域的比例要求达到38%。两房的目标完成度也不断提高,2005年各项目分别较目标超额完成约1-5个百分点。

抵押贷款及其资产证券化繁荣,次级贷款激增。对于抵押贷款发放机构而言,贷款发放后,立即出售给房利美、房地美、华尔街投行等金融机构予以变现,从中获得服务费,流动性则重新用于贷款发放,不断循环、迅速扩大经营规模,因此贷款发放动力很强;同时由于贷款转让后不需要承担贷款违约的信用风险,加上优级贷款者的住房需求已较饱和,因此金融机构也不断降低贷款发放标准,使得大量次级贷款者得以获得贷款。从2006年,抵押贷款余额达到11.24万亿美元,较1990年的2.89万亿增长近3倍;新发放贷款中次级贷款的比重也显著上升,2004-2006年连续三年规模约6000亿美元、比重超20%,明显高于2002年以前不足2000亿、10%左右的水平。两房为主的二级市场机构在大量购买贷款的同时,也不断加大资产证券化的规模,2002-2006年,抵押贷款相关证券(MBS/CMO)的年发行规模超过2万亿美元,2006年存量达到8.4万亿,较1990年的1.3万亿增长约5.5倍。非机构渠道的MBS爆发式增长,以次级和非优级贷款为主,2006年非机构住房类MBS(即RMBS)发行和存量分别达1.3万亿和2.6万亿美元,其中非优级或次级贷款的发行和存量比重分别高达73%和66%。




2.4.3 政策效果:新开工持续增长,套户比、自有率创新高
1991-2005年,美国私人住房新开工经历了一轮长达14年的增长,从1991年的101.4万套增长到2005年的206.8万套,增长104%,年均复合增长率5%,在住房总量已较充裕的情况下,新开工创下1973年以来三十多年的最高水平。套户比从1990年的1.13上升至2006年的1.15,也创出历史新高。


美国的住房自有率在64%左右的水平维持近20年之后,从1990年开始持续上升,2006年最高达到了69%。1994-2006年,收入不低于中位数的家庭的住房自有率提高了约6个百分点、接近85%,中低收入家庭则提高了约5个百分点,高收入群体受益更大;非西班牙裔单一白人家庭和单一黑人家庭的住房自有率提高了约6个百分点,而西班牙裔和其他种族家庭则提高了约10个百分点,少数族裔群体受益更突出。


2.5 住房金融监管强化期(2008年至今)
2.5.1 时代背景:大型金融机构陷入困境,居民止赎大幅增加
次贷危机使美国经济遭受重创,多家系统重要性金融机构陷入困境。2009年名义和实际GDP增速分别为-2.5%和-1.8%,距1949年时隔60年后重现同时负增长,且形势较1949年的-0.7%和-0.6%更为严峻。失业率在2009年出现高峰,达到10%,与八十年代初期的经济危机相当。金融机构大面积出现困境,超过500家存款性金融机构倒闭;华尔街前五大投行中,贝尔斯登和美林被收购、雷曼兄弟破产、高盛和摩根斯坦利转型为银行控股公司;第二大次贷公司新世纪金融公司破产;保险巨头美国国际集团(AIG)巨额亏损,由联邦政府接管;两房也严重亏损,由FHFA接管。


资产证券化阶段过于积极的住房金融干预,虽然短期内显著提高了住房自有率,但却最终引发了全球性的金融和经济危机。2009年,贷款逾期比例达9.4%、近400万宗贷款进入止赎程序、止赎率达5.4%,均创历史最高水平,住房金融体系遭受重创。在这个阶段,政府的住房目标更多在于尽快稳定住房金融体系,避免风险传导给更多家庭,同时改革并建立稳健可持续的住房金融制度。


2.5.2 制度演变:加强监管,规范抵押贷款,降低住房金融支持
一方面,美国政府采取紧急手段稳定经济,稳定金融体系,特别是住房金融体系。一是实施极度宽松的货币政策,美联储从2007年9月开始降息,将联邦基金利率目标区间从危机前的5-5.25%逐步下调至0-0.25%,2008年12月美国进入零利率时代。美联储还推出三轮量化宽松政策(QE):2008年11月美联储开始第一轮购买MBS,到2010年6月,美联储持有的国债、MBS和银行债券达到2.1万亿美元;2010年11月,美联储推出QE2,到2011年第二季度末购买6000亿美元的国债;2012年9月推出QE3,实施每月400亿美元的开放式债券购买计划;直到2014年10月,资产购买计划停止,美联储累计增加了4.5万亿美元的资产。二是实施积极的财政政策,2008年2月《经济刺激法》推出1680亿美元左右的减税计划;2008年10月《紧急经济稳定法》推出“不良资产救助计划”(TARP),授予财政部7000亿美元额度用于购买金融机构不良资产,特别是MBS;2009年2月《美国复苏与再投资法》推出7872亿美元的刺激计划,包括5006亿的扩大支出计划和2866亿的减税计划。三是稳定住房金融市场,2008年7月《紧急经济稳定法》颁布,通过税收抵免、提供再融资、援助GSE等方式,缓解居民的违约和止赎压力、为住房金融一二级市场注入流动性,以稳定住房金融体系和住房市场;2008年9月,FHFA接管两房,证实了两房所隐含的政府信用,稳定市场对两房及其发行的抵押贷款相关证券的信心,成为“几十年来政府对私人金融市场最彻底的干预政策之一”。

另一方面,改革金融体系,施行更稳健可持续的住房金融政策。一是加强金融监管,包括对系统重要性金融机构、商业银行、投资机构、评级机构、资产证券化业务、衍生品业务的监管,对次贷危机前游离于监管体系之外的金融机构和业务创新纳入监管体系;特别是实施“沃尔克规则”,限制商业银行自营交易。二是加强住房金融监管、规范抵押贷款业务,包括成立FHFA对一二级市场进行统一监管、建立抵押贷款发放人许可证和登记系统、改进抵押贷款信息披露和风险提示、强化借款人收入和偿付能力核查。三是弱化过于激进的住房金融支持,包括提高FHA贷款的最低首付比例、FHFA逐渐下调对两房购买低收入家庭和区域贷款的目标要求。


2.5.3 政策效果:住房领域风险缓释,恢复长期合理水平
房价回升,止赎规模显著减少。2016年,名义房价指数已经回升至危机前的最高水平,实际房价指数也逐渐回升,但较危机前仍有10%以上的跌幅。违约和止赎明显减少,贷款违约率从2009年的9.4%降至2018年一季度的4.6%、逾期超90天比例从4.1%降至1.5%,住房止赎数量从2009年每月超30万宗下降至2018年11月的5.3万宗。
住房新开工和自有率回归长期合理水平。2009年以来,私人住房新开工平稳回升,2017年达到120万套,基本与1980-1990年的平均水平相当。住房自有率回落至2016年63.4%的低位后重新回升,基本保持在64%的长期稳定水平。




3 美国住房制度启示
3.1 美国政府与房地产的关系
3.1.1 住房政策的价值取向
自大萧条爆发后,美国政府开始干预住房领域以来,提高住房自有率逐渐成为最主要的住房政策价值取向。此外,针对低收入家庭,政府积极发挥住房保障责任。
(1)提高住房自有率是美国住房政策的主要目标
1944年,罗斯福总统提出“第二权利法案”,明确“每个家庭获得体面住房的权利”;1949年,杜鲁门总统修订住房法,提出“每一个美国家庭享有体面住房和适居环境的目标”;九十年代以后,老布什、克林顿、小布什三位总统以提高住房自有率为住房战略,特别是重点提高中低收入和少数族裔家庭的住房自有率。

住房自有率有自身规律,追求过高的住房自有率,将导致不合理的需求进入市场,形成泡沫甚至引发危机。1965-1995年,美国住房自有率连续三十年保持在64%左右。1990-2008年,老布什、克林顿、小布什三位总统以提高住房自有率为目标、倡导住房自有的“美国梦”,用金融手段强行刺激住房自有,短期有效,住房自有率在2004-2006年达到历史最高的69%。但高风险的次贷占比大幅提升,形成严重的房地产泡沫和金融风险,最终爆发次贷危机,住房自有率重回64%的合理水平。
(2)针对低收入家庭政府积极发挥住房保障责任
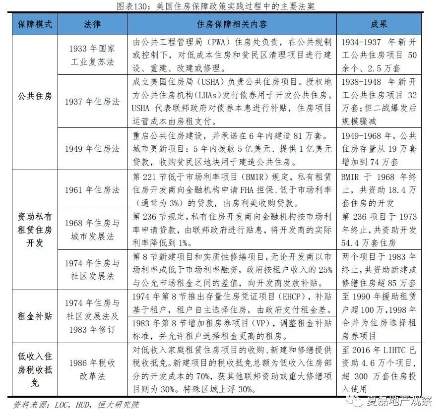
美国的住房保障政策主要经历了四个阶段,政策重点逐渐从供给端转向需求端、保障方式从实物保障转向货币补贴。第一阶段为大萧条至60年代,主要推行公共住房模式(PH),政府直接建设公共住房。第二阶段为60-70年代,政府开始探索并采取补贴等方式资助社会资本建设和提供低收入租赁住房,仍以促进供给为主。第三阶段为70-90年代,政府在需求端推出租金补贴,主要包括存量住房凭证项目、租房券项目及二者合并而成的住房选择租房券项目(HVCP)。第四阶段是1986年开始推行低收入住房税收抵免(LIHTC),成为目前最重要的供给促进手段。



美国形成以私人主导供给、政府财税补贴、供给需求并重的住房保障体系。HUD作为联邦住房援助项目的主管机构,2017年,所有项目合计援助住房502万套,援助居民965万人,超过3/4的援助住房为私人供给住房、政府补贴租金和成本,需求端和供给端的援助规模各占一半。其中,以租户为基础的住房选择租房券项目(HCVP)是最普遍的援助项目,规模占比约50%;以私人工程项目为基础的第8节项目(Private Project- Based Section 8)占比约1/4;而由政府直接供给的公共住房项目,占比则仅1/5,而且正在不断地转变为以私人项目为基础的补贴项目。

3.1.2 财政与房地产:从出售公共土地到房地产税
在美国独立后的近一个世纪里,联邦政府曾较为依赖出售土地所带来的财政收入。但之后,土地出售收入的贡献越来越小。当前,美国土地以私人所有为主,土地财政不复存在,房地产税是地方政府财政收入主要来源。
(1)建国初期到南北战争前夕:联邦政府的土地财政历史
建国初期,美国国会和联邦政府,没有直接征税增加收入的权力,于是,土地出售成为联邦政府的重要收入来源。《1785年土地法》开启了联邦政府出售土地的漫长历史,1796-1860年的65年,联邦政府的土地出售预算收入总计1.78亿美元,占同期预算总收入的比重为10%,是联邦政府的重要收入来源,特别是1830-1850年,联邦政府对土地出售的依赖程度最高,该时期收入比重达到16%,1836年一度达到了49%。

十九世纪六十年代以后,随着1862年《宅地法》的推出,政府更多地通过无偿使用的方式来分配土地,公共土地出售预算收入仍保持在较高水平,但是对于政府收入的贡献度则越来越低。财政和经济的持续增长,政府依赖土地出售收入的阶段逐渐成为过去。1861-1935年,联邦政府的土地出售预算收入总计2.2亿美元,比1796-1860年还多1/4,但是占联邦政府预算总收入的比重只有0.23%。
在大量分配居住用地之后,政府所持有的土地主要为林地、矿产、公园用地等非居住类用地,具有畜牧、能源、采矿、渔猎、休闲等多元化的经济价值,因此土地出售所创造的收入,在政府从土地资源所获得收入中的比重也越来越低。1970年,出售公共土地收入只有210万美元,占全部土地资源收入的比重不足1%,而这一比例,在一战前仍超过50%。目前,政府所拥有的土地为全国的37%,主要服务于自然保护、资源开发和国防等非居住性的公共利益用途,标志着出售公共土地的土地财政时代彻底成为历史。

(2)目前房地产税是地方政府的主力税种
美国的政府划分为三级结构:1个联邦政府、50个州政府和众多的地方政府。在地方政府这一级,包含了郡、市、镇、学区和特别区等五种类型,截至2012年,美国共有约90000个地方政府。不同类型地方政府,在区域划分上有重叠,呈现出“碎片化”特征:其中,每个郡互不重叠,所有的郡组成了整个国家,学区也是如此,也就是说,美国的任何一处均归属于某个郡、且归属于某个学区;市、镇或特别区则不具备这种特征,而是呈现散点式分布。各类型地方政府并没有行政上的隶属关系且均具有独立的征税权,在功能定位上有所差异,呈现出“互补性”特征:区域的常规管理和服务主要由郡政府承担,学区的支出绝大多数用于教育,市政府会提供一些具有城市特征的公共服务,镇政府对某些特定公共服务提供加强和补充,而特别区一般专注于提供本地区居民偏好的公共服务。

房地产税是美国地方政府的主力税种和重要收入来源。美国各层级政府各有其收入相对稳定和充足的税种:(1)联邦政府主力税种为所得税,所得税占联邦政府税收比重超90%,占总收入比重超50%。(2)州政府主要为销售税和所得税,销售税和所得税占州政府总收入比重各约20%,合共占税收收入比重90%。二战以前,房地产税曾经是州政府的主力税种,占州政府税收比重最高时超50%、占总收入比重超40%。(3)地方政府的主力税种是房地产税,房地产税占地方政府税收收入比重超70%,占总收入比重达1/4,仅次于政府转移支付收入。对于五种类型的地方政府而言,房地产税都是最主要的税收来源。




3.2 美国住房制度评价
3.2.1 套户比超1.1,新房人均面积近百平,供给充足,有效满足居住需求
1965年以来,美国套户比基本保持在1.1以上,2009年升至历史最高的1.17,次贷危机后持续下降,但目前仍有1.15。二战以后,住房自有率快速提升,从1940年的43.6%升至1960年的61.9%,此后基本稳定于64%左右的水平。克林顿总统就任之后,住房自有率出现较明显的上升趋势,到2004年达到历史最高的69.2%,但随后由升转降,2017年降至64.2%,回归1965年以来的长期合理水平。


人均住房面积大,拥挤程度低。美国2/3的住房为单户住房,二战前,新建单户住房每套面积中位水平约100平方米,人均约25平。二战以后,新建住宅面积不断提升,2017年达到244平;加上家庭小型化趋势,人均住房面积的提升更为显著,2015年创历史最高达98平、2017年为96平。即使是以租赁为主的多户住宅,2017年每单元的中位水平也达到102平。人均住房面积的大幅增长,带动住房的拥挤程度显著降低。2017年,有人居住的住房中,平均每房间超过1.5人的占比仅为2.1%、1-1.5人的仅为0.3%,分别较1973年下降了3.5和1个百分点。


3.2.2 房价合理偏低
(1)全国来看,房价指标合理偏低
房价收入比合理偏低,普通家庭5年收入即足以购房。二战结束初期,美国的房价收入比处于历史较高水平,在5左右;随着美国房地产步入60年大牛市,住房供给大幅增加,房价收入比连续20年持续下降,60年代末降至3左右;70年代以来,房价收入比平缓上升,次贷危机前夕,一度升至历史高位的5的水平;危机爆发后先急剧下降,再逐渐回升;目前,新房房价收入比仍处于5的高位水平,甚至略高于次贷危机前水平;但二手房的房价收入比仍仅有4。总体而言,美国房价收入比长期处于居民可承受的合理水平,如果从总房价的上涨中剔除住房总面积增长因素,单位房价收入比则更为平稳。

租金收益率长期达6-7%,净回报率可达4%。70年代初期,美国的住房租金收益率一度高达近10%;70年代逐渐回落;但80年代以来总体仍保持在6-7%左右;即使是次贷危机爆发前夕,租金收益率也不低于5%。二手房的租金收益率通常较新房租金收益率高0.5-1个百分点。考虑各州房地产税实际税率普遍不超过2%和租金个人所得税可以扣除折旧等费用,净租金回报率一般能达到4%。

大都市区实际购房家庭房价收入比不高。如果以实际购房家庭的中位收入来衡量房价水平,可以发现,除了地理条件优越、富人区集聚的加州沿西海岸城市之外,美国绝大多数大都市区的房价收入比不超过8,意味着普通家庭只要8年的收入即足以买房,非沿海城市则通常不超过5年,中西部城市更低,普遍只需要2-3年。

(2)主要城市房价指标在国际对比中明显偏低
在全球主要发达城市中,美国的房价水平处于明显偏低水平。从房价收入比看,美国城市大多数低于10(纽约12、旧金山9、波士顿8、洛杉矶8),显著低于其他国家20左右的平均水平(伦敦21、慕尼黑16、东京13、首尔21、香港49)。从租金收益率看,美国均在6%以上,高于伦敦、东京、新加坡、温哥华等城市3%左右的普遍水平。从绝对房价来看,纽约、旧金山和波士顿较高,城区平均房价超过1万美元/平,但与香港(2.9万)、伦敦(1.7万)、新加坡(1.7万)相比,仍有一定差距,其他大城市如西雅图、迈阿密、洛杉矶均不足万元。从贷款支付能力指数来讲,美国显著高于其他国家主要城市,纽约1.2、旧金山1.5、洛杉矶1.7,大约是伦敦、新加坡、香港的2-5倍,美国居民通过贷款购房难度较小。

3.2.3 卧室充足、能源先进、配套齐全,居民生活便利
美国住房属性佳,居民生活便利、居住体验好。主要体现在三方面:一是户型大、卧室多,40%的住房为3卧,21%的住房为4卧或更多,不到14%的住房只有1个或没有卧室。二是住房供暖以现代化能源为主,53%的住房使用天然气、38%的住房使用电力。三是房屋设施齐全,无电话服务的住房仅2.3%、厨房设施欠缺的仅0.8%、管道设施欠缺的仅0.4%。二战以来,住房的管道设施配置情况得到极大改善。




3.2.4 市场结构:单户住房为主,存量市场为主,租赁供给以个人为主,新房市场集中度低
(1)美国2/3的住房为单户住房
2017年,美国1.35亿套存量住房中,62%为独立式1单元结构(Detached 1-unit Structure)、即住房的四个方向均有开放空间,通常有独立的院落和土地;6%为联立式1单元结构(Attached 1-unit Structure),即有一个或多个从地面延伸至屋顶的墙面,将其与相邻的住房隔开。独立式1单元结构和有独立的供热系统、公用事业仪表的联立式1单元结构,统称为单户住房(Single-Family House),占比约2/3。
无独立供热系统或公用事业仪表的独立式1单元结构,和2单元及以上的住房,统称为多户住房(Multifamily House),其中2单元及以上的住房占全国住房存量比重约26%。
6%的住房是移动住房(Mobile Home),不需要永久性地固定在一个地方,也不需要购买土地。此外还有极少数的不到0.1%的住房,为船屋、房车等兼具其他功能的住房。

从新开工和新建成住房来看70%为单户住房。上世纪六十年代以来,单户住房的占比一直保持在60%以上,资产证券化时代更是保持在80%左右;次贷危机之后有所下降,但仍保持在70%左右。


从住房交易上看,单户住房占比超过90%。2017年,新建成单户住房80万套(即单元),其中16万套为业主自建或承包商代建后自住,4万套为用于出租,60万套用于出售、占比达75%;新建成多户住房36万套,其中34万套用于出租,只有2万套用于出售;新建成住房中用于出售的部分有96%为单户住房。存量房市场,2017年成交551万套,其中489万套为单户住房,占比达89%。
(2)存量房与新房交易规模9:1
七十年代以来,存量市场的交易量占比保持在80%以上,次贷危机以后由于新开工住房减少,更进一步突破90%。
2017年,新建单户住房销售61万套,相当于存量单户住房的0.7%,销售金额2359亿美元;存量房成交量551万套、是新房的9倍、占存量住房的4%,成交金额1.6万亿美元,是新房的7倍;其中单户住房489万套、占存量单户住房5.4%,多户住房62万套,占存量多户住房1.5%。

(3)租赁市场投资者以个人为主
美国的租赁住房投资者中,超过80%为个人投资者。个人投资者在1-4单元住房、共管公寓和移动住房等租赁市场的比重均超过80%;机构投资者则在5单元以上住房占据较大比重,特别是50单元以上租赁住房市场中占比超过80%。

(4)新房市场集中度较低,但仍在持续提升
在美国,住房开发商称为住房建造商(Home Builder)。2017年,前十大建造商达成住房销售(Home Closing,等同于交楼)17万套,占全国新房销售比重27%,较90年代提高了约15个百分点;销售金额692亿美元,市占率29%。2017年,前三大建造商达成住房销售9.8万套,市占率16%,较2003年提高7个百分点。

美国的房地产市场分散化、差异化,导致集中度提升较慢。一方面,以单户住房为主的需求结构导致规模效应较低。美国销售型住房95%以上为单户住房,每一套住房都是一个独立完整的项目,涉及土地研究、土地获取、市场研究、住房建造、销售交付等多个环节,分散的住房建造制约了经营的标准化和规模化水平。2017年前三大房企所控制的土地数量均已超过10万块。另一方面是区域市场差异。由于美国各州及地方政府在土地、税收、规划等方面均具有独立的立法权,造成了各区域的政策环境差异。
(5)美国三大龙头住房建造商的经营特征
美国前三大房企为DR Horton Inc.(霍顿)、Lennar Corporation(莱纳)、PulteGroup(帕尔迪),2017年销售套数市占率分别为7.8%、4.8%和3.4%。
住房建造业务贡献的收入超过90%。2017年,霍顿总营业收入141亿美元,其中97%来自于住房建造;莱纳为126亿美元和89%;帕尔迪为86亿美元和97%。
土储规模较高,可保障6年以上销售,通过期权控制土地成本,如果土地价格上涨就行权,市场冷淡就放弃行权。2017年,霍顿土地储备保障系数6.1年,其中57%为期权合约控制;莱纳为6.1年和21%;帕尔迪为6.7年和37%。
借助抵押贷款业务支持住房销售。三家龙头均成立了抵押贷款子公司,主要服务于自身所开发住房的客户,发放贷款后即在二级市场转让,回收流动性,继续发放贷款。2017年,霍顿的贷款购房者中,80%使用霍顿的贷款;帕尔迪的比例为80%;莱纳的购房者中,56%使用莱纳的贷款。
重视收并购,实现业务发展。霍顿成立于1978年,较莱纳和帕尔迪分别晚28和24年,通过收并购实现跨越式增长,1994-2002年共收购17家公司,2003年以来保持销售量第一的地位。莱纳于2017年通过收购WCI,进入豪宅市场。帕尔迪于2009年收购行业前五的Centex,加强在首次置业市场的布局。
3.2.5 居民住房负担较重,酝酿市场风险
尽管美国住房供应充足、房价偏低、设施齐全,居民住房需求得到高质量的满足,但鼓励自有、偏爱单户住房、住房面积较大的超前住房消费,也给美国家庭带来了较为沉重的住房负担。
自住家庭的住房成本,包括抵押贷款、信托契约及其他债务的偿付额,房地产税,火灾、洪水等财产险,电力、煤气、水和排污等公用事业费,和能源成本;对于公寓还包括公寓费,对于移动住房还包括场地租金、注册费和许可费等支出。租房家庭的住房成本为总租金(Gross Rent),包括合同租金,加上估算的公用事业费和能源成本。
过高的住房负担,不利于居民和社会应对意外的收入或支出冲击,抗风险能力较差,会给整个房地产市场酝酿风险。降薪、失业、甚至是自然灾害造成的紧急性住房维修都会导致居民面临严重的付款困难,形成违约风险,一旦外部冲击影响面较大,就可能引发危机。次贷危机前夕,居民的住房支出负担达到历史高位水平,2006年住房负担水平超过30%的家庭在有贷款自住家庭、无贷款自住家庭和租赁住房家庭三类群体中的比例分别达到了37%、16%和50%,分别较资产证券化时代前的1989年提高了13、5和9个百分点,居民现金流压力显著上升。

(1)30%的家庭住房负担过重,有贷款家庭和租赁家庭尤为突出
美国社会普遍将家庭收入的30%,视为合理的、可承受的住房负担水平上限。如果家庭将超过税前收入的30%支出于居住上,视为住房负担过重,如果超过50%,则是住房负担沉重。
2017年,美国所有住房中,31.0%的家庭住房负担超过30%,其中绝大多数超过35%。自有住房家庭中,负有房贷的家庭中有29.5%的负担超过30%,远高于无房贷家庭14.0%的比重,而租赁住房中,50.6%的家庭住房负担过重,其中绝大多数在35%以上。48.4%的租赁住房套均月租金超1000美元,月租金中位数达982美元。


(2)低收入群体住房问题尤其突出
美国家庭贫富差距持续扩大。近50年来,美国收入最高1/5家庭与收入最低1/5家庭的平均收入比值从1967年的11倍一路攀升至2017年的17倍;按收入份额看,收入最低1/5家庭的比值从4.0%降至3.1%,而最高1/5家庭则从43.6%上升至51.4%。2017年,美国家庭收入中位数6.2万美元,但收入最高的1/5家庭达到22.2万美元,是全国中位收入的3.6倍,而收入最低的1/5家庭则分别只有1.3万美元和22%。


低收入家庭的住房负担明显更沉重。2015年,收入1.5万美元以下的家庭中,有70%住房负担超过50%;1.5-3万美元的家庭则有1/3负担沉重,对比之下,收入4.5-7.5万美元的家庭,这一比例仅有3.7%,7.5万美元以上的家庭中更是不足1%。此外,低收入家庭还面临着设施不足、拥挤程度高、住房自有率低等住房问题。

3.2.6 美国各州住房发展水平较为均衡
美国的城市化已经基本结束,其区域和城市发展具有特色化、均衡化的特点。
区域产业各具特色。美国50州和首都,每个州都有各自的2-3个主导产业,各有特长。纽约既是国际金融中心、也是文化艺术中心;加利福尼亚既有信息技术产业、也有影视娱乐产业;哥伦比亚特区既是美国首都,也是世界银行、IMF等国际组织的总部所在地;阿拉斯加有丰富的油气和渔业资源,也是重要的旅游目的地;夏威夷不仅是旅游胜地,也是重要的军事国防基地。
经济发展、居民收入较为均衡。从各区域的经济-人口比值来看,用区域GDP份额与人口份额的比值衡量,2017年,首都由于国际组织和跨国企业集聚、高达3.27,剩下50州中最小的是密西西比的0.61、最高的为纽约的1.35,差异有限;从家庭收入中位数来看,2017年,全国为6.1万美元,各区域中最低的是密西西比的4.3万美元、为全国水平的71%,最高的是哥伦比亚特区的8.3万美元、为全国的1.36倍、为密西西比的1.92倍,收入差距相对合理。
各区域住房均较充足、发展较均衡。从人均住房套数看,2017年,最低的犹他州为0.35套,最高的缅因州为0.56套,绝大多数区域都在0.4套以上,考虑美国户均人口超2.5人,对应户均住房基本都在1套以上,不存在住房显著短缺的地区。从住房自有率看,除了首都只有41%以外,50州均超过50%,其中45个州均超过60%,最高的西弗吉尼亚达75%,总体来看,美国是一个较为均衡的住房自有国家。从房价收入比看,除旅游胜地夏威夷、首都哥伦比亚特区和富人聚集的加利福尼亚分别为8.4、7.0和7.8之外,其他州的房价收入比均不超过5.5,无论居民生活在哪个州,都可以较快地购置住房。


3.2.7 美国作为移民国家,人口持续增长支撑长期住房需求
美国作为移民国家,近50年移民对人口增长贡献占比达30%,有力地支撑美国的长期人口增长。2017年,美国的国外出生人口超过4450万,较1970年增长约3500万,占同期新增总人口的比重近30%;占总人口比重达13.7%,较1970年提高9个百分点,回升到十九世纪的水平;49%的国外出生人口已经归化为美国公民。

移民的持续进入,使得美国人口年龄结构在主要发达国家中保持相对年轻状态。100年来,美国人口年龄中位数大概提高了13岁,2017年达到38.1岁,相对于其他发达国家普遍40岁以上的水平(日本47.3、德国47.1、意大利45.5、英国40.5),明显更为年轻。美国人口金字塔属于“稳定型”结构,2017年,0-14岁人口占比19.1%、15-24岁占比13.6%、25-44岁占比26.4%、45-64岁占比26.1%、65岁及以上占比14.9%,人口老龄化问题不显著。




人口持续增长,支撑长期住房需求。房地产周期,长期看人口。1910年至二战前,美国年均新增人口134万,住房新开工年均44万套;二战结束以来,年均新增人口约250万人,住房新开工年均144万套,人口绝对增量支撑住房建设需求。目前,受益于移民的快速流入,人口增长仍保持年均250万以上的水平,将继续支撑美国的长期住房需求。

3.3 房地产与经济金融的关系
3.3.1 房地产是周期之母,十次危机九次地产
在美国经济中,房地产业占据重要地位、但稳中有降,支柱产业从制造业到金融、信息、商业服务。美国政府长期将拥有住房视作居民的基本需求,坚持发展和支持房地产业,因此,在主要经济指标中,房地产业的占比并没有出现过于频繁的周期性波动,一直保持着较稳定的重要地位。从第二次世界大战到冷战结束之前,美国的支柱产业是与汽车、军事、国防紧密相关的制造业和设备投资,而冷战以后的全球化和信息技术时代,则是金融、信息科技和商业服务业等现代服务业和技术产业。
房地产相关产业增加值占GDP比重总体稳定。1977,房地产业和建筑业的增加值占GDP比重为14%,2017年则为16%,变化不大。二战结束后的40年间,制造业一直是最重要的产业,1967年以前增加值占比超过25%,但总体趋势持续下降;而金融保险信息及商业服务业等现代服务业的占比则不断提升,1986年取代制造业成为最重要的产业,目前占比约25%,农林牧渔、制造业与批发零售则各占12%左右。

美国住宅投资占比在二战以来平缓下降。从固定资产投资结构来看,住宅投资的占比,在二战结束时约为30%,之后不断下降,2000年前后已降至20%左右,次贷危机前夕一度回升到接近30%,但目前不到20%;非住宅建设的占比也从二战后的30%左右下降至目前稍高于20%的水平;设备投资的占比在二战期间曾一度达到80%,但二战结束以后,则长期稳定在1/3的水平;知识产权产品是唯一的占比不断提升的固定投资项目,从二战前后不足10%的水平,提升到目前接近30%的水平,而且呈现明显的阶梯形上升特征,1929-1949年平均约7%,1959-1979年14%,1989-2009年21%,2009年以来28%左右。

(1)房地产是周期之母
经济起落多与房地产消费、投资活动高度相关。房地产业和建筑业的增加值占美国GDP比重保持在15%左右,住宅投资占固定资产投资比重仍在20%以上。次贷危机前,住宅投资占固定资产投资的比重接近30%,危机后最低降至13%。
房地产是国民重要财富组成。1960年以来,美国居民和非营利机构部门持有的资产中,房地产资产占比保持在20%以上,占GDP的比重基本保持在100%以上。2005年,居民和非营利机构部门持有房地产资产24万亿美元,占总资产的32%,是GDP的1.9倍,2011年分别降至18万亿、23%和1.2倍。

(2)十次危机九次地产
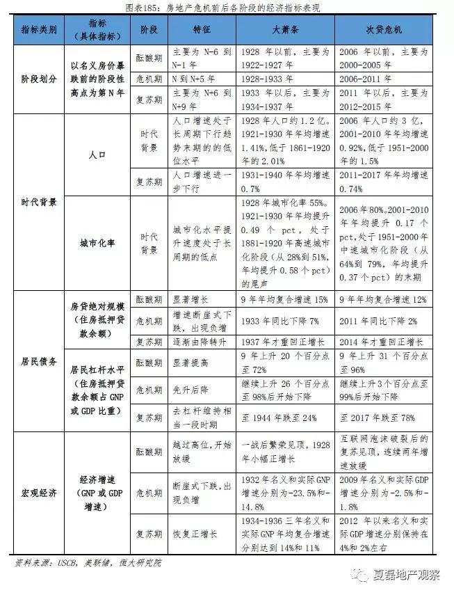
由于房地产对经济增长和财富效应的巨大影响,大型的经济危机多与房地产有关。1890年以来,美国经历过两次严重的全球性经济危机——大萧条与次贷危机,均同时伴随着严重的房地产危机,房价出现显著下降,大量居民失去住房。
大萧条中,名义房价自1928年到1933年下降了26%、实际房价到1932年下降了7%,名义GNP增速最差时达到了-23%(1932年),房地产危机加剧经济危机;次贷危机中,名义房价自2006年到2011年下降了26%、实际房价下降了34%,名义GDP增速最差时达到了-2%(2009年),次贷危机对全球经济冲击至今仍未完全恢复,影响远超股市崩盘。


3.3.2 房地产市场和金融市场天然具有高度相关性,危机相互传染
次贷危机前,美联储连续三年快速加息刺破房地产泡沫,继而导致大型金融机构破产,演变为金融危机。
而大萧条,则是金融危机传染房地产市场的实例。大萧条前,名义和实际房价均保持平稳,房地产市场较为健康,但金融危机导致流动性不足,居民再融资困难,引发房地产危机。
(1)大萧条前的住房市场:住房新开工旺盛,但房价平稳、无明显泡沫迹象,住房金融体系欠发达
大萧条爆发前的二十年代,美国住房建设活动繁荣,但房价保持平稳,房地产市场较为健康。一战以前,美国住房建设与房价均较为稳定,1917年美国正式向德国等同盟国宣战后,国内住房建设活动有所停滞,加上军工出口带来大量黄金流入,名义房价出现显著增长,但房价涨幅不及总体通胀水平,实际房价显著降低。一战结束后,住房新开工高涨,填补一战遗留的需求缺口和军人回国的新增需求,而名义房价和实际房价则均保持平稳。

居民购置住房主要靠自有资金,贷款的渗透率低、杠杆率低,还款依赖再融资。1920年,居民自有住房中负有抵押贷款占比仅40%,贷款价值比的中位水平仅43%。抵押贷款以“高首付、短期限、只付本金”模式为主,借款人往往需要在贷款到期时通过再融资以偿还本金。商业银行提供抵押贷款期限3-6年,利率高达6-8%,且贷款到期前只付利息,到期时需一次性偿还全部本金;建筑贷款协会提供的贷款允许摊还部分本金,但利率也要6-8%、且贷款期限只有10-12年。


(2)大萧条的爆发与传导:货币紧缩引发金融危机,向房地产市场传导
金本位制导致各国货币政策同步紧缩。大萧条爆发前,各国实行金本位制或金汇兑本位制,国际货币体系是金本位下的固定汇率制,货币发行受到金平价约束。各国中央银行陷入竞争性的通货紧缩和对黄金储备的争夺中,任何单个中央银行进行通货再膨胀的努力都会使黄金储备立即流出,因此各国货币政策具有同步紧缩倾向,即使是拥有大量黄金储备的美国也面临这种约束,因此金本位制限制了美国的货币政策空间。1921年以后,美国货币供给增长明显减速,二十年代M1基本保持在200-250亿美元水平,部分年份负增长,危机爆发后更跌至不足200亿美元水平。
货币收紧和监管收紧刺破股市泡沫,金融危机爆发。1921-1929年,金融行业监管缺失、上市公司财务造假事件多,投资者大量使用10%的低保证金、信用支付等高杠杆手段进入股市,指数涨幅超过300%,股市泡沫严重。1928-1929年,为抑制投机,美联储将再贴现率从3.5%提高到6%、同时要求会员银行减少对入市资金的放款,公用事业管制加强进一步打击投资者信心,1929年10月28日,道琼斯指数暴跌13%,29日跌幅更达22%,股市崩盘标志着大萧条危机爆发。
大萧条前银行体系已出现危机,大萧条期间进一步加剧。1921年,美国银行数量达到3.1万家的高峰后,持续减少,从1921年3.1万家缩减到1930年的2.4万家。股市暴跌导致过度涉入证券投资的商业银行严重亏损,同时农产品价格下跌使中小银行陷入困境,加上居民担忧美国退出金本位而挤兑银行,导致银行体系危机大幅加剧。1933年,全国仅剩1.5万家银行,不足1921年的一半。


金融危机引致居民抵押贷款再融资困难,危机向房地产市场蔓延。货币紧缩与银行倒闭,导致银行体系流动性严重不足,居民再融资严重困难,加上高失业率使得近1/4的劳动者失去收入来源,家庭出现大面积违约和止赎,1933年,非农场住房止赎数量超25万宗,较1926年增长2.7倍。急需流动性的家庭和银行抛售住房,导致1930年名义房价开始大幅下跌,房地产危机爆发。


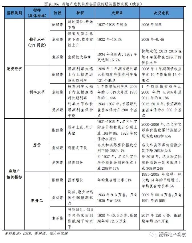
3.3.3 不同的房地产危机在各阶段具有相似的社会经济特征
大萧条和次贷危机,虽然相隔将近一个世纪,美国的经济、政治、社会、技术乃至国际地位,均取得了天翻地覆的发展与变化,但两场危机的时代背景与社会影响,却有着高度的相似性。
时代背景。两次危机发生时,无论是人口增长还是城市化进程,均处于50-60年的长周期下行期末期,人口增长相对乏力、城市化放缓,对于经济增长和房地产需求,都带来深远的下行压力。
危机前的酝酿期。经济刚经历一波繁荣,增长和通胀都有回落迹象。房地产市场活跃、甚至是存在严重泡沫,同时新开工大幅增长,透支了人口和城市化所蕴含的需求潜力,居民借贷增长远超经济增速、导致杠杆水平明显提升,但短期利率却已大幅上升,债务风险越来越大。
危机期。需求低谷和债务高峰的背景中,加上高利率的冲击,房价泡沫终于破裂。这个阶段,增长、房价、房贷和建设活动同时断崖式下跌,物价甚至出现通缩风险,利率同样也急速下跌。经济增速下跌之快,甚至导致居民杠杆水平出现了暂时的被动上升。
危机后的复苏期。经济彻底出清之后,很快增长恢复、房价回升,利率和利差也保持平稳,但居民部门在相当一段时期内还在去杠杆,新开工和居民借贷的增长相对缓慢,物价表现也较为异常,或高通胀、或有通缩风险。


3.4 美国货币金融制度易于引发房地产泡沫与全球经济危机
(1)美国房地产泡沫与全球经济的运行支持机制与风险传导机制
全球经济支持美国房地产市场、酝酿泡沫。一方面,是通过市场自发运行的“无形之手”,全球资本大量参与美国的抵押贷款资产证券化市场,从而向一级市场的抵押贷款发放机构输入充足的流动性,促进住房信贷供给。另一方面,则是美国政府的“有形之手”,全球各主要经济体以美元资产为主要的储备资产,为美国政府的长期赤字提供融资,美国政府在一二级市场成立多个政府赞助企业和政府机构,依托政府信用背书,降低抵押贷款及其资产证券化产品的信用风险,鼓励资本市场更积极地提供流动性、抵押贷款发放机构提供更低的首付比例和多样化的抵押贷款产品。最终,全球经济支持了美国居民低储蓄、高负债的消费理念和习惯,实现住房高消费。但同时,宽松的信用和监管,使得大量低首付、低信用、低收入的家庭也进入住房市场,需求严重透支、信用风险集聚。相较于国际水平,美国住房消费过度超前、房价大幅上涨、杠杆水平过高,形成房地产泡沫、酝酿债务危机。
美国房地产危机冲击全球经济。虽然全球经济稀释了美国超发的流动性,但长期宽松的货币政策,最终仍将引发美国和全球经济出现明显的通货膨胀。为应对通胀风险,美联储逐渐收紧货币政策,进入加息周期。利率上升导致以浮动利率为主的次级贷款家庭的偿付压力大幅增加,出现大面积违约甚至止赎、或是抛售住房以偿还贷款,造成房价大幅下跌。资本市场上抵押贷款相关证券的净值因此而显著缩水,大批金融机构,特别是系统重要性金融机构面临严重亏损,甚至有破产风险,避险情绪急剧升温,美国流动性市场枯竭、金融市场暴跌,进而传导到全球金融市场和金融机构,全球实体经济的正常融资需求也受到严重冲击,最终演变为全球金融危机和经济危机。

(2)美国货币金融制度易于引发房地产泡沫与全球经济危机
国际货币体系安排赋予美国政府货币政策与财政政策特权。在当前的牙买加体系中,多数经济体仍以美元为主要的货币锚,采取货币局、钉住、爬行钉住等固定汇率制度,美元在国际货币体系中仍占据霸权地位。美国作为最主要的储备货币发行国,享有向全球征收铸币税的特权,可以通过发行美元为政府债务赤字融资,而流动性过剩的成本和风险则被全球经济共同承担。如果爆发主权债务危机,由于债务主要为本币计价,美国政府可以率先通过货币超发来实现对外货币贬值、主动债务贬值、对外输出通胀;而对于其他经济体,如果主权债务非本币计价,那么超发货币刺激国内经济,就面临着债务对外升值的成本,陷入两难境地,即使债务以本币计价,超发货币也会带来内部经济显著通胀的问题。因此,美国具有得天独厚的应对债务危机的货币本位优势。
美国政府天然以国内政治利益为先,对住房领域倾向于过度支持。牙买加体系对储备货币发行缺少约束,因此美国政府更多地从国内利益出发,倾向于采取宽松的货币政策和积极的财政政策,同时转嫁成本和风险。美国房地产市场,套户比长期保持在1.1以上,人均居住面积全球领先,住房配套设施健全,供给总量充足、质量较高,市场发展已较充分。但对于美国政府及政治家而言,支持高收入家庭不断提高住房消费水平、更多的中低收入家庭购置住房、提高住房自有率、实现美国梦,是契合民意的执政目标、有助于提高选民支持率。因此政府大力通过一二级住房金融市场支持住房消费,次贷危机前美国政府甚至立法要求金融机构向低收入群体发放贷款,对于履行不到位的金融机构还要施以惩罚性措施。
美国的货币金融制度,易于引发严重的房地产泡沫与经济危机。其他经济体政府对住房领域的支持政策,仅由本国国家信用所支持。而美国政府则有全球经济的背书,最终使得美国货币宽松和财政积极的政策周期长于其他经济体,住房领域长期处于高杠杆、过度消费的繁荣期,房地产泡沫化程度高,最终破裂后升级为影响深远的全球金融危机与经济危机。2007-2008年次贷危机全面爆发并迅速蔓延成国际金融危机,不仅影响范围广,其严重程度也大大超过过去几十年的历次金融危机。过去历次金融危机受到较大影响的主要是银行业,而此次危机却波及到了包括银行、对冲基金、保险公司、养老基金、政府信用支持的金融企业等几乎所有的金融机构。2008年次贷危机至今已经10年,美国经济历经零利率和3轮QE才走出衰退,而欧洲日本经济即使推出QQE和负利率仍处于缓慢复苏,主要新兴市场也逐渐结束高增长时代,拉美、澳大利亚等资源国家则经济大幅回落并陷入长期低迷。至今,次贷危机对全球的影响仍未完全消除。但次贷危机的教训,并没有改变国际货币体系、美元霸权地位与内政优先立场,因此大型房地产泡沫和全球经济危机的形成机制仍然存在。
“房地产周期”系列研究:
44、发达经济体房地产税怎么收? ,2019年3月18日;
43、房地产税能否替代土地出让收入?,2019年3月11日;
42、当前房地产市场是否实现平稳健康发展?2019年2月19日;
41、传统周期延续,还是长效机制破局?——2019年房地产市场展望,2018年12月26日;
40、高房价之困 ——香港住房制度反思,2018年11月7日;
39、新加坡如何实现“居者有其屋”——新加坡住房制度启示录,2018年9月20日;
38、中国人口大流动:3000个县全景呈现,2018年9月17日;
37、全球房价大趋势,2018年8月23日;
36、全面解码德国房价长期稳定之谜——德国住房制度启示录,2018年8月20日;
35、当前房地产融资渠道和形势,2018年8月13日;
34、货币超发与资产价格:中国,2018年8月2日;
33、货币超发与资产价格:国际经验,2018年8月1日;
32、棚改货币化即将落幕:去库存任务完成,深刻改变三四线房地产,2018年7月20日;
31、中国人口大迁移,2018年7月10日;
30、房地产政策分析框架:工具、效果与反思,2018年6月19日;
29、房地产调控的城市迁移与博弈,2018年6月13日;
28、本轮房地产调控的回顾、反思和展望 (2014-2018),2018年6月11日;
27、城市“抢人大战”:高质量发展、大都市圈战略和土地财政,2018年6月7日;
26、粤港澳大湾区:引领新一轮开放创新,打造国际一流湾区和世界级城市群,2018年6月6日;
25、住房租赁融资:渠道与风险,2018年4月8日;
24、《房地产周期》导论,2017年9月19日;
23、从春秋到战国:房地产进入强者恒强的王者时代,2017年7月19日;
22、粤港澳大湾区:打造国际一流湾区和世界级城市群,2017年06月20日;
21、新首都 新北京,2017年05月16日;
20、从国内外新城建设经验教训展望雄安新区未来(国内篇),2017年4月23日;
19、从国内外新城建设经验教训展望雄安新区未来(国际篇),2017年4月23日;
18、雄安新区:大手笔打造新增长极和世界级城市群,2017年4月7日;
17、三四线城市地产销量火爆:去库存和挤出效应,2017年03月13日;
16、房地产调控二十年:回顾、反思与抉择,2017年03月8日;
免责声明:自媒体综合提供的内容均源自自媒体,版权归原作者所有,转载请联系原作者并获许可。文章观点仅代表作者本人,不代表新浪立场。若内容涉及投资建议,仅供参考勿作为投资依据。投资有风险,入市需谨慎。
