原标题:8家银行因EAST系统数据质量及报送违规“吃”罚单
5月9日,银保监会一连开出针对8家银行的监管罚单,其中国有六大行及两家股份行均因EAST系统数据质量及报送违规“吃”罚单,8家银行合计遭罚1970万元。
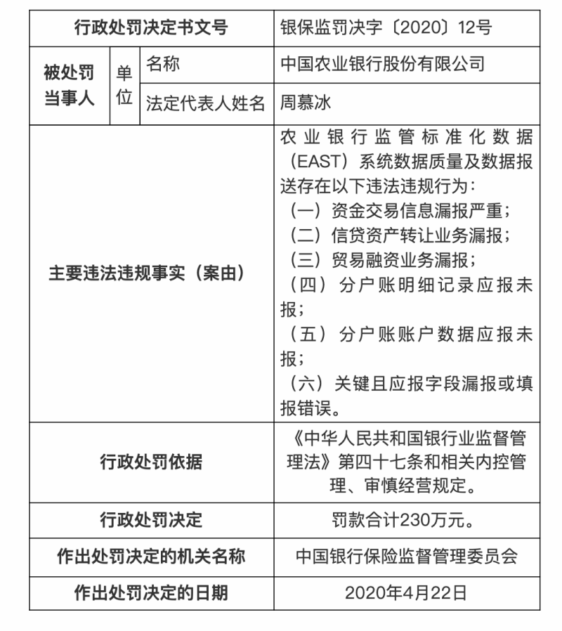
银保监会官网显示,此次中国农业银行共收到两张大额监管罚单。
行政处罚信息公开表显示,农行此次被罚的主要违法违规事实有十项,具体包括:(一)“两会一层”境外机构管理履职不到位;(二)国别风险管理不满足监管要求;(三)信贷资金被挪用作保证金;(四)未将集团成员纳入集团客户统一授信管理。
此外,农业银行在监管标准化数据(EAST)系统数据质量及数据报送存在以下违法违规行为:(一)资金交易信息漏报严重;(二)信贷资产转让业务漏报;(三)贸易融资业务漏报;(四)分户账明细记录应报未报;(五)分户账账户数据应报未报;(六)关键且应报字段漏报或填报错误。
中国银行保险监督管理委员会依据《中华人民共和国银行业监督管理法》第四十六条、第四十七条和相关内控管理、审慎经营规定,对农行作出罚款合计430万元的行政处罚。作出上述处罚决定的日期均为4月22日。
值得注意的是,除农行外,当日公开的行政处罚信息显示,包括中行、工行、建行等在内的七家银行此次也均因在监管标准化数据(EAST)系统数据质量及数据报送存在违法违规行为被银保监会作出处罚。
其中,中国银行被罚款合计270万元,违规案由具体包括:(一)理财产品数量漏报;(二)资金交易信息漏报严重;(三)贸易融资业务漏报;(四)分户账明细记录应报未报;(五)分户账账户数据应报未报;(六)关键且应报字段漏报或填报错误。
工商银行也被罚没共270万元,其监管标准化数据(EAST)系统数据质量及数据报送存在以下违法违规行为:(一)理财产品数量漏报;(二)资金交易信息漏报严重;(三)信贷资产转让业务漏报;(四)贷款核销业务漏报;(五)分户账明细记录应报未报;(六)分户账账户数据应报未报;(七)委托贷款业务应报未报;(八)关键且应报字段漏报或填报错误。
同时,交通银行合计被罚没260万元,其违法违规事实主要为监管标准化数据(EAST)系统数据质量及数据报送存在以下违法违规行为:(一)理财产品数量漏报;(二)资金交易信息漏报严重;(三)贸易融资业务漏报;(四)信贷业务担保合同漏报;(五)分户账明细记录应报未报;(六)分户账账户数据应报未报;(七)关键且应报字段漏报或填报错误。
另外,建设银行此次被罚没金额为230万元,其监管标准化数据(EAST)系统数据质量及数据报送存在以下违法违规行为:(一)资金交易信息漏报严重;(二)信贷资产转让业务漏报;(三)银行承兑汇票业务漏报;(四)贸易融资业务漏报和错报;(五)分户账明细记录应报未报;(六)分户账账户数据应报未报;(七)关键且应报字段漏报或填报错误。
此外,邮储银行合计被罚没190万元,其监管标准化数据(EAST)系统数据质量及数据报送存在以下违法违规行为:(一)资金交易信息漏报严重;(二)贷款核销业务漏报或错报;(三)贸易融资业务漏报;(四)分户账明细记录应报未报;(五)分户账账户数据应报未报;(六)错报总账会计数据;(七)关键且应报字段漏报或填报错误。
除了上述六家国有大行被处罚,一同被公开“吃”罚单的还有两家股份制银行。
行政处罚信息公示表显示,光大银行被罚没合计160万元,其在监管标准化数据(EAST)系统数据质量及数据报送存在以下违法违规行为:(一)分户账明细记录应报未报;(二)关键且应报字段漏报或填报错误;(三)向检查组提供与事实不符的材料;(四)账户设置不能如实反映业务实际。
同时,中信银行也在监管标准化数据(EAST)系统数据质量及数据报送存在以下违法违规行为:(一)理财产品数量漏报;(二)信贷资产转让业务漏报;(三)贸易融资业务漏报;(四)分户账明细记录应报未报;(五)分户账账户数据应报未报;(六)关键且应报字段漏报或填报错误,其被罚没160万元。
(编辑:于思洋)
