原标题:丰巢收费“深表不安”,快递员一周自掏 50 元,小区硬核反对,网友:业委会里有高人
迅速圈地抢占市场、获得占有率,从而形成寡头垄断,你们获得了市场 70% 的份额,从这个角度说你们不是弱者。
从四月底就开始陷入舆论危机的丰巢,再次迎来当头一击。
2020 年 5 月 10 日,上海市普陀区中环花苑小区业主委员会发布公开信,从企业经营、业务流程、通识逻辑及业委会角度阐述,认为丰巢并未“对社会主流意见采取优化改善的积极态度”,并提出诉求。这一公开信登上热搜,不少网友称:业委会里有高人!
不过,事情似乎没那么简单。
使用快递柜应该付费吗?
整个事件还得从丰巢启动的会员服务说起。
雷锋网(公众号:雷锋网)此前报道过,原本一直提供免费寄存包裹服务的丰巢前不久发布公告称,将于 2020 年 4 月 30 日推出会员服务,根据其规定:
普通用户可享 12 小时内免费保管包裹,超时(时长不足 12 小时按 12 小时计费)后 0.5元/12 小时,3 元封顶;节假日则不计费,有两次免费超时取件机会;
会员用户每月 5 元、每季 12 元,可存放 7 天包裹,可享寄件折扣优惠及品牌联合权益。

此举引起了网友的一番大讨论。
部分网友认为,“12 小时内免费,超时才收费,合情合理,这样也督促大家尽早取件、提高利用率,明显利大于弊”,但更多的是反对声——“我们给了快递费,为啥还要给快递柜保管费?”、“收费可以,但 12 个小时根本不合理,最少得 24 小时”。
一位快递小哥在接受人民日报记者的采访时还表示,每周都要自掏腰包付 50 元快递寄存费:
这样的话超时居民取快递收费,我们放里面也要收费,其实我们希望居民能下楼自己取,这样大家就不用支付费用了。
5 月 5 日,杭州东新园小区业务委员会更是发布通知称,在丰巢方面给出解决方案之前,小区内的丰巢快递柜暂时停用。主要原因在于,在未经协商的情况下,丰巢开始收取超时保管费,这一做法损害到了业主利益。
小区物业也表示将暂时拔掉丰巢快递柜的电源。

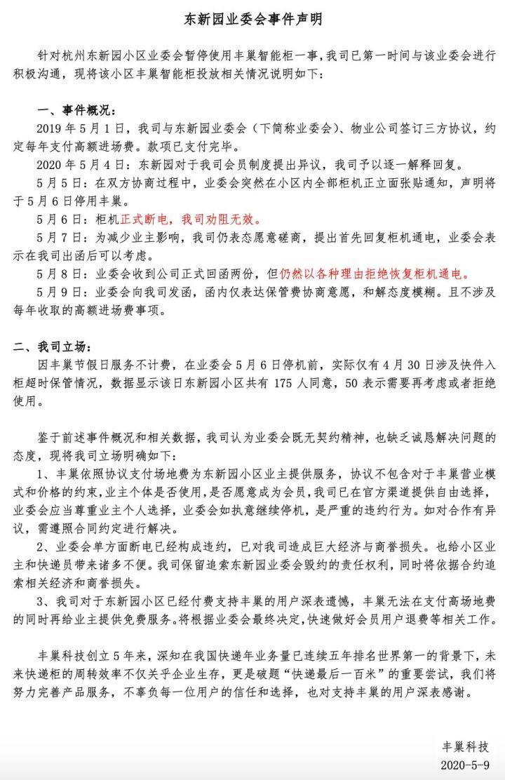
对此,丰巢于 5 月 9 日发表了《东新园业委会事件声明》。
在这一声明中,丰巢概述了基本情况。
根据丰巢的说法,此前已与小区业委会、物业公司签订了三方协议,约定并支付了高额进场费。但在协商过程中,业委会突然通知暂时停用快递柜,并以各种理由拒绝恢复柜机通电。随后业委会发函,函内仅表达了保管费协商意愿,和解态度模糊,且不涉及高额进场费事宜。
基于此,丰巢明确表达了立场:
业委会如执意继续停机,将是严重的违约行为;保留追索业委会毁约的责任权利,同时将依据合约追索相关经济和商誉损失;无法在支付高额入场费的同时再给业主提供免费服务。

发表该声明之后,丰巢更是“深表不安”,于当晚 23:49 发表公众号文章,官方致信用户,“借此机会聊聊推出此项服务的初衷”。
在这封《致亲爱的用户一封信》中,丰巢解释了规定 12 小时为免费保管期限的几个层面解释:
由于场地问题,不少社区柜机投放数量已无法再增加,因此解决方案便是提高快件领取速度。
根据后台数据,12 小时免费保管期限适用于大多数情况,另一方面,如果超过 12 小时未取件,则会影响到投递员的正常投递及用户体验。
自会员功能上线以来,12 小时内取件比例提高了 5%。
根据这封信中,不难看出丰巢方面着重强调的是资源使用率的提升。因此,丰巢还推出了新的功能与活动:
“亲友代取”功能:关联亲友手机号之后,可同步接收取件提醒,不便时可由亲友代取;
“早取件、赢红包”活动:2 小时内取出顺丰包裹,可获得 2 元红包;4 小时内取出则可获 1 元红包。

不过,用户对此并不买账。
次日,上海市普陀区中环花苑小区业主委员会发布公开信。信中,该业委会首先表示,通过对业主的随机投票调查,45% 的业主要求撤销快递柜、37% 的业主要求停用快递柜,合计达 82%,因此该小区已于 5 月 8 日决议暂停使用小区内的两台丰巢智能柜。
当然,这封上了热搜的公开信可不止这么简单。
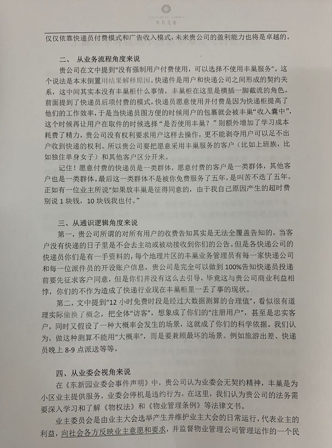
具体来讲,业委会从四个角度有理有据地分析了丰巢的市场状况及其做法背后的不合理因素:
第一,站在企业经营角度,丰巢形成了寡头垄断地位,盈利能力卓越——成立已有 5 年,占市场份额 70%;丰巢每单快递按快递柜格子大小对快递员收取不同的使用费用;进场费实际上并不高昂,仅是对快递员收取使用费,每天的利润至少为 240%;此外还将获得来自柜身、屏幕、手机端广告的收入。
第二,站在业务流程角度,用户与快递公司之间本不需要快递柜,如果说快递员愿意使用快递柜是为了提高自身的工作效率,付费合情合理;但快递柜对用户收费,则让用户额外消耗了本可以避免的成本与精力。
第三,站在通识逻辑角度,丰巢本可以告知快递员投递前要先征求客户同意,但并没有这么做;丰巢的后台数据并未全面考虑到用户旅游出差、快递员晚上 8-9 点派送等场景。
第四,站在业委会角度,业委会代表业主的利益,超过半数业主认为快递柜收费不合理,那么此时业委会暂停使用快递柜则是合情合理的;快递柜进场之初丰巢表示对用户免费,但现在推出的收费模式可以说是缺乏社会责任心。
这还没完,该小区业委会还提出了诉求:
在快递柜上张贴醒目提示,用户同意后,快递员方可将包裹投入柜中;
将免费时长延长至 24 小时。
此外,业委会表示,若这两点诉求不能满足,将无限期停止使用丰巢快递柜。

看完这封信,不少网友都表示其逻辑清晰、层次分明。

寡头垄断,却连年亏损
雷锋网了解到,正如这封公开信所说,丰巢经过五年的发展壮大,如今已经占据了相当大的市场份额。
2015 年 6 月,顺丰、申通、中通、韵达、普洛斯联合发布公告,表示共同向深圳市丰巢科技有限公司投资了 5 亿,并将面向快递公司、电商物流研发、运营 24 小时自助开放的丰巢智能快递柜,解决“派送最后一公里”问题。
2020 年 5 月 5 日,顺丰控股发布公告称,丰巢科技与中邮智递(速递易背后的公司)以及二者背后的关联公司将签署协议,此后中邮智递成为丰巢的全资子公司。
雷锋网曾报道过,截至 2020 年 3 月 31 日,丰巢投入约 178000 个快递柜,柜机占比约 44%;中邮速递易占比约 25%。因此上述收购完成后,丰巢市占率将达到 69%。
但与此同时,丰巢的亏损实际上也并不少。
根据公开数据:
截至 2016 年 12 月 31 日,营收 2255 万元,亏损 2.5 亿元;
截至 2017 年 12 月 31 日,营收 3.08 亿元,亏损 3.85 亿元;
截至 2018 年 5 月 31 日,营收 2.88 亿元,亏损 2.49 亿元;
2019 年营收 16.14 亿元,亏损 7.81 亿元;
2020 财年 Q1 未经审计的营收为 3.34 亿元,亏损为 2.45 亿元。

由此看来,快递柜收费可以说是其生存的必然发展趋势了。
那么,丰巢的直接竞争对手菜鸟驿站也要开始收费了吗?
实际上,在丰巢公布其收费机制之后,菜鸟方面立即表示,菜鸟全国各站点将继续为消费者提供免费保管服务,不会诱导、强制消费者付费。于是用户纷纷表示:
既然丰巢收费,那以后就放菜鸟呗。
值得一提的是,丰巢和菜鸟驿站的较量,实则是顺丰和阿里的一场竞赛。
那么,究竟谁将更胜一筹?是目前稳居第一的丰巢,还是“民心所向”的菜鸟,我们拭目以待。
引用来源:
[1]https://mp.weixin.qq.com/s/UT-SvIwg8beN5sASdV_UxQ
[2]https://mp.weixin.qq.com/s/AsDqFGEzBO_ziWh8gD_coQ
[3]https://www.leiphone.com/news/202005/f9JwWpi18b6LvevA.html
雷锋网原创文章,未经授权禁止转载。详情见转载须知。
