中国工商注册网
2020-05-10 22:55:46
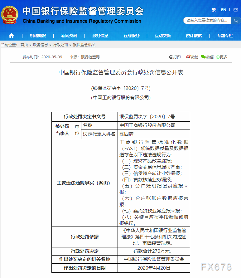
工行被罚270万:存理财产品数量漏报等多项违规;
①保险监督管理委员会行政处罚信息公开表显示,中国工商银行股份有限公司因存在理财产品数量漏报;资金交易信息漏报严重;信贷资产转让业务漏报;贷款核销业务漏报;分户账明细记录应报未报;分户账账户数据应报未报;委托贷款业务应报未报;关键且应报字段漏报或填报错误的行为,被罚款合计270万元;
②公开资料显示,中国工商银行股份有限公司成立于1985年11月22日,注册地位于北京市西城区复兴门内大街55号,法定代表人为陈四清

本文仅代表作者本人观点,与汇通网无关。汇通网对文中陈述、观点判断保持中立,不对所包含内容的准确性、可靠性或完整性提供任何明示或暗示的保证,且不构成任何投资建议,请读者仅作参考,并自行承担全部风险与责任。
