原标题:徐翔妻子最新发声,提出国家赔偿!离婚案继续延长,徐翔最迟明年7月出狱
摘要 昨晚与今早,应莹连续@上海黄浦区法院和青岛市中级人民法院,诉求比较明显,希望上海黄浦区法院尽快处理徐翔离婚案,同时敦促青岛中院加快资产甄别和财产执行,应莹方表示,目前徐翔夫妻剩余“合法”财产约120亿,应莹拥有其中的一半。(e公司官微)
徐翔离婚案尚无新的消息传出,不过徐翔妻子应莹再度发声。
昨晚与今早,应莹连续@上海黄浦区法院和青岛市中级人民法院,诉求比较明显,希望上海黄浦区法院尽快处理徐翔离婚案,同时敦促青岛中院加快资产甄别和财产执行,应莹方表示,目前徐翔夫妻剩余“合法”财产约120亿,应莹拥有其中的一半。
独家回应:120亿“合法”资产是这样来的
120亿元是怎么来的呢?5月9日,应莹对e公司记者解释,当时查封的资产(市值+现金)210亿元。根据法院判决,徐翔等3人违法所得是93亿元,且这部分违法所有都已全部上缴。所以,剩下的大概约120亿元(市值波动所致),就应该是“合法”财产。这120亿元的“合法”所有,属于我和徐翔婚后的财产,一人一半。所以,属于我的那一部分就应该60亿元。
围绕着这120亿元资产的事情,应莹曾计划聘请第三方机构进行甄别。不过,应莹告诉e公司记者,截至目前,第三方机构的甄别尚未取得进展,但仍在积极联系。
同时,应莹对e公司记者称:“我们已经把相应的材料送递给青岛中院,我的律师还专门去青岛中院咨询过此事,但至今没有得到回复。”
此外,应莹对e公司记者称,在不减刑的情况下,徐翔的出狱时间是2021年7月9日。
连发两微博,应莹:法治社会不能无理可讲
昨夜九点半,应莹发微博称收到黄浦法院短信通知,徐翔离婚案继续延长审理期限。
今早约10点,应莹又在微博发文,声称2017年1月徐翔案判决后,应该执行的资产甄别到现在没有丝毫进展,“我四处投书控诉青岛中院渎职行为,到目前都没有任何回音”。
“我有时候想想,法制社会不能无理可讲,不能只写在纸上,不能这么不要脸。”应莹表示。
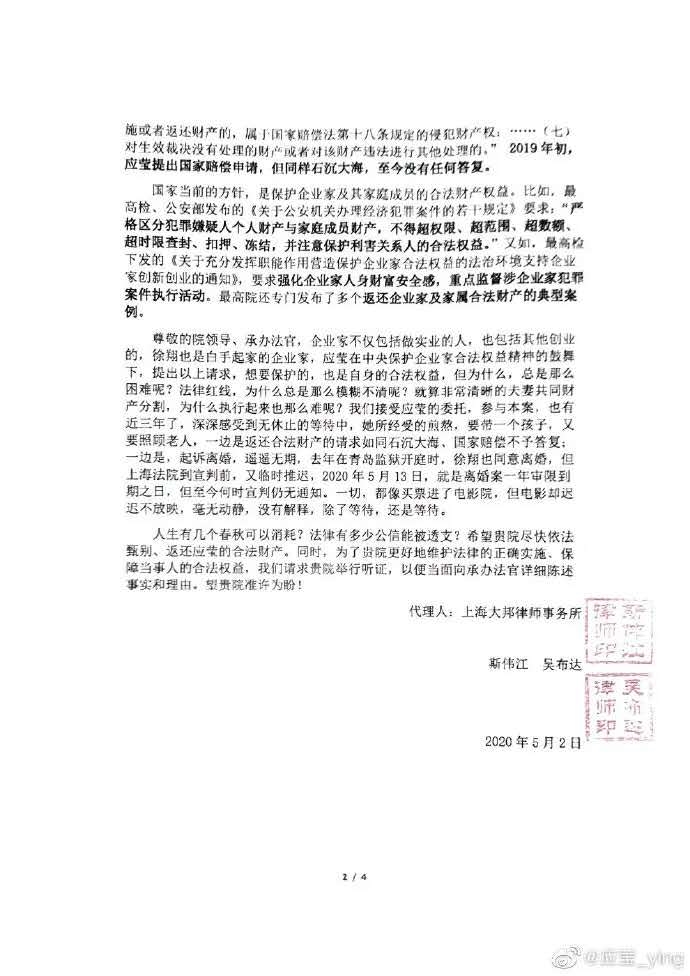
另外,应莹称,5月2日,其代理律师已经致信给青岛中院,敦促青岛中院加快资产甄别和财产执行,至今还未收到青岛中院的任何回复。现将此信公布在网上,希望大家做一个见证。
我们来看一下信中的值得关注的内容:
1、应莹方称自身有60亿合法财产
在信中,应莹代理律师表示,目前徐翔夫妻剩余合法财产约120亿,根据罪责自负原则,徐翔110亿罚金只能从其个人财产中追缴,即使不能全部追缴,也不能株连属于妻子应莹的60亿合法财产。
其律师还在信中表示,徐翔的刑期已执行大半,而所有涉及本案财产的执行,以及应莹申请返还的合法财产的程序,都像被黑洞吞没。
2、应莹提出的国家赔偿申请目前无答复
应莹一方认为,本案符合申请国家赔偿的条件,属于典型的生效判决未处理,但仍未依法解除查封、扣押、冻结等措施返还财产,应当承担国家赔偿责任的情形。信中称,2019年初,应莹提出国家赔偿申请,但同样石沉大海,至今没有任何答复。
3、应莹在中央保护企业家合法权益精神的鼓舞下提出相关请求
信的附件中,还摘录了三个最高人民法院保护企业家财产权益的典型案例。信中,应莹律师称,徐翔是白手起家的企业家,应莹在中央保护企业家合法权益精神的鼓舞下,提出以上请求,想要保护的,也是自身合法权益。
应莹还在微博中表示,将继续敦促青岛中院,要对徐翔案的判决依法推进,依照判决书的要求对涉案资产进行甄别,返还家庭合法资产。“你们若不回应,我必追问到底”。
以下是应莹微博全文:
1、昨晚的微博:



2、今早微博:



应莹曾于去年底发声
回溯前情,2019年3月20日,应莹向上海黄浦区人民法院提交离婚起诉状,离婚案于8月29日在青岛审理,原计划在11月7日宣判,但随后上海黄浦区法院宣布延迟宣判。
应莹更早一次微博发声是在去年12月23日。

彼时,应莹方表示,若上海黄浦区人民法院拖延,应莹将聘请审计人员,对案件过程进行审计,对资产进行自我甄别,而且会公布。
当时,应莹接受证券时报·e公司独家采访时称,对于离婚案延期宣判一事,“黄浦法院一直没有说法,也联系不上”。至于为何要聘请审计人员对案件过程审计并甄别财产,应莹称,“只是司法自我救助的方式,既然法院不甄别,我只能通过其他渠道给自己一个公正”。
另外,值得注意的是,目前,徐翔接受法院判决并在狱中服刑,刑期将于2021年7月份结束。
徐翔案进展回顾
2015年11月1日
涉嫌违法犯罪,徐翔被公安机关依法采取刑事强制措施。
2016年12月5日
徐翔等人涉嫌操纵证券市场案开庭。
2017年1月23日
徐翔案判决,判决书显示要甄别涉案财物权属和性质
2017年4月16日
应莹递交申请书,请求法院依法认定属于夫妻共同财产份额,未收到书面回复
2017年6月29日
应莹向青岛中院递交《案外人执行异议书》,未收到书面回复
2018年10月8日
法院回复:财产甄别还在过程中
2019年3月20日
应莹向上海黄浦区人民法院提交离婚起诉状,收到调节告知书
2019年4月4日
离婚案调节开庭
2019年5月14日
离婚案立案
2019年6月3日
收到《上海市黄浦区人民法院告知合议庭组成人员、书记员通知书》
2019年7月31日
确认案件处理离婚和抚养权,财产问题另案主张
2019年8月29日
开庭审理,徐翔同意离婚并由应莹抚养孩子
2019年11月5日
应莹律师收到通知,离婚案将于11月7日宣判
2019年11月6日
应莹发文称宣判延期
2019年12月23日
应莹称将聘请审计人员,对案件过程进行审计,对资产进行自我甄别
(文章来源:e公司官微)
(责任编辑:DF120)
