作者:冯超
来源:商业人物(ID:biz-leaders)
去年夏天,我在北京租住的小区遇到一位阿姨。
她想在丰巢取下快递,因为不熟悉操作,我便帮个忙。按步骤操作后,丰巢的屏幕上出现了一个二维码,阿姨拿出手机准备扫码付费。
还好我眼尖,二维码虽然只需要阿姨付费一块钱,但是二维码下方提示的是“赞赏”,也就是说这一块钱不用给。而屏幕的下方,还有跳过赞赏的选项,当然,跳过赞赏这个选项,设计的时候相当阴险,弄成了容易被眼睛忽略的淡灰色。
这事情也让我乐了一会儿。
我当时猜测,这种带着诱导性的产品设计,肯定“诱骗”了无数人的无数一元钱。这种设计不犯法,但透露的那种你管不着的小伎俩,就像弹窗广告诱骗网民去消费一样,挺可笑的。
在我帮助阿姨省下一元钱后不久,网上也有新闻报道在讨论这件事情,很多人也在投诉。丰巢方面当时的回复也挺废话的:这只是赞赏,用户可以放弃赞赏,可直接跳过并取件。
到了2020年的5月的这一周,丰巢就不再犹抱琵琶半遮面了。
它的新规定是,只要你不是会员,在丰巢柜子里超时12个小时后收费0.5元/12小时,3元封顶。
丰巢,原名丰巢科技,是由顺丰联手几家物流公司,投资5亿元创建。后来,股权经过变更,原来的快递公司退出股东名单。丰巢科技的法人代表是顺丰集团运营高管徐育斌。企查查显示,顺丰的创始人王卫是丰巢科技的最终受益人,持股比例为82.55%。
也就在本月,顺丰计划将中邮智递纳入丰巢集团。当交易完成后,在整个智能快递柜市场上,丰巢是绝对的老大,市场占比达到70%。
日子不好过。丰巢收费,王卫只想多收个5毛钱。
丰巢自诞生以来,就一直在亏钱。
2019年,丰巢净亏损7.81亿元,今年一季度亏损2.45亿元。将被它兼并的中邮智递同样亏损,2019年亏损5.17亿元,今年一季度亏损1.59亿元。
另外,在疫情期间,消费者为了避免接触,对快递柜也情有独钟。选择这个时候收费,可能也是认准了用户对产品的依赖。
但是这却引起了的争议。
5月5日,杭州东新园小区业主委员会还发了个红头文件:丰巢在未经协商的情况下,收取超时保管费,损害了小区业主的利益,有违当初丰巢进驻小区时介绍的情况。小区准备停用丰巢,等着协商的结果。9日,上海的一个小区也宣布停用丰巢。
丰巢快递柜之前的盈利模式是,向快递员收费+柜体屏幕的广告。
这种收费模式,本身有利于快递小哥的取货送货速度,提升效率。但从目前丰巢的亏损来看,向快递小哥收费以及广告,解决不了严重的亏损的问题。
而此次丰巢快递柜开始向消费者收费后,不仅又有了收入,也让快递柜的快递能更快被取走,提升柜子的利用率。站在企业的立场上,是为了利益最大化的行为。
但争论就由此产生了。
第一,快递员已经付费使用了快递柜,消费者还要支付,这是不是两头吃?
还有一些人的理由是:快递柜存放是快递服务的一部分,邮费已经涵盖了这一部分的费用,如今却还要收费。但丰巢,并不将快递柜当做快递服务的一部分,而是当做增值服务。
所以,矛盾点就在于,作为消费者的你觉得快递柜的钱不用出,因为邮费包含这部分费用,但丰巢觉得,这钱你应该出,这是针对用户的增值服务,应当收费。
当然还有些人认为可以收费,但是丰巢的12小时免费限时过短了,应该延长免费时限。
第二,用户对快递柜有怨言。根据《智能快件箱邮递服务管理办法》的规定,使用智能货柜时,应该征得收件人的同意。但很多网民反映,很多快递员为了效率,明明可以送货上门的,却选择不打招呼就把快递塞进了丰巢柜子。
“本应该直接投递到客户手中的东西,它们为了自己方便投递到快递柜,还收费,哪里来的道理?”这条点赞量1000的评论反应了部分舆论的情绪。
第三,丰巢在布局的过程中,进入物业需要通过小区物业、业委会等同意,并签订协议。但是,杭州东新园小区在接受采访时说,丰巢口头承诺过不收费。如今突然收费,引发了反弹。
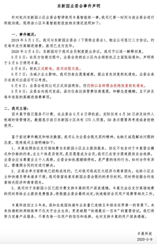
8日,丰巢致函了杭州东新园小区,核心内容就一点,如果不同意超时收费,可以不选择使用丰巢,快件将不会投递入柜。不过,因为未回应小区提出的“将免费保管延至1天”,丰巢的函件被拒绝。
而到了9日,丰巢的态度更强硬的声明,称,丰巢依照协议支付了场地费,但协议不包括对于丰巢营业模式和价格的约束,业委会停用丰巢,是违约行为,保留追究责任的权利。
这话的意思是,这5毛钱,王卫收定了。
*题图购买于视觉中国
