刘强东火了,这次不是因为女人!
然而,这恐怕比女人事件还让人担忧,因为搞不好京东以后就只有“京”,没有“东”了。

4月20日,京东旗下线下生鲜超市7FRESH的运营主体—北京四季优选信息技术有限公司发生工商变更,刘强东卸任经理一职。

这是自2020年以来,刘强东卸任的第47家公司。
包括京东最得意的“三驾马车”——京东商城、京东物流、京东数科相关职位和法人,刘强东都不想当了,直接转给手下人。

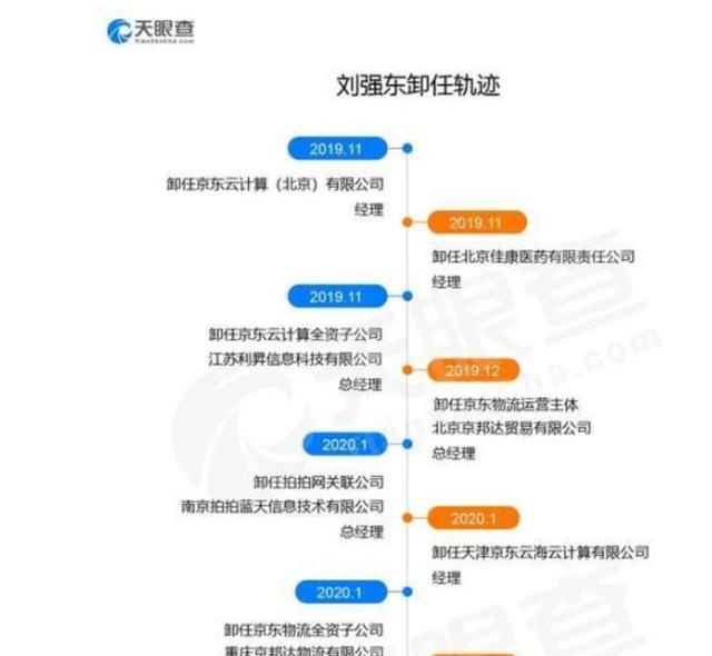
图片来源:天眼查数据新闻实验室
到底受了多大委屈,让一个一穷二白的苦孩子,毅然决然“放弃”赤膊上阵打拼来的天下。还是说,刘强东山人另有妙计?
刘强东的“计”
自2019年11月开始,刘强东陆续卸任京东旗下公司高管职务。对此,京东官方回应称:“这是很正常的管理动作”。
有分析称,刘强东此举很大程度与2018年乱入桃色新闻有关。自从在美国发生性侵事件后,东哥的好男人形象彻底摧毁了。

同时被炸裂的,还有京东的市值。
事件曝光的第一个交易日,京东股价开盘大跌逾7%,收盘下跌5.97%,直接导致当日市值蒸发27亿美元。
尽管明州事件虽最终有惊无险,免于起诉,但也是树欲静而风不止,雁过留痕,给公众对刘强东的形象产生质疑和痛斥。
从那以后,刘强东沉寂了。
于京东而言,刘强东这个IP实在太大,所以他只能“悄咪咪”的离开,这样才能让艳遇之事对京东的影响降到最低。

此外,刘强东的退隐,还存在两种可能。
一是有意培养接班人。47岁的刘强东也算半百,精力大不如前,但企业是要长期发展下去的,刘强东是时候为自己和公司未来打算了。
类似的例子在商界并不少见,2011年柳传志卸任联想董事会主席,外姓人杨元庆接棒;
2019年马云卸任阿里巴巴董事局主席去当老师,逍遥子张勇扛大旗;
前几天,滴滴创始人程维也卸任董事长......

就像刘强东说的:“多休假给兄弟们一些机会,不要觉得自己不在部门就散了”。退居幕后,刘强东也有更多的时间和精力做更大的布局。
二是拓展新业务。京东现有的业务已经基本成熟稳定了,这时候京东如果再不开拓新领域,谋求新发展的话,可能会出现不进则退的情况。
刘强东应该花更多的时间精力在发展方向,战略部署上,不得不退居幕后。
当然,一手带大的企业,刘强东怎么可能随手拱让?
目前,刘强东在京东内部的话语权依然强大,他保留了79%的投票权。
因为实行“同股不同权”,所以京东还是刘强东说了算,退而不休罢了。

各怀绝技的京东二代
众所周知,京东商城、京东物流、京东数科是京东并驾齐驱的三驾马车。退隐之后,谁来管理这些部门呢?刘强东早有打算!
京东商城由徐雷负责,他被称为“京东二号人物”,京东运营主体变更后,就是他接了刘强东的班。

徐雷是京东的元老级人物,2009年1月加入京东,人称“618之父”。

此外,刘强东明州事件后,京东的大方向一直由徐雷负责,交出了一份让刘强东满意的成绩单。
值得一提的是,在2018年的冬季达沃斯论坛上,刘强东还表示“不会在65岁前退休,目标是将京东做成世界最大电商。”

然而时隔两年却将接力棒交给徐雷,可以看出徐雷的能力足以征服老刘。
京东物流是王振辉负责。在这次疫情中,王振辉的能力得到了充分体现。

在1月20日至2月28日疫情最严重时期,京东物流向全国消费者供应了2.2亿件、超29万吨的米面粮油、肉蛋菜奶等生活用品,累计承运医疗应急物资5000万件,超过1.5万吨。
以最快速度把100台制氧机由运抵武汉汉口医院后,京东物流还收到了钟南山的亲笔感谢信。
王振辉在危机时刻的反应速度和调配能力,刘强东看在眼里。

王振辉也是“老京东”,2010年加入京东,7年后就升职为京东物流CEO。
虽然京东物流暂未盈利,京东物流能力是京东智能运营的基础,京东最值钱的就是这个结构。
有消息称其拟2020年上市。现京东物流估值预期至少为300亿美元。
京东数字科技陈生强负责,他2007年加入京东,曾任京东商城首席财务官(CFO)。在公司做过财务管理、投融资,系统化建设等,金融经验丰富。

2013年,陈生强带着一个10人组成的“小分队”在北辰世纪中心12层找到一间偏僻的办公室,今天京东数科估值超过1300亿。
2019年京东数科在收入和利润上同时实现高增长,实现连续2年盈利。
在金融科技上,其推出的解决方案已服务超过200多家金融机构;在智能城市领域,京东数科布局数十个城市。
刘强东在决定组建京东金融时说过:这是比做商城更需要“数字算计”的事业。
京东还有个很牛的“管家婆”,帮刘强东打理着大大小小各种事情。

刘强东最信任的女助理张雱,也是个被幸运眷顾的人。
年仅31岁,就是400多家企业的法人代表,包括电子商务、医药、金融等。
这和大多数的人一样并无特别背景的人,毕业后进入京东做管理培训生。最终被刘强东发现,成为刘强东个人助理。
依托零售、物流、数科领域的积累,京东发展已经逐渐稳定,脱离创始人的束缚,成为独立健康运营的主体。
根据京东发布的2019年财报,京东全年交易额冲破两万亿人民币,放在全球可以排进五十大经济体。
2019年京东的净利润为122亿元人民币,短短一年由亏转盈,要知道,2018年京东还是净亏损25亿的烧钱状态。
内容来源:金融界网站
作者:学点儿投资
