目前,河南省高校陆续公布开学时间,近期河南又有一批高校开学时间定了!包括河南农业大学、河南科技学院等高校。截至目前河南全省已有30所高校确定开学时间,有你学校吗?
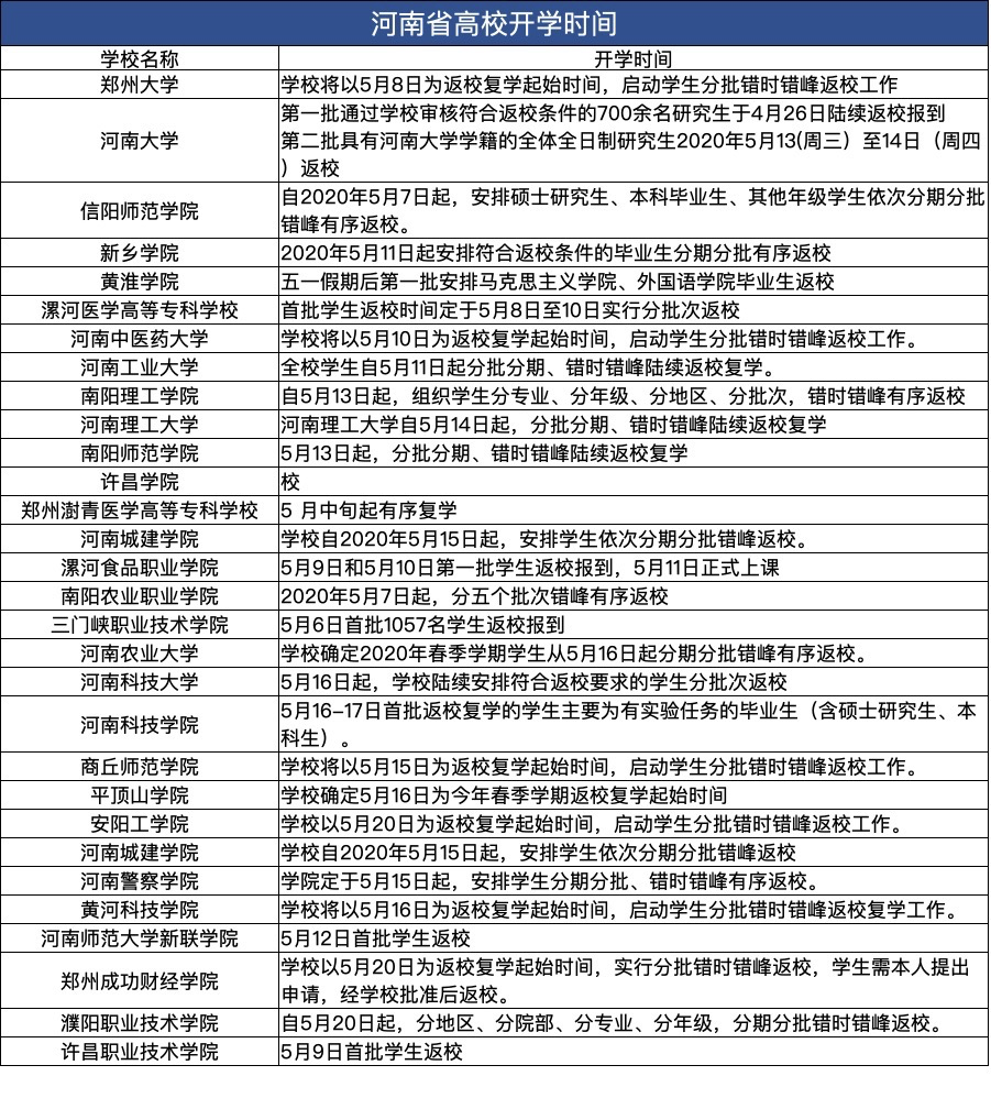
河南农业大学
学校确定2020年春季学期学生从5月16日起分期分批错峰有序返校。
河南农业大学简称河南农大,由中华人民共和国农业部、国家林业局、国家烟草专卖局与河南省人民政府分别共建,是河南省省属重点大学,河南省特色骨干大学。
河南科技学院
学校以5月16日为起始时间,启动2020年春季学期学生分期分批、错时错峰返校复学工作。
一、5月16-17日首批返校复学的学生主要为有实验任务的毕业生(含硕士研究生、本科生)。返校时间和有关要求由各学院通知到每位学生。
二、其他批次返校的学生和时间安排,将由各学院提前通知到学生。未接到返校复学通知的学生,请勿返校。
河南科技学院是一所省属普通本科院校。
河南科技大学
5月16日起,学校陆续安排符合返校要求的学生分批次返校。
许昌学院
2020年5月15日起,安排毕业年级学生依次分期分批、错峰有序返校。
商丘师范学院
学校将以5月15日为返校复学起始时间,启动学生分批错时错峰返校工作。
平顶山学院
学校确定5月16日为今年春季学期返校复学起始时间。
平顶山学院是一所经教育部批准、由河南省人民政府主办的综合性全日制普通本科院校。
安阳工学院
学校以5月20日为返校复学起始时间,启动学生分批错时错峰返校工作。
第一批5月20日-21日返校,范围为居住在校内善工苑公寓且确因毕业设计(论文)需要自愿返校的毕业班学生,以及联合培养的硕士研究生。
第二批6月20日起分批返校,范围为第一批返校学生以外的所有毕业班学生。
第三批为非毕业年级学生,具体返校时间根据疫情防控工作实际情况另行安排,请同学们耐心等待通知,没接到返校通知的同学严禁返校。
安阳工学院是一所公办全日制普通本科高校,前身为安阳大学,始建于1983年,2004年5月经教育部批准升格为普通本科院校,更名为安阳工学院。
河南警察学院
学院定于5月15日起,安排学生分期分批、错时错峰有序返校。
一、5月15日:在北京、广州、深圳实习的2016级学生295人(另有带队教师6人)返校复学。由学院统一安排车辆,在郑州东站将学生接送回校。
二、5月30日:在省内实习的2016级学生1165人返校复学。公安专业学生955人由实习地公安机关统一安排车辆送返,非公安专业学生210人自行乘坐交通工具返校。
三、其他年级学生返校时间根据疫情防控形势和教学工作实际需要,另行研判确定后通知。
河南城建学院
学校自2020年5月15日起,安排学生依次分期分批错峰返校。首批返校复学对象为毕业年级学生,具体返校时间和相关要求由各学院通知到每位同学,同学们要严格按照学校通知时间返校,不得提前返校。
郑州商学院
学校以5月20日为返校复学起始时间,实行分批错时错峰返校,学生需本人提出申请,经学校批准后返校。
濮阳职业技术学院
自5月20日起,分地区、分院部、分专业、分年级,分期分批错时错峰返校。
截至目前,河南省已有30所高校明确开学时间,有你学校吗?
