关注我们获得更多精彩内容
2020年浙江省高考艺术类专业省统考将于2019年12月陆续展开。统考共分八个类别进行,各类别报考简章现已确定。具体怎么安排?需要注意什么?我们一起来看一下官网发布的要点合集。
一、证件打印时间
1、考前一周打印准考证
考生于各类别专业省统考前一周,在浙江省教育考试院网站“浙江省高校招生考试信息管理系统”自行打印准考证,也可在高考报名确认点打印。
考生可于考前一天,到考点了解考场分布、考试规则和有关注意事项,熟悉考点环境以及应急疏散通道和安全区域。考试当日,考生须同时携带专业省统考准考证和身份证(时装表演类考生还须携带艺术报考证等),按规定时间参加考试。
2、1月中旬可打印合格证
各类别专业省统考成绩,将在2019年12月底前公布(音乐类省统考成绩于2020年1月上旬公布)。合格考生可于2020年1月中旬,自行在官网成绩查询页面下载打印合格证。
二、八大类省统考报考要点
1、美术类
考试时间安排
考试科目和要求:考试科目为素描、速写、色彩三门。专业满分为100分(遇小数点四舍五入),计算公式:专业总分=素描成绩×40%+色彩成绩×40%+速写成绩×20%。考试范围和要求如下:
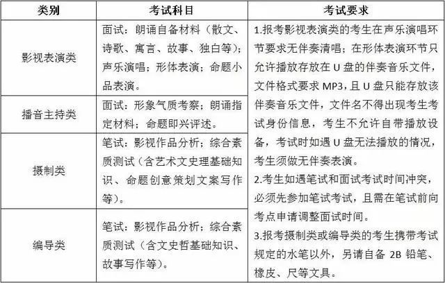
2、影视表演、播音主持、摄制、编导类
考试安排
三、舞蹈类
考试安排:考试于2019年12月12-13日在浙江音乐学院举行。考生具体考试时间以准考证上的时间为准。
考试科目和要求:考试科目为舞蹈表演、舞蹈素质两门。专业满分100分(遇小数点四舍五入),计算公式:专业总分=舞蹈表演成绩×50%+舞蹈素质成绩×50%。具体要求:
四、时装表演类
报考条件:考生须身体健康,无色盲、色弱,未婚,年龄一般不超过22周岁(1998年9月1日后出生),女生身高一般在1.65米及以上,男生身高一般在1.80米及以上。具体录取条件以各高校招生简章要求为准。
考试安排:考试于2019年12月14日在浙江理工大学举行。考生于当天上午7:30到考点报到,携带艺术报考证、身份证和时装表演类专业省统考准考证,按规定时间参加抽签、候考和考试。考生还需携带4张7寸泳装彩照(含全身正面、侧面、背面及头部正面特写各一张,照片背面请用马克笔清晰书写考生姓名、联系电话和准考证号)。
考试内容和要求:专业满分100分(遇小数点四舍五入),由形体测量(30%)、形体观察(30%)、台步展示(30%)、才艺表演(10%)四部分组成。台步展示环节,考生须自备高跟鞋和不带裙边的纯色分体泳装。才艺表演环节,考生须从舞蹈、健美操、艺术体操中自选一项,自备服饰和音乐U盘(限MP3格式)。形体观察、台步展示和才艺表演全程摄像。
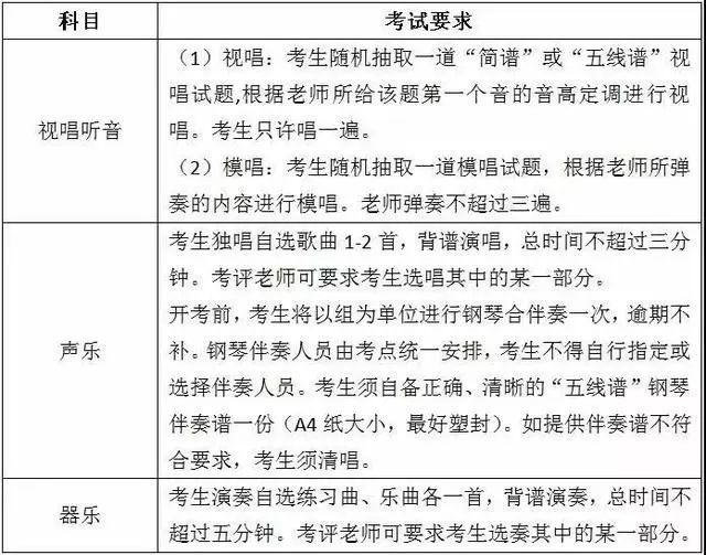
五、音乐类
考试安排:考试于2019年12月15日起在浙江音乐学院举行。考生具体考试时间以准考证上的时间为准。
考试科目和要求:考试科目为视唱听音、声乐、器乐三门。专业满分为100分(遇小数点四舍五入),计算公式:专业总分=视唱听音成绩×30%+声乐成绩×35%+器乐成绩×35%。考试要求如下:
特别提醒
2020年我省所有艺术类专业省统考考生,均在高考报名时,选择相应的省统考类别(可多选),并同时填选相关信息,完成省统考报考手续,无须另行办理报考手续。
2020年开始,考生报考艺术类专业校考,凡省统考已涵盖的专业,必须先参加相应类别的省统考且成绩合格,否则校考成绩无效。
小编在这里预祝2020艺考生们成功!
关注导航生涯,为你私人定制你想要的高考咨询
声明:文章来自浙江考试,转载此文是出于传递更多信息之目的。若有来源标注错误或侵犯了您的合法权益,请与我们联系,我们将及时更正、删除,谢谢。
―如果喜欢,快分享给你的朋友们吧―
我们一起愉快的玩耍吧
