原标题:中公教育:培训恢复进行时,扩招及市占率提升有望支撑全年成长 来源:光仔看消费
-002607-2020年一季报点评:跟踪考试及复课节奏,中线跨赛道扩张可期-20200429
中公教育-002607-我们到底在看好公司的什么?-20200329
中公教育-002607-2019年年报点评:全业务线强劲增长,爆发力依然十足-20200310
中公教育-002607-重大事件快评:各赛道扩招+参培率提升,就业环境有望推动经营超预期-20200228
中公教育-002607-2019年三季报点评:Q3维持高增长,国考反弹及跨赛道助力明年-20191029
中公教育-002607-重大事件快评:2020年国考招录超预期反弹,今年教师业务爆发式增长-20191015
中公教育-002607-2019年半年报点评:业绩持续高增长,龙头跨赛道复制扩张可期-20190820
中公教育-002607-2019年一季报点评:Q1淡季大幅扭亏,跨赛道复制成长可期-20190429
中公教育-002607-2018年年报点评:业绩大增符合预期,期待跨赛道复制拓展-20190410
中公教育-002607-从1到N:领先的职教平台值得期待-20190410
事项
近期,随着疫情控制持续向好、复工复产复学持续推进,各地公务员、事业单位、教师等招录公告陆续发布,线下培训也逐渐解禁。鉴于此,我们跟踪分析各招录进展及公司业务情况。
国信社服观点:1)疫情防控稳中持续向好,各级学校及线下培训机构陆续复课,中公教育相关培训业务也逐步有序恢复中。2)招录公告陆续发布,各赛道扩招及培训相对刚需有望支撑,直接利好渠道及研发实力突出的龙头。3)协议班模式下,公司提前销售锁定市场份额,Q1末预收款同增29%,预计后期培训产能供应也相对可控。4)结合我们今年3月29日深度报告《我们到底在看好公司的什么?》,维持5-6年后公司收入规模有望翻两番预期,中长线成长空间可观。5)投资建议:暂维持公司20-22年EPS 0.38/0.51/0.65元,对应PE69/52/40。短期来看,疫情预计仍会对Q2收入确认产生影响,但考虑到公司Q1末预收款增长相对良好,且各赛道扩招背景下,随着复课有序推进,公司有望凭借研发及渠道优势快速提升市占率;中长期市占率有望继续提升以及跨赛道复制扩张可期,成长空间广阔,增长确定性强,维持“买入”评级。
评论
疫情防控稳中持续向好,各级学校及线下培训机构陆续复课
疫情防控向好态势进一步巩固。根据国家卫建委5月8日发布会消息,目前我国疫情总体呈零星散发状态,个别地方出现聚集性疫情,疫情防控向好的态势进一步巩固,同时要有针对性地加强外防输入、内防反弹的举措;也明确提出,分类有序开放公共场所。与此同时,各地陆续下调疫情防控等级。截至5月8日,全国已无一级响应级别省份,二级响应级别省份5个,三级响应级别省份24个,四级响应级别省份2个。疫情的范围、性质和危害程度有所降低。
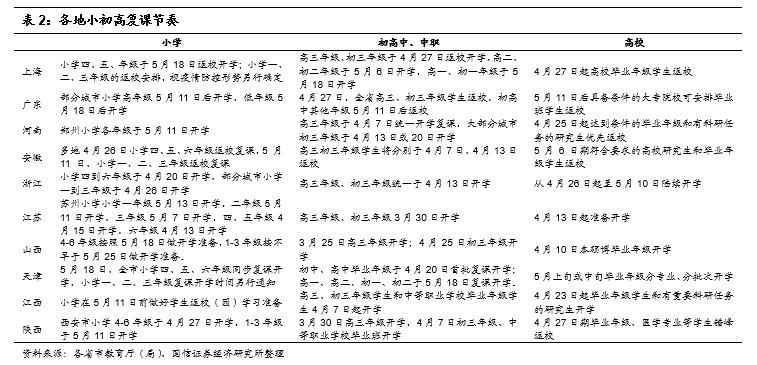
随着疫情防控持续向好,各地小初高等复课有序推进。如下表所示,大多数省份的初三、高三及部分中职的毕业班,多在4月中下旬开学,高校也在4月中下旬-5月中上旬陆续复课,最为谨慎的小学低年级及部分幼儿园也陆续在5月中下旬安排复课。学生复课开学已逐步进入正轨,线下培训机构也相应迎来解禁。
截至5月6日,全国已有14个省市区的教培机构明确公布了复课时间。自四月中下旬起,高三年级校外培训机构恢复线下活动,中小学其他年级校外培训、婴幼儿托育等机构亦陆续恢复运营。中公教育所涉及的招录考试培训等也陆续有序复课,且此部分培训大多面向成人,相比中小学复课等风险相对较小,参培人员心理顾虑相对更低,预计复课后疫情对考生参培意愿影响相对较低。且公司培训场地多为酒店,空间相对较大,小班面授场景下,人员密度较小,风险系数较低。
招录公告陆续发布,扩招及培训相对刚需有望支撑
除线下培训机构解禁外,我们还关注招录动态,招录动态直接影响培训及收入确认进度。
国考:因疫情影响,国考面试时间推迟,至今还未明确具体面试时间。但江苏省于4月29日公布,其省考面试工作定于6月6日至7日举行,上海市也公告其公务员面试将于5月28日至6月1日进行。我们认为国考面试也有望渐行渐近。
省考:一方面是前述江苏省、上海市明确了面试工作时间;另一方面,各省区市也开始陆续公布省考招录公告或招录计划。结合我们的持续跟踪,山东率先开始了省考报名;此外湖北、海南等明确公布了招录人数(但还未开始招录)。而且可以看出,疫情发生后公布的招录人数有更加明显的扩招倾向。目前已经统计到的公布了招录人数的省市区共7个,合计扩招33%;再结合2020年国考扩招66%,我们预计2020年省考整体有望扩招30%-50%。
事业单位:受疫情影响,部分省市2020年事业单位扩招信号明显,新疆、西藏、吉林、贵州等地相继发布通知,明确要求扩大事业单位招录规模,增加用编计划。在国家稳就业政策指导下,叠加机构改革后红利释放,预计2020年各省市事业单位有望扩招。
教师招录:我国教师缺口达百万级,疫情催化下,2020年教师招录规模有望扩大。据教育部公布,“特岗教师”计划将在2020年增加招募规模5000人,今年招募规模将达到10.5万,同时将招收40多万毕业生补充中小学和幼儿园教师队伍,采取“先上岗、再考证”的举措,进一步加强中小学和幼儿园教师配备。此外,广东省发文称将加大中小学和幼儿园教师招聘力度,扩大招聘应届高校毕业生的规模;湖北省政府亦强调扩大基层教师招录规模,充实基层服务力量。在国家加大以人力资源为主的软件投入前提下,预计教师将持续扩招以改善我国师资区域、城乡、学科之间的不平衡现象。
考研复试:考研培训方面,初试成绩及国家线分别于2.20/4.14(去年为2.15/3.15)公布,但因疫情影响,寒假考研复试培训班暂停,而往年多数高校在3月底完成招录。目前各高校已陆续通知考研复试时间,但已公告高校很多选择了网络远程面试,多在5月中下旬到6月上旬举行,也还有部分高校暂未通知。复试方式的改变,以及复试时间相对较紧,预计可能会对培训机构的培训产生一定影响。但考研培训占公司业务的比重相对较低(2019年收入占比约为8%),以及公司也积极采取线上方式教学,加上硕士研究生扩招18.9万人,预计考研面试培训对公司的影响也相对可控。
综合来看,稳就业背景下,各招录赛道扩招明显。且按照国家导向,增加基层、教师、城乡社区卫生部门等岗位招聘,与我们此前判断一致。其次,结合目前已披露的招录公告,报名距考试仍有一定准备时间;最后,就业压力增大及毕业生求职刚需背景下,预计招录类岗位对毕业生吸引力强化,且考生培训需求相对刚性。因此,随着线下培训有序开展,我们认为公司全年经营仍相对有支撑。
协议班模式下,提前销售锁定市场份额,后期培训产能供应相对可控
销售端,招录考试培训的销售周期与招录周期基本相匹配,即通常在招录公告发布之后,考生才报考并参加培训。但公司2020年一季度末预收款同增29.25%,预计系提前销售锁定市场份额,招录推迟背景下预收培训费仍逆势实现了较好增长,也反映出公司实力较强,预计其市占率有望进一步提升。
培训产能供应方面。由于2-4月招录、考试等暂停,今年下半年可能会产生招考、培训较往年更为集中的现象。考虑到过往省考基本为集中发布招录公告,且规模相对较大,公司仍能有序完成相关培训;再加上2019年继续扩充教师队伍(同增43%),因此我们认为培训产能供应相对可控。
投资建议:短期跟踪扩招及复课节奏,中线跨赛道复制扩张可期,维持“买入”评级
暂维持20-22年EPS 0.38/0.51/0.65元,对应PE69/52/40。Q1疫情影响下,公司收入下滑6.22%,扣非业绩下滑27.83%。短期来看,疫情预计仍会对Q2收入确认产生影响,但考虑到公司Q1末预收款增长相对良好,且各赛道扩招背景下,随着复课有序推进,公司有望凭借研发及渠道优势快速提升市占率;中长期市占率有望继续提升以及跨赛道复制扩张可期,结合我们今年3月29日深度报告《我们到底在看好公司的什么?》,维持5-6年后公司收入规模有望翻两番预期,中长线成长空间广阔,增长确定性强,维持“买入”评级。
风险提示
宏观、疫情、政策、自然灾害等系统性风险;招录节奏低于预期;培训产能供给不足;新业务拓展不及预期;市场竞争加剧;人力资源流失等。
国信社服/零售团队
14年卖方路,11载新财富,立足专业研究,追求自我超越,期待并肩前行!
曾光:国信证券经济研究所所长助理,统筹行业公司部,大消费组组长,直管社会服务及商业零售行业研究,浙江大学经济学硕士,2006年起从事社会服务业的研究至今已14年,专注于大消费领域研究,基本面研究造诣深厚,投资机会把脉精准,央视财经频道常驻嘉宾。
证券投资咨询执业资格证书编码:S0980511040003
社会服务组:
钟潇:社会服务业资深分析师,CFA,2011年起从事研究工作,厦门大学经济学硕士,重点覆盖社会服务/K12/学前教育领域研究。
证券投资咨询执业资格证书编码:S0980513100003
姜甜:社会服务业研究助理,2018年起从事研究工作,清华大学金融硕士,西南财经大学经济学学士,重点覆盖旅游领域研究。
商业零售组:
张峻豪:商业零售行业负责人,2015年起从事研究工作,纽约州大学金融学硕士,重点覆盖商业零售领域研究。
证券投资咨询执业资格证书编码:S0980517070001
