高一年级数学 中考数学总复习之七年级数学应用
2020-05-08 03:47:41
新东方网主站中学中考各科备考数学正文
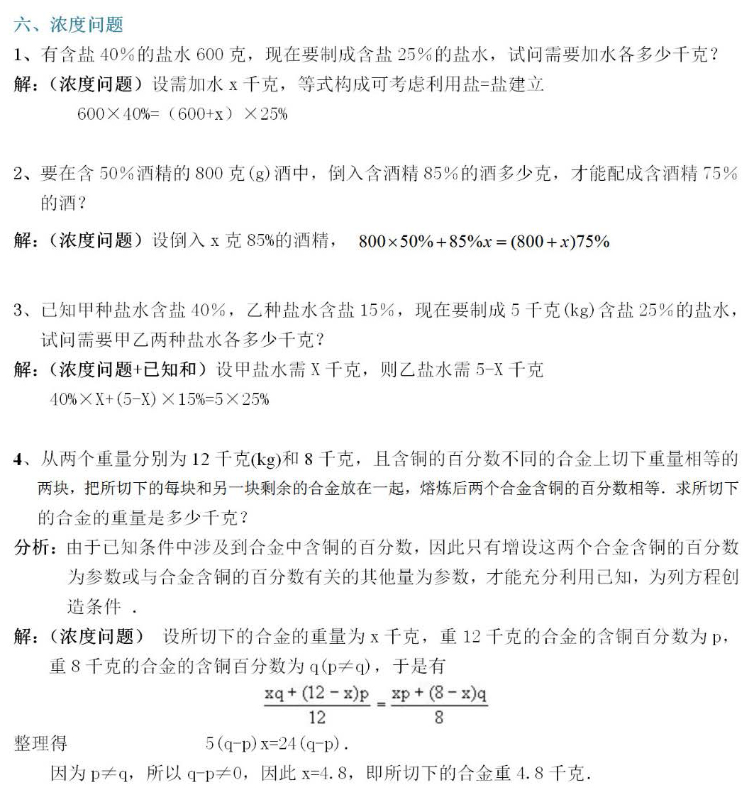
中考数学总复习之七年级数学应用题“浓度问题”练习题及答案
来源:新东方网整理
作者:

(责任编辑:兰香子)


文章更新时间:2020-02-26
资料下载
300次下载 
微信扫码关注"新东方网"服务号
回复""立刻获取!
中考头条
中小学全科教育初中课程
| 班级名称 | 上课地点 | 上课时间 | 费用 | 查看详情 |
焦点推荐
全国中考
华北:北京中考 天津中考 河北中考 山西中考 内蒙古中考
华东:山东中考 江苏中考 安徽中考 浙江中考 福建中考 上海中考
华中:湖北中考 湖南中考 河南中考 江西中考
华南:广东中考 广西中考 海南中考
东北:辽宁中考 吉林中考 黑龙江中考
西南:四川中考 云南中考 贵州中考 西藏中考 重庆中考
西北:宁夏中考 新疆中考 青海中考 陕西中考 甘肃中考
版权及免责声明
① 凡本网注明"稿件来源:新东方"的所有文字、图片和音视频稿件,版权均属新东方教育科技集团(含本网和新东方网) 所有,任何媒体、网站或个人未经本网协议授权不得转载、链接、转贴或以其他任何方式复制、发表。已经本网协议授权的媒体、网站,在下载使用时必须注明"稿件来源:新东方",违者本网将依法追究法律责任。
② 本网未注明"稿件来源:新东方"的文/图等稿件均为转载稿,本网转载仅基于传递更多信息之目的,并不意味着赞同转载稿的观点或证实其内容的真实性。如其他媒体、网站或个人从本网下载使用,必须保留本网注明的"稿件来源",并自负版权等法律责任。如擅自篡改为"稿件来源:新东方",本网将依法追究法律责任。
③ 如本网转载稿涉及版权等问题,请作者见稿后在两周内速来电与新东方网联系,电话:010-60908555。
