来源标题:量化派入选亿欧2020创新型金融科技解决方案服务商代表公司
近日,亿欧智库发布《变中求进2020年金融科技十大关键词》研究报告。报告从金融科技发展的监管环境、细分业务应用和市场主体的生态战略角度梳理出十大关键词,并发布了金融科技产业代表公司图谱。量化派作为创新型金融科技解决方案公司的代表入选。一同入选的还有蚂蚁金服、旷视科技、第四范式、云从科技等科技公司。

2014年创立于北京的量化派是数据驱动的科技公司,也是国家高新技术企业。量化派利用人工智能、机器学习、大数据技术,为金融、电商、旅游、出行、教育、汽车等多个领域的合作伙伴提供定制化的金融科技解决方案,帮助提升行业效率。
在金融行业,量化派结合自己积累推出了智能金融科技系统平台量子魔方,包含多场景精准客户获取平台量智产、智能大数据风控平台量智算、智能管理技术平台量智管。量子魔方覆盖消费金融业务全流程,可以有效帮助金融机构节约人力、研发、时间和风险成本,提升风控精准度,进而提高金融服务的效率。
成立四年来,量化派在复杂的场景和充分的金融周期中,沉淀了海量多维的数据资产,技术、模型和算法得到历练,并积累了各行业、产业的全链条资源。在纵向深耕金融科技基础上,量化派也在横向布局多元场景的创新科技应用,连通各行各业,共同打造共赢的科技生态。目前,量化派已与国内外超过300家机构和公司达成深度合作。
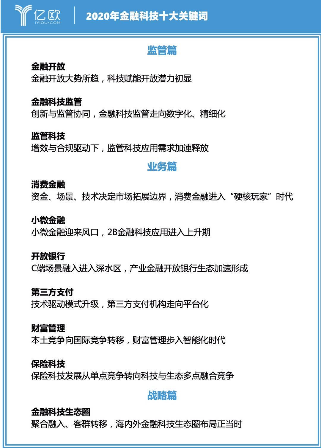
亿欧智库在该报告中共发布了2020年金融科技十大关键词,分别为"金融开放"、"金融科技监管"、"监管科技"、"消费金融"、"小微金融"、"开放银行"、"第三方支付"、"财富管理"、"保险科技"和"金融科技生态圈"。

报告中,量化派作为典型代表,被收录进"消费金融"篇。报告认为消费金融正由强增量时代慢慢过渡到平稳增长期,获客成本、风险成本、管理成本、融资成本的攀升使得能否通过金融科技降低综合运营成本成为消费金融机构的核心竞争力。
2020年,随着整个行业重回场景竞争,消费金融机构对于新兴场景的开拓也将需要金融科技来识别风险和降低成本,像量化派这类的技术导向型科技公司也将迎来更多的业务机会。
报告还指出"金融开放大势所趋,科技赋能潜力初显"。金融科技能够在产品设计、渠道整合、业务流程三个环节,提高金融机构服务质量和效率,进而增强在开放市场中的"抗压能力",因此金融科技也是金融机构提高市场竞争力的重要手段。而在金融科技领域,资金、场景、技术等元素也将继续决定诸多公司的成长边界。
近日,亿欧智库发布《变中求进2020年金融科技十大关键词》研究报告。报告从金融科技发展的监管环境、细分业务应用和市场主体的生态战略角度梳理出十大关键词,并发布了金融科技产业代表公司图谱。量化派作为创新型金融科技解决方案公司的代表入选。一同入选的还有蚂蚁金服、旷视科技、第四范式、云从科技等科技公司。

2014年创立于北京的量化派是数据驱动的科技公司,也是国家高新技术企业。量化派利用人工智能、机器学习、大数据技术,为金融、电商、旅游、出行、教育、汽车等多个领域的合作伙伴提供定制化的金融科技解决方案,帮助提升行业效率。
在金融行业,量化派结合自己积累推出了智能金融科技系统平台量子魔方,包含多场景精准客户获取平台量智产、智能大数据风控平台量智算、智能管理技术平台量智管。量子魔方覆盖消费金融业务全流程,可以有效帮助金融机构节约人力、研发、时间和风险成本,提升风控精准度,进而提高金融服务的效率。
成立四年来,量化派在复杂的场景和充分的金融周期中,沉淀了海量多维的数据资产,技术、模型和算法得到历练,并积累了各行业、产业的全链条资源。在纵向深耕金融科技基础上,量化派也在横向布局多元场景的创新科技应用,连通各行各业,共同打造共赢的科技生态。目前,量化派已与国内外超过300家机构和公司达成深度合作。
亿欧智库在该报告中共发布了2020年金融科技十大关键词,分别为"金融开放"、"金融科技监管"、"监管科技"、"消费金融"、"小微金融"、"开放银行"、"第三方支付"、"财富管理"、"保险科技"和"金融科技生态圈"。

报告中,量化派作为典型代表,被收录进"消费金融"篇。报告认为消费金融正由强增量时代慢慢过渡到平稳增长期,获客成本、风险成本、管理成本、融资成本的攀升使得能否通过金融科技降低综合运营成本成为消费金融机构的核心竞争力。
2020年,随着整个行业重回场景竞争,消费金融机构对于新兴场景的开拓也将需要金融科技来识别风险和降低成本,像量化派这类的技术导向型科技公司也将迎来更多的业务机会。
报告还指出"金融开放大势所趋,科技赋能潜力初显"。金融科技能够在产品设计、渠道整合、业务流程三个环节,提高金融机构服务质量和效率,进而增强在开放市场中的"抗压能力",因此金融科技也是金融机构提高市场竞争力的重要手段。而在金融科技领域,资金、场景、技术等元素也将继续决定诸多公司的成长边界。
