教育部决定将招收40多万毕业生补充中小学和幼儿园教师队伍,采取“先上岗、再考证”的举措,进一步加强中小学和幼儿园教师配备。对于此决定,对今年大学毕业生来说,是一大利好,对提高中小学和幼儿园师资质量也是有益的。但大家也别高兴太早,问题没那么简单,请听我来分析。
一、2020年是近年来大学最难就业季。受新冠肺炎疫情等多种因素叠加影响,2020届普通高校毕业生就业面临很大压力。今年大学毕业生达到了874万,人数创历年新高,而今年受疫情影响,不管是开学还是就业安排工作都往后推迟。再加欧美国家疫情严重,中国出口受到影响,整体经济不太景气,各用人单位招收毕业生的数量有所下降。所以2020年可以说是是近年来大学最难就业季。因此解决大学后就业问题也是国家非常重视的问题,教育部决定将招收40多万毕业生补充中小学和幼儿园教师队伍,无疑是提高了教师的招聘量。对大学生就业当然是利好,至少有了一个可选择的机会。
二、疫情的影响改变了部分大学生就业观念。在这次疫情中,很多企业员工或者个体从业者,受开工晚的影响,没法上班或做生意,导致没有了收入。而教师虽说也没有开学,但工资还是有保障,所以部分大学生觉得当教师还是比较稳定的,而随着教师待遇和地位的提高,当教师也是一项不错的选择。
三、竞争依然非常激烈。虽说这次招收差不多40万教师,并且还采取“先上岗、再考证”的举措,显然是扶持2020年大学毕业生就业的意向明显。但是必须看到,竞争是非常激烈。这里的竞争不仅仅在师范类大学毕业生之间的竞争,更有其他非师范类大学毕业生参考竞争,也有非应届毕业生参考竞争。
对于一线城市的中小学,招收的教师就不仅仅限于师范类毕业生,更多是清华、北大等知名高校的大学生,甚至是硕士和博士生。所以对于普通大学二本、三本的毕业生来说,难以竞争到一线城市去工作。
还有一个比较大的竞争群体是在各类辅导机构从事教学的教师。本身他们有一定的教学经验,又有取得了教师证,受疫情影响,部分辅导机构倒闭,使他们想考取编制到公办学校去当老师。他们的竞争力要比一般大学毕业生更大。
四、有些大学生只是把当内地乡村教师当成跳板和过渡。本来就业竞争激烈对招收优秀教师是有好处的,但是部分从事教师行业的大学毕业生只是把当教师当成跳板和过渡。一旦就业形势好转或者有机会,他们就不会安心从教,比如考取公务员,或者从事其他工作。
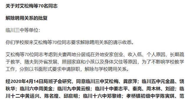
最近报道的江西临川70位老师集体辞职就是案例,也许有人会说,那是因为江西在清理在编不在岗,试想一下,如果这个岗位待遇好,有足够吸引力,谁还放弃教师工作而去从事其他行业呢?因此我觉得如果不提高内地乡村教师的待遇,就算现在招收了一定数量的优秀大学毕业生,但很难把他们留下来,也就无从保证提高整体教师的质量了。
大家觉得国家招收40万名教师对缓解大学毕业生就业作用大吗?这些优秀人才加入教师队伍,能否提高教师整体质量,他们能不能长期从教?欢迎大家留言交流。
