中国政法大学 MBA中国网
2020-04-27 21:30:18
“考研复试咨询周”已开启
有疑问的考生尽快去咨询

吃够了20考研的瓜,今天分享给各位考生一个实用内容。
MBA的学习方式分为全日制与非全日制。全日制的上课方式有两种,固定上课与选课;非全日制的上课方式也有两种,周末上课与集中上课。那么问题来了:
各个学校的MBA对应何种上课方式?
一般来讲,考MBA的同学大多是在职人士,所以择校时第一关注点就是:上课方式。
毕竟一边工作、一边上学也是有点“苦逼”,还是尽量找个舒适的时间点。今天小编整理了部分学校的上课方式,仅供参考。
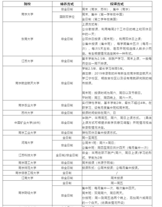
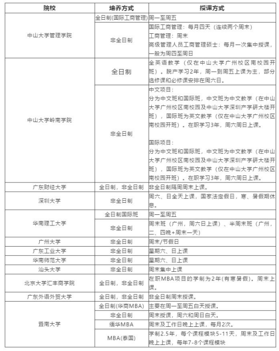
88所MBA院校上课方式
北京地区



上海地区


江苏地区

广东地区

西北地区

考研越来越难了,
等了几个月的20考研国家线公布后,大家期待中的降分并没有出现,反而涨了。
所以,21考研只会人数更多、竞争压力更大。
所以,考研趁早!
19:00新课马上开播
主讲内容
提前面试申请材料分析
历年申请短文及常见面试问题分析大
家可以先扫码领取预约


