浙江高校开学时间 4月29日起衢州学院学生分批返
2020-04-25 07:18:15
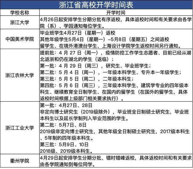
衢州学院开学时间定了!4月29日起安排学生分期分批、错时错峰返校。至此浙江省又一所高校公布开学时间。
衢州学院开学通知
根据浙江省教育厅《关于做好高等学校2020年春季学期开学工作的通知》精神,结合学校疫情防控和工作实际,经研究,定于2020年4月29日起安排学生分期分批、错时错峰返校,具体返校时间和有关要求由各学院通知到每位同学。请各位同学认真阅读《学生返校告知书》,按告知书要求做好各项准备,加强自我防护,确保健康、安全、有序返校。
衢州学院是一所以工为主、多科协调发展的全日制应用型普通本科院校。
浙江省高校开学时间
目前,浙江省已经有5所高校宣布开学时间,分别为浙江大学、中国美术学院、浙江农林大学、浙江工业大学、衢州学院。
