大学延迟到5月开学 目前据已知信息,河北...
2020-04-20 01:59:29

我们知道,目前全国各地的大学生大多还未返校复学。因此对大学生来说,今年的开学相比原定的开学计划晚了近2个月。那么同学们的这两个月的学费又是如何处理呢?

如果说这两个月的都在上网课,学费正常,这是情理之中的,大家都能理解。那么住宿费可不可以退,又是如何退呢?现在有一个省的教育厅最先作出了明确的答复,我们一起来了解一下吧。

日前,河北省教育厅、发改委、财政厅等发布通知,提出严格落实住宿费退费要求。通知明确,

住宿费每学年按10个月(每学期按5个月)计算。疫情防控期间,学校应根据学生实际在校住宿时间计收住宿费。在校住宿时间不足一个月的,15天(含15天)以上的按一个月计算,15天以下的按半个月计算。多余部分退还学生。

这份退费文件可以说出台得相当及时,非常具体地解答了同学们的疑惑。虽然说一般大学生的住宿费并不是贵,一般是一个月100元钱。但是对一所学校来说,那么多的学生,多达好几万的学生,积水成渊,那么这个数目也是相当可观的。因此这个消息一公布,同学们就在评论区火热评论了:

看来更多的同学是喊自己学校来退住宿费的,虽然说这是一笔不算太大的数目,但是至少能退一部分钱,那也是挺开心的事情。 目前据已知信息,河北省是最早宣布高校退学费的省份。

而对于有的大学甚至干脆宣布同学们本学期不必返校,全部实行网课教学的,又是如何处理呢?我们来看看昆山杜克大学给出的答案:

学费方面,学校针对学生的不同情况提供了学费退款和补贴等多种选择,还为学生提供了住宿费、保险费退款,或将已缴纳费用于下一学期的选项。

这样的处理,应该是比较人性化,但是笔者想问的是,如果是毕业班的大四学生,那么应该都是以退款为主吧。

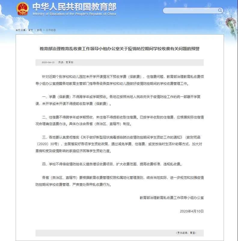
而在这之前,教育部其实就已经出台了《教育部治理教育乱收费工作领导小组办公室关于疫情防控期间学校收费有关问题的预警》的文件。

文件中对学校的收费问题,作了明确规定,要求未开学或未开课不得提前收取学费(保教费),而对于已经提前收取的,则要根据实际情况进行退费。

住宿费不得跨学年或学期预收,未住宿不得提前收取住宿费。已按学年收取的住宿费,应根据实际住宿情况合理确定退费办法。具体办法由各省(自治区、直辖市)制定。

我们就在期盼,下一个省份宣布学校退费通知的出台。你觉得会是哪个省份跟进呢,欢迎下方留言讨论。