原标题:董明珠赢了!奥克斯被认定存在虚假宣传 罚款10万元 来源:中国经济网
还记得去年格力实名举报奥克斯虚假宣传吗?
现在,结果出来了!——4月10日,浙江宁波市市场监督管理局公示了行政处罚决定书,奥克斯被认定存在虚假宣传,被罚10万元。
董明珠赢了,那么,消费者怎么办?能据此向奥克斯提起赔偿吗?
(1)市场监管部门确认被举报的奥克斯空调能效等级实为3级,而非标称的2级
格力对奥克斯的实名举报是2019年业界的一件大事。
2019年6月10日,格力电器在官方微博发布的《关于奥克斯空调股份有限公司生产销售不合格空调产品的举报信》,列出了8个不合格的奥克斯空调型号。举报信着重对KFR-35GW/ZC+2型号的空调进行了分析,称其标称能效比3.59,但实际检测仅为2.68,远远达不到3.4的国家二级能效标准。
奥克斯空调随后回应称格力的举报不实,已报案。对此,市场监管总局深夜回应称,高度关注,已于当日下午通知浙江省市场监督管理局对有关情况尽快进行调查核实。
围绕公开举报,双方还曾在进行了多个回合的隔空交锋,连董明珠也亲自下场。在2019年12月的中国企业领袖年会上,董明珠公开回应格力举报奥克斯事件:“奥克斯的空调低于国家标准,竟然敢在市场上忽悠,欺骗社会,欺骗消费者,没有人敢说。你不说,我来说。我不是想把它(奥克斯)整死,我希望其改邪归正。我们要用自己的行动营造公平的环境。”
在双方隔空论战的同时,市场监管部门也启动了调查程序。
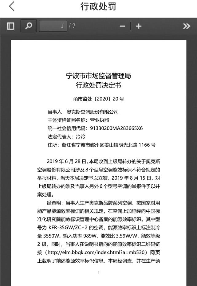
2019年6月28日,宁波市市场监督管理局收到关于奥克斯涉及8个型号空调能效标识不符合规定的举报材料,当天决定予以立案。
记者拿到的行政处罚决定书显示,宁波市市场监督管理局对奥克斯KFR-35GW/ZC+2型号的空调进行检测发现,其能效比3.21W/W,能效等级3级。而其标注制冷量3550W、输入功率989W、能效比3.59W/W,能效等级2级,实际检测与其能效标识上的信息不符,认定存在虚假宣传。
宁波市场监管局认为,空调是一种节能潜力大、使用面广的用能产品。根据《中华人民共和国节约能源法》实行能源效率标识管理,生产者应对其标注的能源效率标识及相关信息的准确性负责。奥克斯为了推销其空调产品,突出其节能省电的特点,在能源效率标识上标注与实际不符的输入功率能效比,能效等级等能效指标信息,并在说明书指向的能源效率标识二维码链接网页上进行展示,夸大了节能性能,违反了《中华人民共和国节约能源法》第十九条第三款规定,属于“利用能源效率标识进行虚假宣传”的行为。
根据《中华人民共和国节约能源法》第七十三条第三款“利用能源效率标识进行虚假宣传的,由市场监督管理部门责令改正,处五万元以上十万元以下罚款”的规定,决定:1责令改正;2处罚款十万元。
值得注意的是,举报时格力提供了多份奥克斯空调的检测报告,大都被采纳。行政处罚决定书显示,宁波市场监管局做出处罚的证据之一就是珠海格力电器股份有限公司提供的相关检验报告、公证文书以及其他调查取证材料。
处罚决定书还显示,2020年3月11日,宁波市场监管局已向奥克斯送达了(甬市监听告2020)1号《行政处罚听证告知书》,奥克斯在法定期限内未提出陈述、申辩和听证要求。可以判定,奥克斯对自己的虚假宣传行为已经默认了。
(2)消费者可要求奥克斯三倍赔偿
被认定虚假宣传,被罚10万元,对奥克斯有什么影响吗?
数据显示,奥克斯空调产能已经由2016冷年的950万台增加到2019年的1910万台,2019冷年奥克斯销售同比实现8.3%的增长,其中内销同比增长5.0%,出口更是增长了15%,均领先于行业。
如此大体量的销售规模,10万元罚款,虽然是《中华人民共和国节约能源法》规定的顶格处罚,但是对奥克斯来说,显然是九牛一毛。中国法学会消费者权益保护法研究会副秘书长陈音江认为,虚标能效可能为企业带来数亿甚至数十亿元的违法所得,最后却只需承担“责令改正”和“罚款10万元”的处罚结果。这样的处罚,企业的违法成本太低,不仅很难对类似违法行为起到震慑作用,而且可能起到不良的示范效应。
目前,在全国企业信用信息系统中,对奥克斯的行政处罚已经被归集企业名下,全世界的合作伙伴、消费者都看得到,奥克斯的企业信誉肯定要打一个问号了。奥克斯最终将付出多少代价,暂时无法估计。
格力告赢了奥克斯,但是,还有一个群体的利益需要关注,那就是因虚假宣传购买了奥克斯空调的消费者。
奥克斯能迅速崛起,一是价格相对较低,二是得益于大举进军线上渠道。根据媒体报道,奥克斯已确定将“奥克斯互联网直卖空调”作为全新的品牌定位,实现奥克斯空调销量每年增加35%。在线上购买空调的消费者,看不到、摸不到、体验不到,主要依据商品描述、广告宣传做出购买决策,因此,对互联网上的消费者来说,因奥克斯虚假宣传受到的权益侵犯更为隐蔽和密集。
现在,市场监管部门已经认定奥克斯空调存在虚假宣传,消费者如果买了奥克斯的不合格空调,是否可以据此进行索赔?
陈音江认为,能源效率属于空调产品的性能范围,能源效率越高的空调越环保省电。消费者之所以花高价买能效等级较高的空调,目的就是为了能够环保省电。如果消费者花了高价钱,却只买到虚标高能效的低能效空调,其购买行为无疑受到了欺骗和误导,其合法权益无疑也受到了损害。
《消费者权益保护法》第五十五条规定,“经营者提供商品或者服务有欺诈行为的,应当按照消费者的要求增加赔偿其受到的损失,增加赔偿的金额为消费者购买商品的价款或者接受服务的费用的三倍。因此,消费者不仅有权向奥克斯索赔,而且可以要求三倍赔偿。
不过现在面临的问题是,消费者单个向奥克斯提起索赔,维权的时间成本、司法成本都很高,消费者通常没有精力和能力跟企业打官司。陈音江建议,《消费者权益保护法》已经赋予中国消费者协会以及在省、自治区、直辖市设立的消费者协会提起公益诉讼的权力,消协组织提起惩罚性赔偿诉求获得法院支持的概率更大。此前,中消协和各地消协组织也曾提起多起公益诉讼,有助于消费者赔偿权的实现,也让侵权经营者付出了更高的成本和代价,能倒逼经营者增强自律意识、诚信意识、底线意识,规范经营行为。针对奥克斯,各地的消协组织也可以考虑提起公益诉讼。
同时,陈音江还表示,空调实际能源效率达不到标注等级,不只是简单的造成能源浪费问题,更是涉嫌虚假宣传误导消费者,甚至对同行构成不正当竞争。市场监管部门应该依据《反不正当竞争法》,责令空调厂家停止违法行为,处二十万元以上一百万元以下的罚款;情节严重的,处一百万元以上二百万元以下的罚款,甚至可以吊销营业执照。(经济日报-中国经济网记者 佘颖)
