丰巢收费回应 暂停保荐资格最长可达3年
2020-05-11 15:01:39

原标题:投行迎最强监管,暂停保荐资格最长可达3年!保代金领压力倍增 来源:券商中国

投行迎最强监管,暂停保荐资格最长可达3年!保代金领压力倍增,项目被罚须退还薪酬或奖金

随着注册制正式实施,保荐机构将迎来最强监管。

日前,在创业板改革落地的同时,证监会发布《证券发行上市保荐业务管理办法(修订草案征求意见稿)》。此次修订主要因为一方面与新《证券法》衔接;另一方面注册制下对中介机构的专业能力和执业质量提出更高要求。

其中处罚力度明显加强。为打击造假行为及提高违法违规成本,对于提交与保荐相关的文件存在虚假记载、误导性陈述或者重大遗漏情形,证监会可以视情节轻重,暂停券商保荐业务资格3个月至3年。同样,对于保荐代表人的处罚,最严可在36个月内不受理相关保代具体负责的推荐。

压实中介机构责任

日前,证监会对新修订的《证券发行上市保荐业务管理办法》(以下简称《保荐办法》)向市场征求意见。

《保荐办法》强调压实中介机构责任,细化中介机构执业要求,明确保荐机构对证券服务机构专业意见的核查要求,督促中介机构各尽其责、合力把关,提高保荐业务质量。另外明确发行人及其控股股东、实际控制人配合保荐工作的相关要求,并制定相应的罚则。

资深投行人士王骥跃向券商中国记者表示,《保荐办法》此次改动较多,主要因为《证券法》已作出修改,“这次属于配套规则的修订。”

他谈到,注册制下保荐机构是监管最有效的抓手,监管层要压严压实中介机构责任,同时强调要加大对造假的打击。

修订内容还强化了保荐机构内部控制。要求保荐机构建立分工合理、权责明确、相互制衡、有效监督的内控机制,将保荐业务纳入公司整体合规管理和风险控制范围,建立健全廉洁从业风险防控机制,强化对保荐业务人员的管控等,并制定相应的罚则。

“保荐业务规程”专章上新增11条涉及内控,具体有建立完善内部控制的三道防线;建立质量控制制度、问核制度、内核制度、反馈意见报告制度、风险事件报告制度、合规检查制度、应急处理制度、内部控制执行效果定期评估等内部控制制度。此外还对“打价格战”、业务包干的承包方式、过度激励等进行规范。上述多项内容在2018年证监会出台的《证券公司投资银行类业务内部控制指引》已有明确。

暂停保荐资格最长可达3年

监管层还明显加大对中介机构的问责力度。扩大人员问责范围,加大处罚力度,强化内部惩戒,提高违法违规成本。

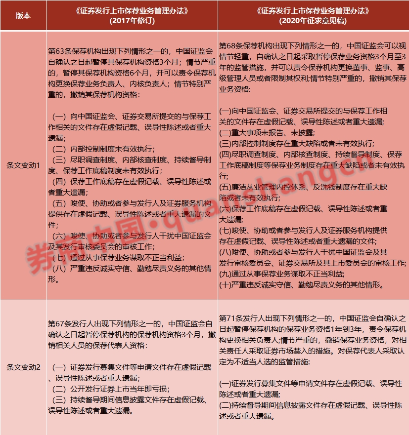
根据券商中国记者对照2017年修订版本发现,保荐机构如果出现包括“提交的与保荐工作相关的文件存在虚假记载、误导性陈述或者重大遗漏”在内的10种情形,中国证监会可以视情节轻重暂停保荐业务资格3个月至3年,并可以责令保荐机构更换董事、监事、高级管理人员或者限制其权利;情节特别严重的,撤销其保荐业务资格。

在原条文中,暂停保荐业务资格最长仅6个月。

对保荐机构加大处罚力度的不止上述这条。发行人一旦出现证券发行募集文件等申请文件存在虚假记载、误导性陈述或者重大遗漏的情形,保荐机构的保荐业务资格也将被暂停1年到3年。对照来看,原条文最多停3个月。

此外,《保荐办法》还新增了第67条,对于擅自改动申请文件、承揽打价格战的行为,情节严重的,监管层暂停受理项目。

具体来看,如果出现以下9种情形的,中国证监会可以视情节轻重,采取责令改正、监管谈话、出具警示函等监管措施;情节严重的,中国证监会可自确认之日起3个月到12个月内不受理保荐机构、保荐代表人具体负责的推荐:

(一)制作或者出具的文件不齐备或者不符合要求;

(二)擅自改动申请文件、信息披露资料或者其他已提交文件;

(三)申请文件或者信息披露资料存在相互矛盾或者同一事实表述不一致且有实质性差异;

(四)文件披露的内容表述不清,逻辑混乱,严重影响投资者理解;

(五)未及时报告或者未及时披露重大事项;

(六)指定不符合本办法第四条规定要求的人员具体负责保荐工作;

(七)未通过内核程序,以公司名义对外提交或披露保荐业务项目文件;

(八)采取业务包干等承包方式或其他形式进行过度激励;

(九)以显著低于行业定价水平等不正当竞争方式招揽业务,违反公平竞争、破坏市场秩序。

据了解,去年就有保代擅自改动科创板申请文件。2019年7月监管层对交控科技的保荐机构中金公司采取出具警示函的监管措施。因保代擅自多处修改了招股说明书中有关经营数据、业务与技术、管理层分析等信息披露数据和内容,并由此同步多处修改了上交所问询问题中引述的招股说明书相关内容。上述修改未按上交所要求采用楷体加粗格式标明并向上交所报告,也未按照保荐业务执业规范和中金公司内部控制制度的规定报送公司内核部门审核把关。

IPO招股书数据自相矛盾更是常见。就在近期,计划上科创板的科隆新能就被媒体质疑招股书数据自相矛盾;倍杰特也在去年被媒体发现IPO财务数据却前后不一致。早在2014年,证监会就出台《关于进一步推进新股发行体制改革的意见》,称审核过程中,发现发行人申请材料中记载的信息自相矛盾、或就同一事实前后存在不同表述且有实质性差异的,中国证监会将中止审核,并在12个月内不再受理相关保荐代表人推荐的发行申请。

对于《保荐办法》前述修订的处罚措施,有业内人士表示监管层自由裁量权太大了。深圳一名券商投行人士表示,希望能进一步明确违规标准和相应的处罚措施。

最严36个月不受理保代推荐

除了保荐机构以外,投行从业者也被加强监管。广州一名券商保代告诉券商中国记者,如今执业压力更大了。

根据《保荐办法》征求意见稿,出现以下7种情形的,中国证监会可根据情节轻重,自确认之日起3个月到36个月内不受理相关保荐代表人具体负责的推荐;情节特别严重的,采取认定为不适当人选的监管措施:

(一)尽职调查工作日志缺失或者遗漏、隐瞒重要问题;

(二)未完成或者未参加辅导工作;

(三)重大事项未报告、未披露;

(四)未参加持续督导工作,或者持续督导工作未勤勉尽责;

(五)因保荐业务或其具体负责保荐工作的发行人在保荐期间内受到证券交易所、中国证券业协会公开谴责;

(六)唆使、协助或者参与发行人干扰中国证监会及其发行审核委员会、证券交易所及其上市委员会的审核工作;

(七)严重违反诚实守信、勤勉尽责义务的其他情形。

记者对照2017年修订版本发现,原条文暂停受理期限至多12个月。

此外,监管层强化内部惩戒。如果保荐业务人员因推荐的项目被处罚,那么要退还项目获得的奖金或其他薪酬。

多名投行人士表示,在项目被罚时,少数券商已执行该项规定,但多数券商对相关人员采用内部罚款的方式。

创业板储备项目最多:建投、民生、华泰

创业板注册制的落地后,保荐机构已经在摩拳擦掌储备项目。

从创业板存量项目来看,根据证监会公开资料显示,截至4月30日,中信建投的保荐家数最多,共有17家。民生证券排名第二,有15家。中信证券、海通证券、国金证券依次有14家、13家、10家。

在创业板辅导项目中,根据统计,华泰联合以8家数量排在第一;中信建投有6家。民生证券、招商证券、中天国富证券各有4家。