澎湃新闻记者 吴怡
知名脱口秀演员池子跟“老东家”笑果文化的“爱恨情仇”,让中信银行踩了雷。
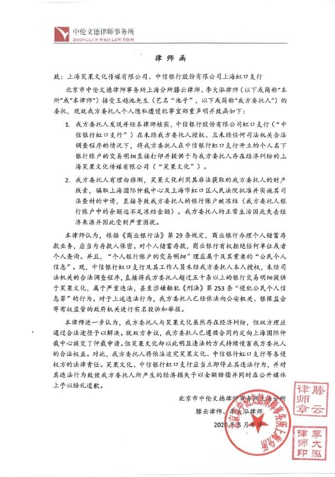
5月6日,池子(本名王越池)发布微博称,在其与上海笑果文化传媒有限公司(简称“笑果文化”)的经纪合约纠纷案中,中信银行股份有限公司(简称“中信银行”)上海虹口支行未获本人授权,便将其个人账户流水提供给笑果文化,属于侵犯公民个人信息的违法行为。
池子透露,已通过律师发函要求中信银行、笑果文化赔偿损失、并公开道歉。
5月7日凌晨,中信银行发布《致歉信》向其郑重道歉,并称“我行已按制度规定对相关员工予以处分,并对支行行长予以撤职”。
中信银行《致歉信》。微博截图
池子:银行说这是配合大客户的要求
事件起源于5月6日,池子在社交平台发布长文,声讨笑果文化违约、拖欠演出报酬和侵权,称在经纪合约纠纷案中,笑果文化寄给他的材料含有他的中信银行的个人账户交易明细,属于侵犯公民个人信息。
池子称,依照法律,个人银行账户交易明细是重要的个人隐私,银行不能把个人账户交易明细交给第三方。“你也没有我的身份证,你也没有我的银行卡,你也没有司法机关的调查令,笑果文化竟然能从中信银行拿到我近两年的流水还打印出来,你为什么不干脆把余额全取出来拿走呢?”
“之后我们打电话给中信银行,中信银行说这是配合大客户的要求。”池子透露。
在声明中,池子表示已通过律师事务所向笑果文化和中信银行虹口支行发送了律师函。函件声明:池子一方已核实,中信银行虹口支行在未经授权、未经任何司法机关合法调查程序的情况下,将其个人名下银行账户交易明细直接打印并提供给经济纠纷的另一方,即笑果文化。
脱口秀艺人池子发布的律师函。微博截图
随后,笑果文化也发表声明回应与池子的解约纠纷,但对于池子提出的“在未经允许的情况下查看个人银行账户信息”,该公司未给出具体回应。
笑果文化回应与池子解约纠纷。微博截图
中信银行:员工未严格按规定办理
5月6日晚,北京志霖律师事务所副主任赵占领律师告诉澎湃新闻,池子公开的微博称银行方的口径是“配合大客户的要求”,而(个人银行账户信息)具体如何获取目前并不明晰,不排除有以下几种可能性情况:第一,由银行某个工作人员利用职务之便私下提供;第二,银行自身所为;第三,因池子个人原因导致其银行流水泄露。
这三种不同的可能情况导向不同的法律责任。根据中信银行于5月7日凌晨的回应,此事件属于第一种情况。
中信银行在声明中称,关于王越池先生(艺名“池子”)通过微博反映其个人账户交易信息被调取一事,经我行核实,近期上海笑果文化传媒有限公司联系开户支行,要求查询其为员工王越池先生支付劳务工资记录时,我行员工未严格按规定办理,提供了王先生的收款记录。对此,我们向王先生郑重道歉!
“在客户信息保护方面,我行建立了一整套制度及流程,但个别员工未严格按照制度操作,反映出我行个别机构在制度执行上不到位。”中信银行针对此事作出处理:我行已按制度规定对相关员工予以处分,并对支行行长予以撤职。
律师:中信银行需承担相关责任
如果是员工的个人行为,银行是否还需要承担法律责任?赵占领分析称,在此事件中,如果不属于银行主动作为,而是个别员工违规操作,员工有可能构成刑事犯罪。虽然银行没有尽到管理责任,理应对其员工的违规行为负责,但这种情况下银行并不构成刑事犯罪。
据赵占领分析,银行与储户之间存在合同关系,银行依法应当保管包括交易流水在内的个人信息,如果存在管理漏洞或技术漏洞导致储户的个人信息泄露,则银行违反了《商业银行法》《消费者权益保护法》等法律规定的义务,需要承担相应的行政责任和民事责任。
行政责任是指,监管部门也可以对其违规行为进行行政处罚,一般是责令改正、罚款等处罚。民事责任主要是指银行未尽到个人信息安全保障义务,而应对储户承担的民事赔偿责任,其中包括赔偿因个人信息泄露给储户造成的经济损失,如果储户不能提供直接证据,通常由法院根据具体情况酌定。
“只有权力机关,比如公安机关、法院等,经过法定程序,才能依法、依职权进行调取个人信息。”赵占领强调,不管池子和笑果文化有没有解约,劳动合同是否解除,公司方都没有权利擅自获取员工银行流水。无论如何,池子个人信息被泄露,中信银行最终都需要承担相关责任。
本期编辑 邢潭
