原标题:“旧改”:兼顾短期与中长期经济增长的新抓手
摘要 “旧改”可在短期内提振消费和投资,是逆周期调节的重要抓手;中长期是“补短板”的重要内容,同时与新基建相契合,推动城市高质量发展。从规模上说,“旧改”发展空间广阔,且随着居民生活需求的升级,预计规模会日渐增大。前期属于发展初期,节奏和规模都受到制约。随着“劲松模式”推广与专项债助力,预计将撬动社会资本积极参与,加速“旧改”放量。
核心观点
“旧改”可在短期内提振消费和投资,是逆周期调节的重要抓手;中长期是“补短板”的重要内容,同时与新基建相契合,推动城市高质量发展。从规模上说,“旧改”发展空间广阔,且随着居民生活需求的升级,预计规模会日渐增大。前期属于发展初期,节奏和规模都受到制约。随着“劲松模式”推广与专项债助力,预计将撬动社会资本积极参与,加速“旧改”放量。
摘要
“旧改”聚焦城市老旧小区改造,短期是经济逆周期调节的重要抓手;中长期中是“补短板”的重要内容,同时与新基建相契合,推动城市高质量发展。老旧小区改造(以下简称“旧改”)是加强城市基础设施建设,对小区水电管材、电梯物业、安防快递等基础设施的完善,有助于提振短期的消费和投资。从中长期来说,“旧改”对年代久远、基础设施较差的老旧小区进行改造升级,是经济“补短板”的重要内容。另外,“旧改”与新基建相契合。新基建本质上是信息数字化的基础设施,而新基建的内容在具体落地方面则呈现为公共服务领域的软硬件设施建设,这也正是老旧小区的改造方向。总体来看,中长期中“旧改”将推动城市建设高质量发展,符合新型城镇化发展的要求。
目前来看,“旧改”仍处于早期发展阶段,随着“旧改”需求逐步升级,未来空间可期。尽管“旧改”已经在部分城市进行试点,但由于“旧改”处于发展的早期阶段,对于社会分工、运作模式、社会资本引入等仍然没有形成成熟的发展路径,因此也制约了“旧改”发展。主要体现在两个方面:1)“旧改”的认定尚存在差异,且改造需求随着时间的推移逐步升级,因此全国“旧改”规模处于动态调整中。2019年7月住建部初步摸排,全国共有老旧小区建筑面积约为40亿平方米,而近日国务院参事、住建部原副部长仇保兴表示老旧小区存量达100亿平方米;2)“旧改”未形成成熟的运作路径,目前主要由财政资金主导,极大地限制了旧改投资规模。从试点城市披露的投资规模和部分省已公布的规划来看,单位强度投资额在111.2元/平方米至694.4元/平方米不等。我们参照《北京市老旧小区综合改造技术经济指标》(2017)进行假设估算,典型小区旧改单位强度投资额可以达到2861元/平方米,也远高于仇保兴参事测算的1250元/平方米。在逆周期调节的背景下,政策大力度支持“旧改”,同时参考前期试点积累的经验,预计“旧改”能够进入快速发展期,未来空间值得期待。
“劲松模式”推广与专项债助力,撬动社会资本参与。资金筹措是“旧改”需要解决的核心问题,也是进程缓慢的主要原因,目前财政补贴为主要资金来源。例如在河北省三年行动计划中表明“旧改”投资总规模中财政出资占比高达87%。但今年出现了两方面的变化料将有助于撬动社会资本积极参与“旧改”。第一,在试点城市中,“劲松模式”取得了初步的成功。年初开始北京市委书记蔡奇多次肯定“劲松模式”,同时北京市住建委表示要推广“劲松模式”。“劲松模式”的正面效应和政策的大力支持料将吸引社会资本更广泛的参与。第二,4月14日国常会提出对于“旧改”要“中央财政给予补助,地方政府专项债给予倾斜”。明确了专项债使用范围向“旧改”倾斜,杠杆的力量也能提升社会资本的参与意愿。从目前已经发行的旧改专项债来看,专项债融资在总投资占比为30.7%,极大地缓解了财政压力,提高了社会资本的参与度,未来也有助于“旧改”进一步放量。
正文
“旧改”兼具短期和中长期经济增长新抓手
“旧改”符合新型城镇化方向
“旧改”主要聚焦城市老旧小区改造,推动城市高质量发展,是新型城镇化的重要内容。老旧小区改造(以下简称旧改)是加强城市基础设施建设、推动城市高质量发展的重要内容,也是符合新型城镇化发展的要求。在上一轮城镇化发展要求中,改造居民的居住条件尤其是三线及以下的城市建设是主要任务之一。因此棚户区改造作为重要的抓手经历了一轮快速发展的阶段。通过“棚改”进行城镇化建设,解决使用年限已长、基础设施简陋、功能不全的房屋,这个过程主要创造房地产增量。作为保障居住需求、稳定经济发展的重要政策,“棚改”经历2014年及以前的实物化安置和2015年以后的货币化安置,切实带动了居民居住质量的提高、带动了商品房销售和去库存,但也带来了房地产价格的大幅上涨。在多年的努力下,棚户区改造已经基本接近尾声。2019年棚户区改造套数仅为316万套,已经较2018年626万套大幅缩减。预计未来棚改规模继续下降。因此作为城市建设思路转型的抓手,旧改符合当前的政策思路。

“旧改”属于“补短板”的重要内容,今年以来的政策支持力度显著增加。相比于经济增量时代,当前经济发展的特征已经进入存量发展的阶段。最为典型的政策思路就是从城镇一体化发展转向重点发展建设城市群和都市圈。“旧改”不同于“棚改”,不会直接刺激地产开发,主要聚焦在“补居住短板”,属于供给侧改革。疫情冲击后,“旧改”也是改善居民居住卫生健康条件的重要内容,因此政策力度得到加大,主要体现为:1)规模扩大。4月14日国常会提出今年各地计划改造的城镇老旧小区3.9万个,涉及居民近700万户,比去年增加一倍。2)资金支持增强。2019年7月住建部的态度是“防止增加地方政府债务”,今年国常会提出“居民出一点、社会支持一点、财政补助一点”和“中央财政给予补助,地方政府专项债给予倾斜”,可看出政策对“旧改”支持力度在逐步加强。

“旧改”是“补短板”的重要内容,与新基建相契合
“旧改”内容分基本类、提升类、完善类三类,老旧小区软硬件设备不足,需要“补短板”。老旧小区是指城市、县城(城关镇)建成于2000年以前、公共设施落后影响居民基本生活、居民改造意愿强烈的住宅小区。很多老旧小区老龄化严重但无障碍设施和适老化改造不足,没有停车场和社区商业规划,没有智能安防系统,处于社会治理末梢,急需“补短板”。而在中央政策基调从“去杠杆”转向“补短板”的重要时期,旧改可以成为重要的着力点。住建部2019年7月在国务院政策例行吹风会上表示[1],“旧改”的内容主要为基本类、提升类、完善类三类。基本类如水电管网可扩大建材等内需,提升类如电梯和物业用房、完善类如快递和安防系统则是社区信息数字化管理的基础。
从新发展的角度来说,“旧改”与新基建相契合,“旧改”中的新基建占比较高。新基建包括信息基础设施、融合基础设施和创新基础设施三类,本质上是信息数字化的基础设施,目的是支撑传统产业向网络化、数字化和智能化方向发展。而新基建的内容在具体落地方面则呈现为公共服务领域的软硬件设施建设,这也正是老旧小区的改造方向。很多老旧小区的软硬件设施亟待改造升级,而改造的目标则是更加便利完善贴近居民的生活居住需求,这便与新基建的智能化、数字化等相精神锲合。我们此前在《宏观经济专题20200306:新基建将成为逆周期调节的重要抓手》报告中估计当前新基建占总基建投资的比重可能在10-15%,但在“旧改”领域,新基建的占比料将显著提高。
“旧改”是逆周期调节的重要抓手
对短期经济增长来说,“旧改”可以助力“稳消费”,是逆周期调节的重要抓手;从经济长期的可持续发展来说,“旧改”带动消费增长要优于财政刺激基建增长。疫情对我国经济造成很大冲击,1-3月投资、进出口和消费全面下滑至历史低位。消费已是我国经济的最重要组成部分,对经济增长的贡献率高于投资(图4)。老旧小区改造可以增加涂料、管材等建筑材料需求,同时促进社区周边便利店、餐厅、托幼养老等服务业发展,且老旧小区改造周期一般较短,6-8个月即可完成,可以成为短期经济增长的重要抓手。消费需求的释放能够推动企业收入增加、稳定就业,形成消费与收入同步增加的正向循环,稳消费对短期经济增长来说具有重要意义,对经济长期的可持续发展来说,对消费的挖掘带来的增长也要优于单纯的使用财政资金刺激基建。


“旧改”未来规模可期
老旧小区改造需求逐步升级,未来规模可期
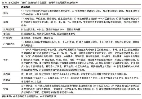
已实施“旧改”城市单位额较低,地区之间存在差异。2017年底,住房和城乡建设部在广州、韶关、柳州、秦皇岛、张家口、许昌、厦门、宜昌、长沙、淄博、呼和浩特、沈阳、鞍山、攀枝花和宁波等15个城市启动了城镇老旧小区改造试点,截至2018年12月,试点城市共改造老旧小区106个,惠及5.9万户居民。从试点城市披露的投资规模和部分省已公布的规划来看,平均每平方米投资额度在111.2元/平方米至694.4元/平方米不等,不同地区之间存在差异。

试点城市“旧改”仍属早期,随着社会发展,旧改需求逐步升级,因此规模的弹性较大。2019年7月,国务院参事、原住建部副部长仇保兴测算,老旧小区改造的市场空间或达5万亿。据住建部初步统计,全国共有老旧小区近16万个,涉及居民超过4200万户,建筑面积约为40亿平方米。照此假设则户均投资将达到11.9万元,单位面积投资强度将达到1250元/平方米,远高于已经实施旧改试点城市的投资力度。但我们认为这主要是因为随着时间的推移,旧改需要结合最新的居民居住需求,包括卫生条件和智能化等等。因此旧改的需求逐步升级,旧改的规模也不断加大。
预计旧改规模还有进一步加大的可能。根据中信证券研究部地产组估计,以北京市老旧小区典型小区改造为例,老旧小区投入门类丰富,带动产业链长,并且基础的配套设施改造投入空间大。我们参照《北京市老旧小区综合改造技术经济指标》(2017),假设典型的小区为砖混结构住宅楼,建筑面积2300m2,地上5层,共45户,两个单元,无地下室,改造的内容包含抗震加固、节能改造、电气水暖、加装电梯、公共区域等领域。

在这样的典型假设下,其社区的总投资将达到658.05万元,户均投资额将达到14.62万元(户型小),单位强度投资额将达到2861元/平方米,也远高于住建部测算全国平均是1250元/平方米。总体来看,单位投资强度还有很强的上升空间,弹性较大。

“劲松模式”推广与专项债助力,撬动社会资本参与
资金筹措是“旧改”需要解决的核心问题,也是进程缓慢的主要原因,目前财政补贴为主要资金来源。2019年12月《住房和城乡建设部办公厅、国家发展改革委办公厅、财政部办公厅关于做好2019年老旧小区改造工作的通知》(下简称“通知”)规定,老旧小区改造的资金筹集渠道要按照“谁受益、谁出资”原则,结合实际合理确定改造费用分摊规则,完善居民合理分担、单位投资、市场运作、财政奖补等多渠道资金筹措机制。通知中具体提到:1)居民,明确居民出资责任,居民出资部分可通过住宅专项维修资金、公共收益等渠道落实,鼓励居民个人捐资、捐物参与老旧小区改造;2)管线单位,督促管线单位落实责任,通过直接投资、落实资产权益等方式参与老旧小区改造;3)专业经营单位,引导水、电、气、通信运营企业开展小区内以及小区相关的供水、供电、供气、通信等基础设施的改造提升;4)社会资本,积极探索通过政府采购、新增设施有偿使用等方式,引入专业机构、社会资本参与老旧小区改造。但由于老旧小区改造没有明晰的短期现金流大量流入,因此从目前试点城市的融资方式来看,财政仍然是主要资金来源。如河北省在《河北省老旧小区改造三年行动计划2018-2020》中表明“旧改”投资总规模为129.6亿元,财政出资112.3亿元,占比达87%。

“劲松模式”取得初步成功,正面效应吸引社会资本开始更多关注“旧改”。2002年初北京市住建委表示正在研究制定老旧小区综合整治的政策机制,推广“劲松模式”。同时北京市委书记蔡奇多次肯定“劲松模式”,支持社会资本引入老旧小区综合整治。尽管社会资本参与老旧小区改造面临利润率低、现金回款慢等诸多挑战,但同时也市场广阔、可持续性强、社会美誉度以及盈利的边际改善空间大等机遇。在政策的大力支持下,预计劲松模式可在全国很多大城市推广,进一步吸引社会资本广泛参与。

专项债使用范围向“旧改”倾斜,杠杆的力量也能提升社会资本的参与意愿,有助于“旧改”放量。今年以来,伴随着政策对“旧改”的支持力度加强,政策已经明确专项债可以用来支持“旧改”。专项债要求投向项目具有收入现金流来保障还款,“旧改”的内容安装电梯、新建活动室等诸多项目规模小且收益有限,针对此问题,目前已有的专项债案例有如下几个方式:1)拓展改造内容,增加盈利空间。提高提升类、完善类改造内容的占比,扩大有还款来源的改造项目,如排水、供暖、光纤的运营收入,物业费、停车费的管理收入,快递云柜、自动售货机场地费等扩展到公共服务领域中产生的服务性收入。例如内蒙古自治区近期发行的老旧小区改造的项目专项债,其项目收入主要为物业费、停车费和云快递业务收入等等;2)打包形成规模收入,同时整合土地资源贡献部分收入。将多个老旧小区的同类项目“打包”,如安徽铜陵市将几十个老旧小区雨污分流改造集成。既可以算作老旧小区项目,也可归类在生态环保中的污水处理。通过整体改造形成污水处理的规模收入,且土地经过建设平整等也进一步腾退出更多土地,可以产生土地出让收入补充项目收入。尽管“旧改”结合专项债的模式仍在探索中,但预计杠杆的力量将提升社会资本的参与意愿。

银行贷款有望介入“旧改”。据21世纪经济报道,一些银行已开始介入“旧改”,2019年8月中国农业银行印发《关于加快对城镇老旧小区改造项目进行业务营销的通知》,要求摸清待改造老旧小区项目清单,探索在贷款、产业基金、专项债投资、债券承销及投资、租赁融资等对公业务方面的可能性。也不排除未来PSL发力方向也可能从“棚改”转为支持“旧改”。
(文章来源:CITICS宏观研究)
(责任编辑:DF064)
