据银保监会网站9日消息,银保监会公布行政处罚信息公开表显示,包括国有六大行在内的8家银行,因监管标准化数据(EAST)系统数据质量及报送存在违法违规行为受罚,罚款金额共1770万元。

其中交通银行被罚260万元,光大银行被罚160万元,中国银行被罚270万元,工商银行被罚270万元,邮储银行被罚190万元,中信银行被罚160万元,农业银行被罚230万元,建设银行被罚230万元。
公开资料显示,为提高对银行业金融机构现场检查的力度和效果,(原)银监会开发了具有自主知识产权的检查分析系统(Examination Analysis System Technology,EAST)。该系统包含银行标准化数据提取、现场检查项目管理、数据模型生成工具、数据模型发布与管理等功能模块。
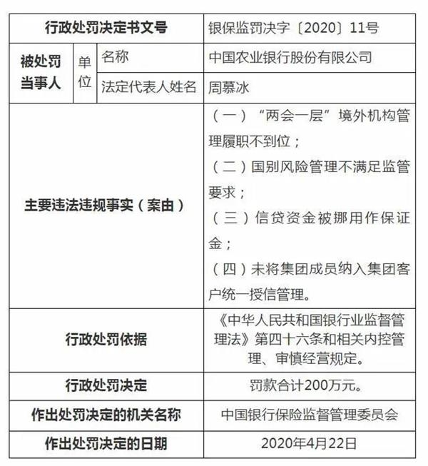
除此之外,农业银行还收到一张200万元的罚单。行政处罚决定书显示,违法违规事实包括:“两会一层”境外机构管理履职不到位;国别风险管理不满足监管要求;信贷资金被挪用作保证金;未将集团成员纳入集团客户统一授信管理。
综上,8家银行共计被罚1970万元。具体缘由,一起来看↓
中国银行
中国银行保险监督管理委员会行政处罚信息公开表显示,中国银行股份有限公司因存在理财产品数量漏报;资金交易信息漏报严重;贸易融资业务漏报;分户账明细记录应报未报;分户账账户数据应报未报;关键且应报字段漏报或填报错误的行为,被罚款合计270万元。

交通银行
交通银行监管标准化数据(EAST)系统数据质量及数据报送存在以下违法违规行为:理财产品数量漏报;资金交易信息漏报严重;贸易融资业务漏报;信贷业务担保合同漏报;分户账明细记录应报未报;分户账账户数据应报未报;关键且应报字段漏报或填报错误。罚款合计260万元。

光大银行
光大银行监管标准化数据(EAST)系统数据质量及数据报送存在以下违法违规行为:分户账明细记录应报未报;关键且应报字段漏报或填报错误;向检查组提供与事实不符的材料;账户设置不能如实反映业务实际。罚款合计160万元。

建设银行
建设银行监管标准化数据(EAST)系统数据质量及数据报送存在以下违法违规行为:资金交易信息漏报严重;信贷资产转让业务漏报;银行承兑汇票业务漏报;贸易融资业务漏报和错报;分户账明细记录应报未报;分户账账户数据应报未报;关键且应报字段漏报或填报错误。罚款合计230万元。

邮储银行
邮储银行监管标准化数据(EAST)系统数据质量及数据报送存在以下违法违规行为:资金交易信息漏报严重;贷款核销业务漏报或错报;贸易融资业务漏报;分户账明细记录应报未报;分户账账户数据应报未报;错报总账会计数据;关键且应报字段漏报或填报错误。罚款合计190万元。

工商银行
工商银行监管标准化数据(EAST)系统数据质量及数据报送存在以下违法违规行为:理财产品数量漏报;资金交易信息漏报严重;信贷资产转让业务漏报;贷款核销业务漏报;分户账明细记录应报未报;分户账账户数据应报未报;委托贷款业务应报未报;关键且应报字段漏报或填报错误。罚款合计270万元。

中信银行
中信银行监管标准化数据(EAST)系统数据质量及数据报送存在以下违法违规行为:理财产品数量漏报;信贷资产转让业务漏报;贸易融资业务漏报;分户账明细记录应报未报;分户账账户数据应报未报;关键且应报字段漏报或填报错误。罚款合计160万元。

中国农业银行
中国农业银行股份有限公司收到两份行政处罚决定,在银保监罚决字〔2020〕11号文件中显示其主要违法违规事实(案由)有:“两会一层”境外机构管理履职不到位;国别风险管理不满足监管要求;信贷资金被挪用作保证金;未将集团成员纳入集团客户统一授信管理。罚款合计200万元。

在银保监罚决字〔2020〕12号文件中,农业银行监管标准化数据(EAST)系统数据质量及数据报送存在以下违法违规行为:资金交易信息漏报严重;信贷资产转让业务漏报;贸易融资业务漏报;分户账明细记录应报未报;分户账账户数据应报未报;关键且应报字段漏报或填报错误。罚款合计230万元。

相关阅读:银行业强监管态势不减
4月银保监会公示近百张罚单
上述9张罚单,均属于“银保监会机关行政处罚”。此前,编号为“银保监罚决字[2020]”1、2、3号的处罚决定书已于今年3月18日公布。

而银行业强监管态势的延续,还体现在各地银保监局以及银保监分局针对辖内银行机构开出的罚单数量上。
据北京商报5月5日报道,不完全统计显示,今年4月,各地银保监局以及银保监分局针对辖内银行机构共开出97张罚单(以公示日期计算),日均数量超3张,处罚金额合计达到4229万元;从被处罚的机构来看,中小银行成重灾区。分析人士指出,在银行业审慎经营的背景下,4月很多处罚原因涉及银行各个具体和细项的业务,也体现了银监部门监管能力的提升。
具体来看,今年4月,各级银保监局共开出了30张罚单,合计处罚金额达1665万元;银保监分局共开出了67张罚单,合计处罚金额达2564万元。另在问责制度下,4月共有102名相关人员受到行政处罚,其中77人被警告,6人被取消高管任职资格,更有19人被处以禁止从事银行业工作的处罚,禁业原因大致分为,对违规发放贷款负领导责任、贷款“三查”不尽职、违规隐匿、处置不良贷款的违法违规行为负承办和领导责任等,问责制度的强化也体现了监管对从业乱象整治到底的决心。
在苏宁金融研究院高级研究员陶金看来,在银行业审慎经营的背景下,4月的银行业罚单体现了银行业监管在监管力度、监管范围、监管密度等方面的继续加强,同时很多具体的处罚原因涉及银行各个具体和细项的业务,体现了银监部门监管能力的提升。
相较3月109张罚单数量、4248.45万元罚单金额相比,4月整体处罚力度稍有放缓,罚单数量环比上个月减少了12张,处罚金额环比上个月减少19.45万元,不过百万级罚单仍频频现身。从处罚案由来看,贷款五级分类结果不准确、信贷资金被挪用、内控执行不到位,违规发放贷款等依然是银行违规的“重灾区”,此外,票据、同业违规乱象也屡禁不止。
从公示罚单的金额来看,处罚金额最高的是4月24日重庆银保监局发布的一则行政处罚信息,进出口银行重庆分行因“违规发放贷款”被罚350万元,另外,该分行一责任人员被警告,另一人被终身禁业。
农商银行中,深圳农商行被罚金额最大,仅次于进出口银行重庆分行,4月14日,来自银保监会深圳监管局公布的行政处罚决定信息显示,深圳农商行因“重大关联交易未按照监管要求进行审批;强制休假及重要岗位轮岗执行严重不到位;流动资金贷款审查严重不尽职;贷前调查不尽职导致信贷资金被挪用于缴纳土地出让金”等八项违法违规事项被罚款260万元。
村镇银行也成为监管整治的重点,丹东银保监分局4月10日一口气公布了6则行政处罚信息公开表,丹东福汇村镇银行被处以罚款200万元,主要违法违规事实为,严重违反审慎经营规则,违规吸收存款、违规发放贷款、贷款分类不准确以及违反股权管理规定。其余5张罚单的处罚对象也分别开给该行的相关责任人,其中,3人对该行的上述违法行为负有直接责任,被禁止终身从事银行业工作;1人被取消高级管理人员任职资格5年;另1人被取消高级管理人员任职资格2年。
(文章来源:每日经济新闻)
(责任编辑:DF526)
