中央干部名单 Paper
2020-05-09 09:08:24

今天,共青团中央发布《共青团中央关于表彰“全国优秀共青团员”“全国优秀共青团干部”“全国五四红旗团委(团支部)”的决定》。一批优秀的团员、团组织获团内最高荣誉。

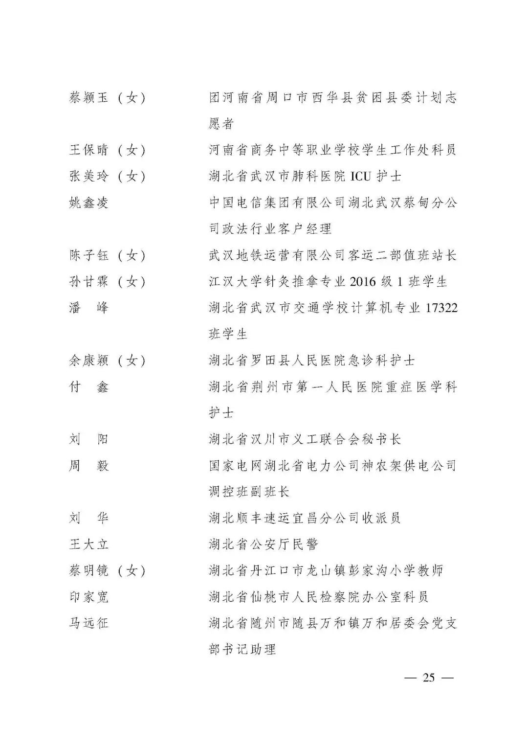
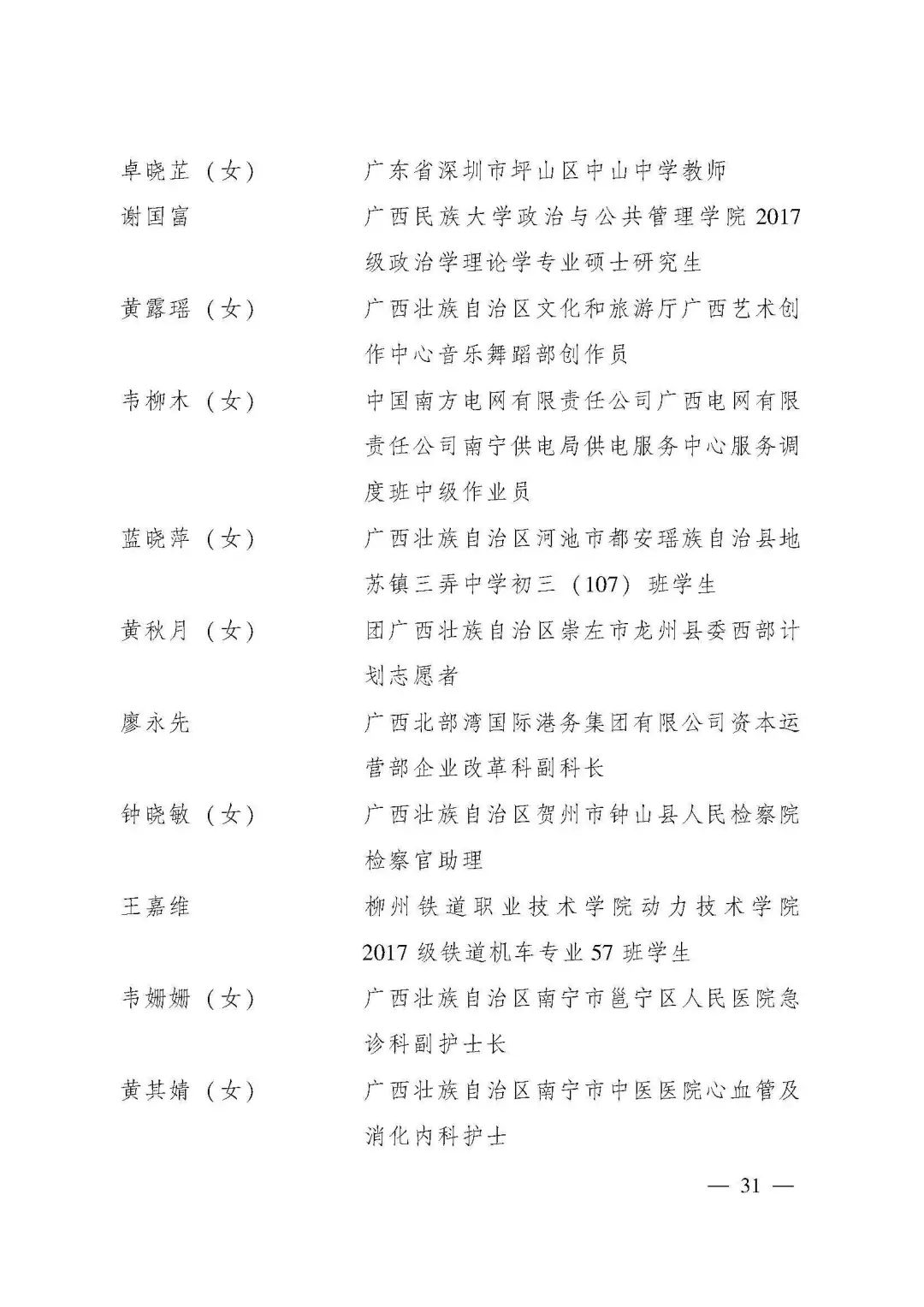
山东省日照市技师学院教师邓玉菲 (女) 被授予“全国优秀共青团员”称号;

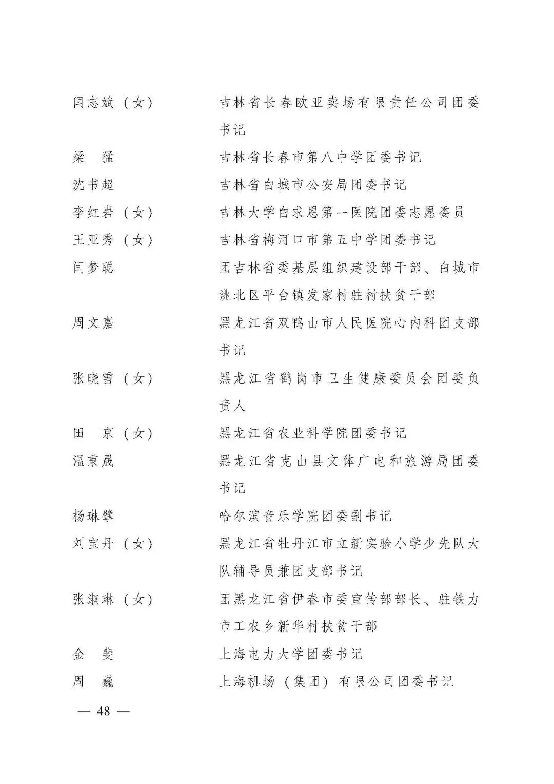
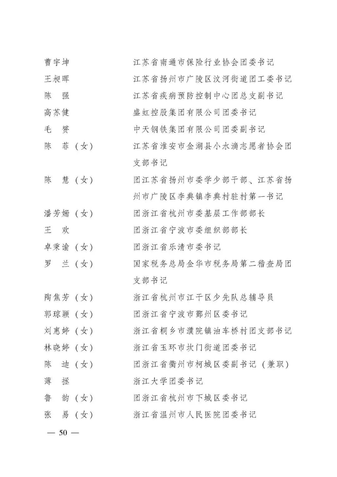
团山东省日照市莒县县委书记刘慧敏 (女) 、山东锦华建设集团有限公司团委书记张涛被授予“全国优秀共青团干部”;

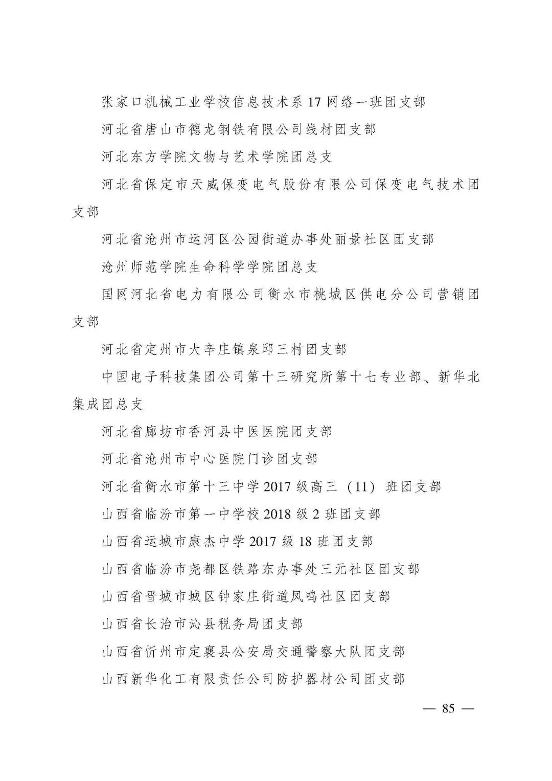
山东省日照港裕廊股份有限公司团总支被授予“全国五四红旗团支部 (团总支)”。

共青团中央关于表彰

“全国优秀共青团员”

“全国优秀共青团干部”

“全国五四红旗团委(团支部)”

的决定

▲ 上下滑动查看

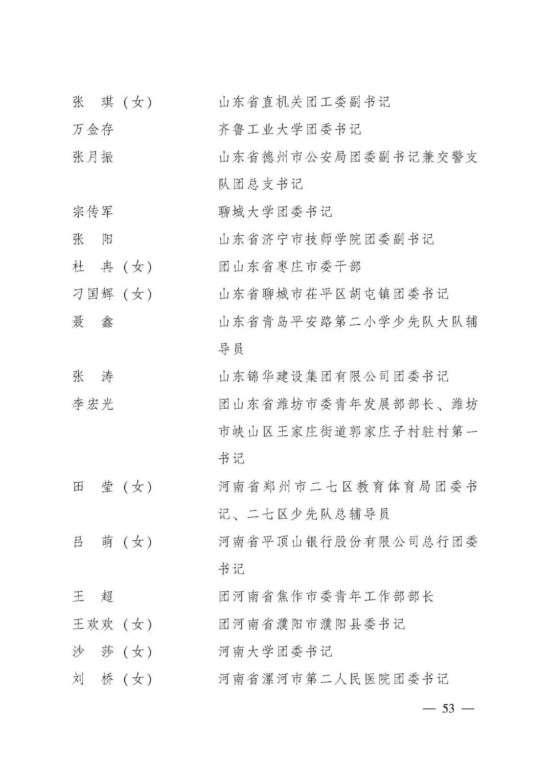
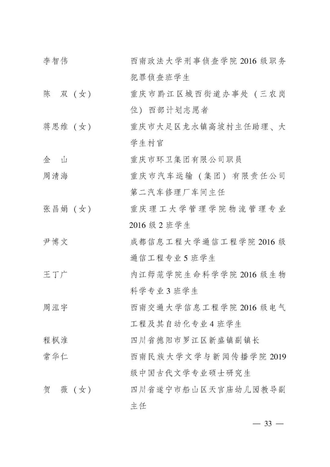
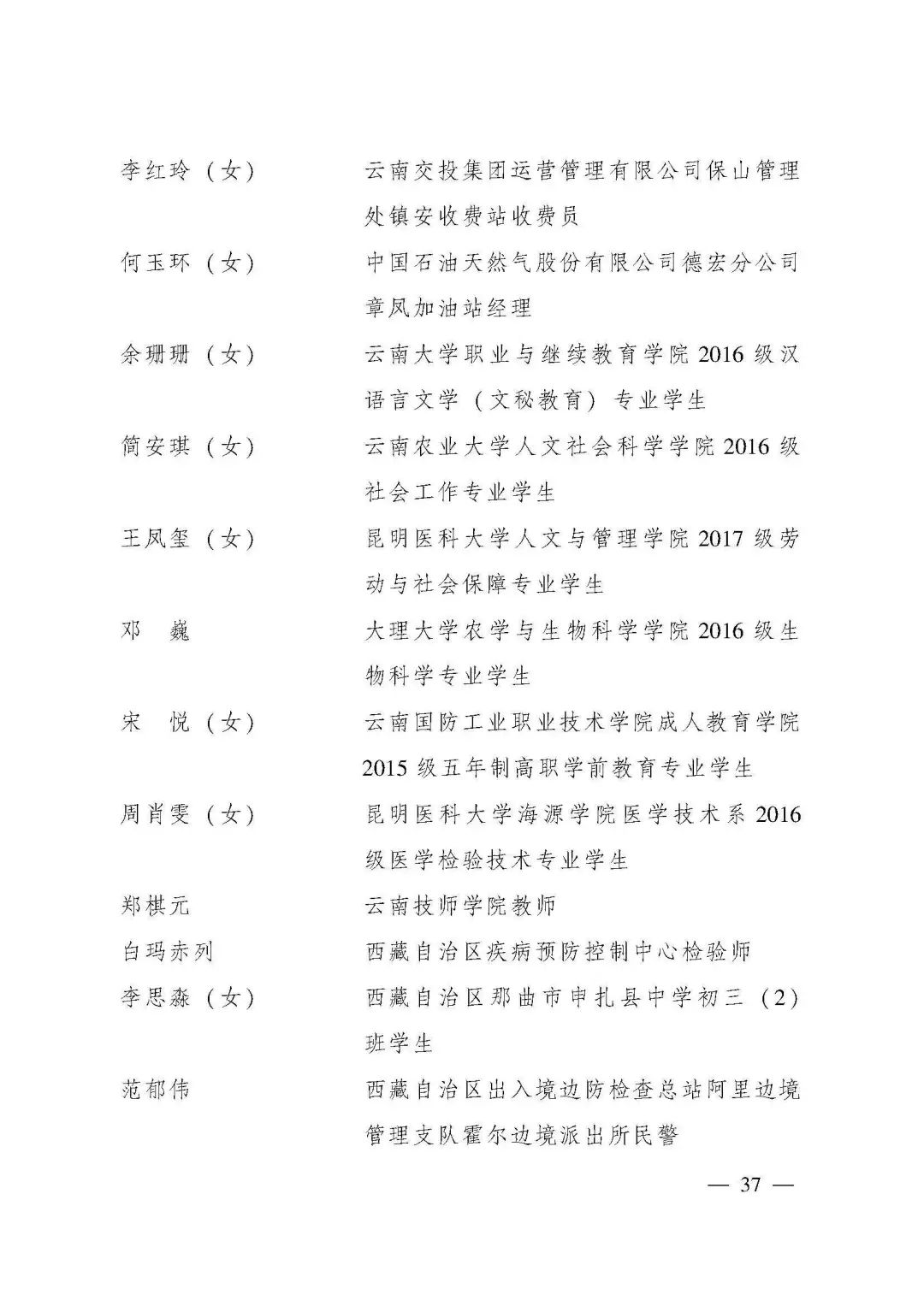
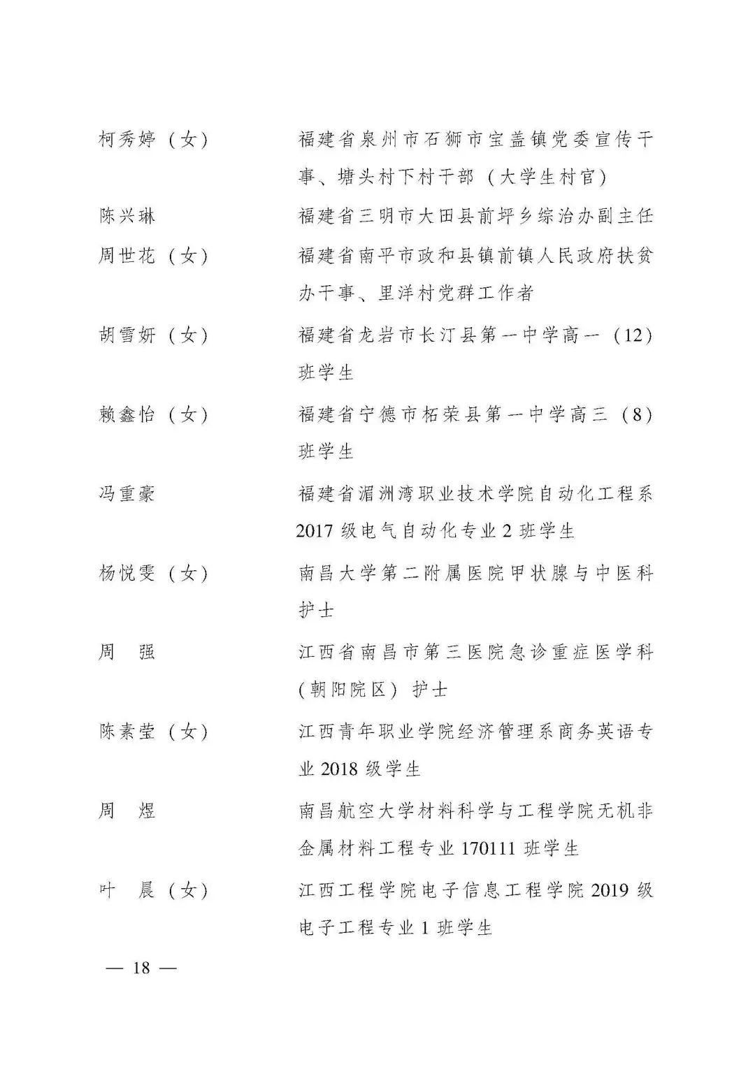
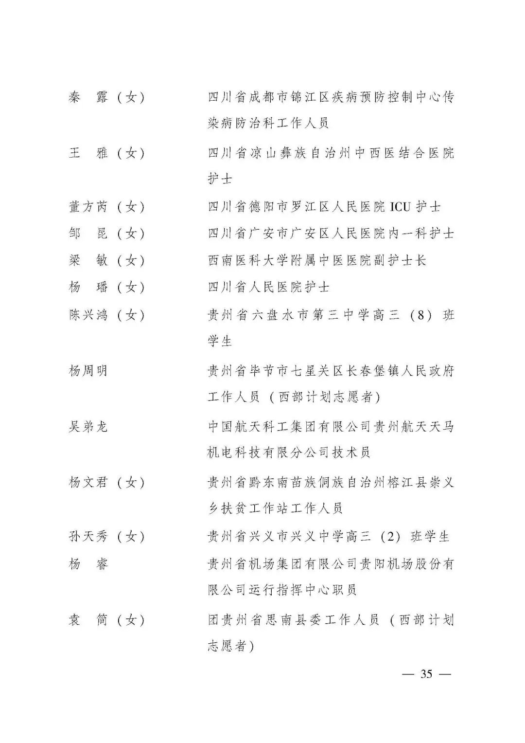
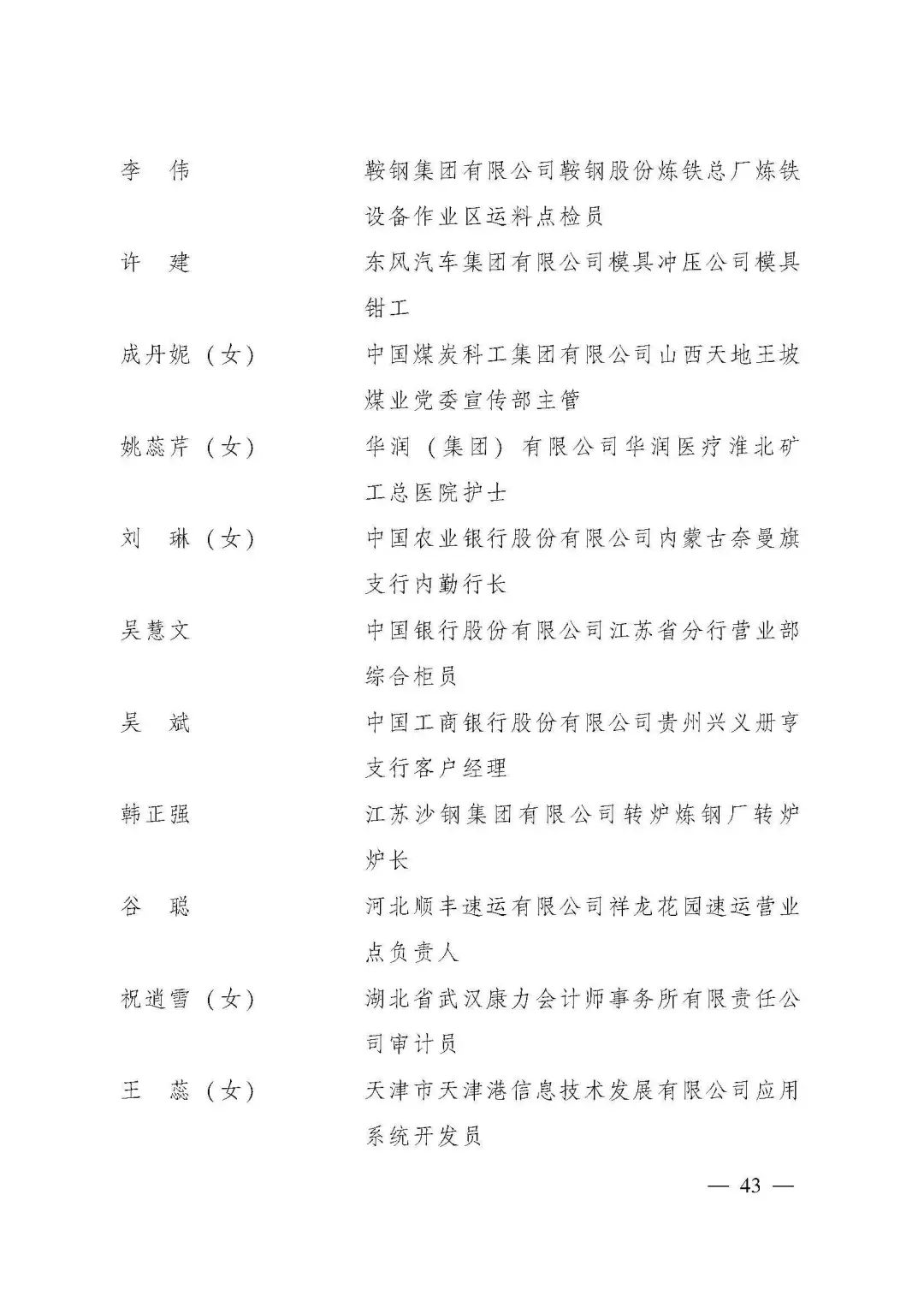
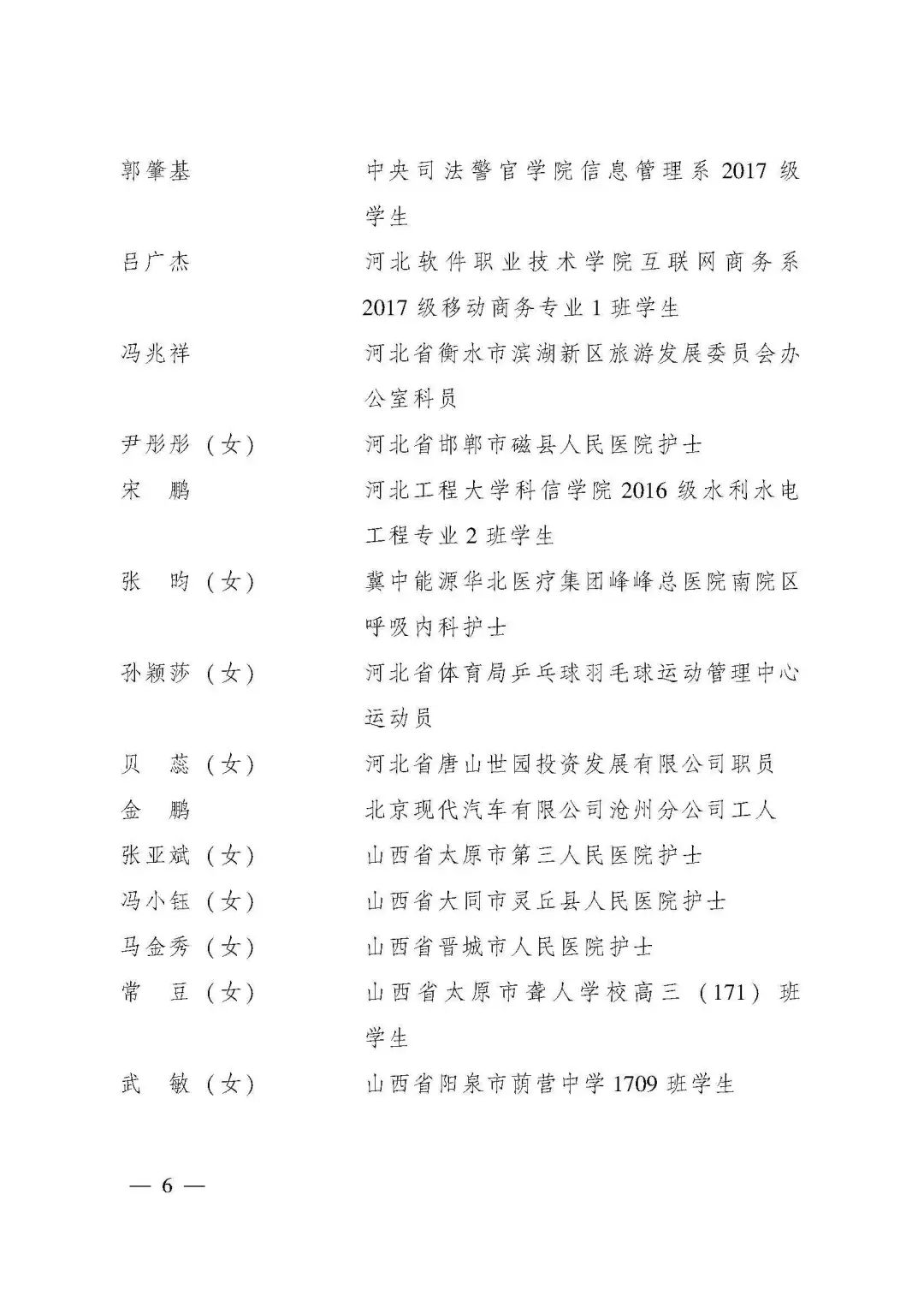
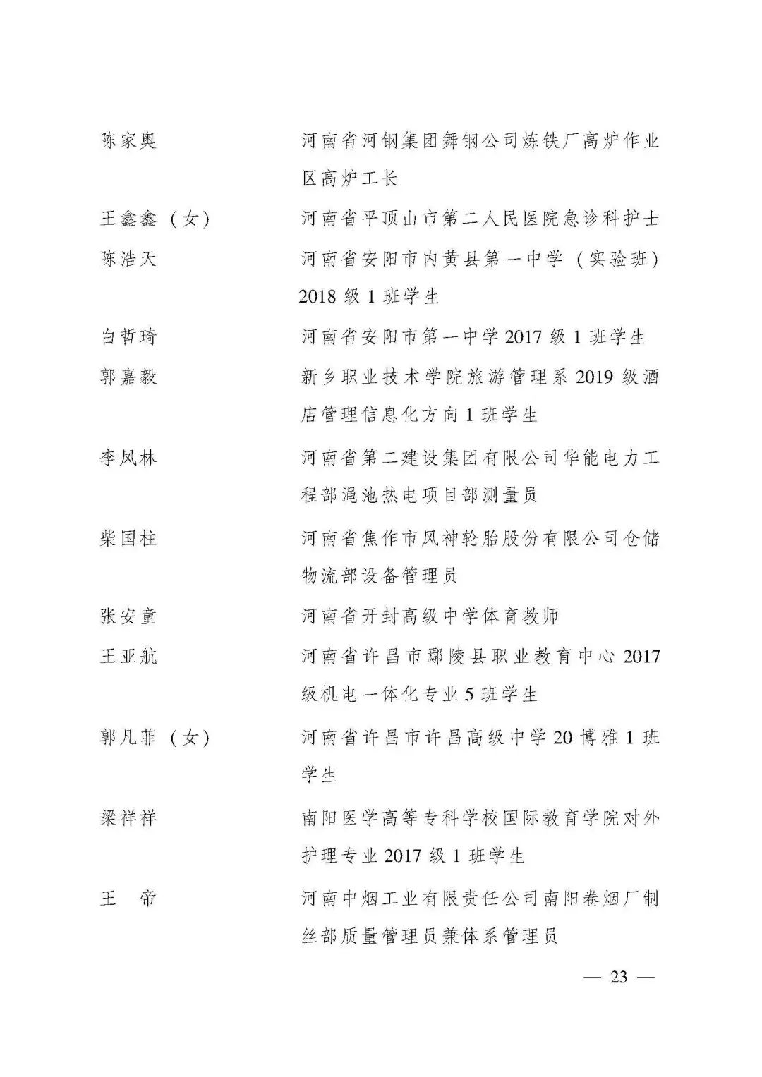
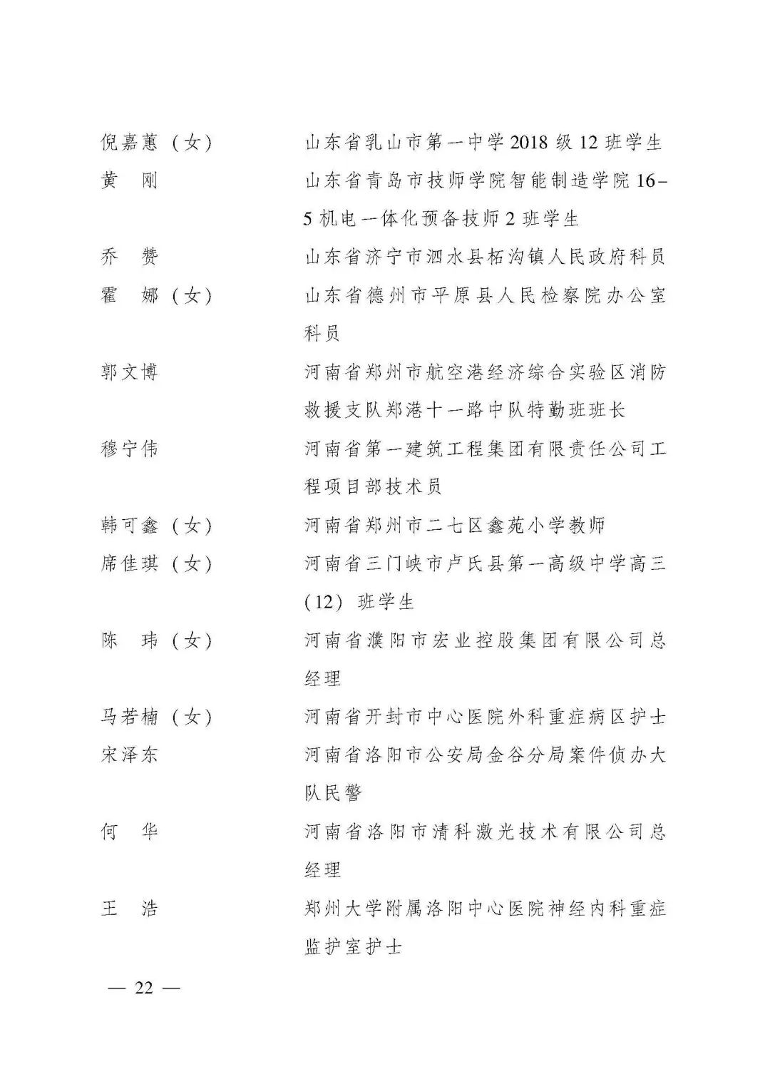
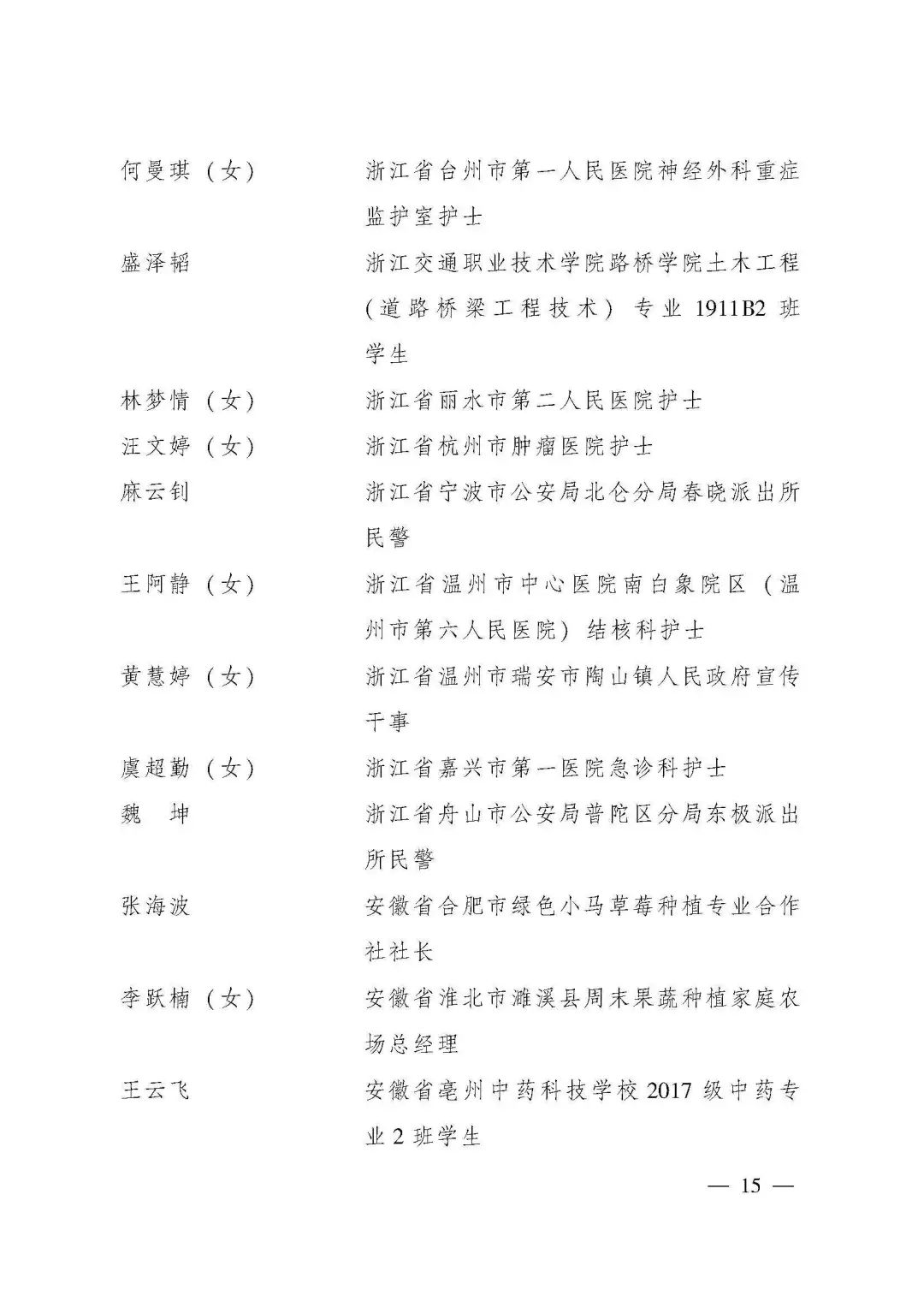
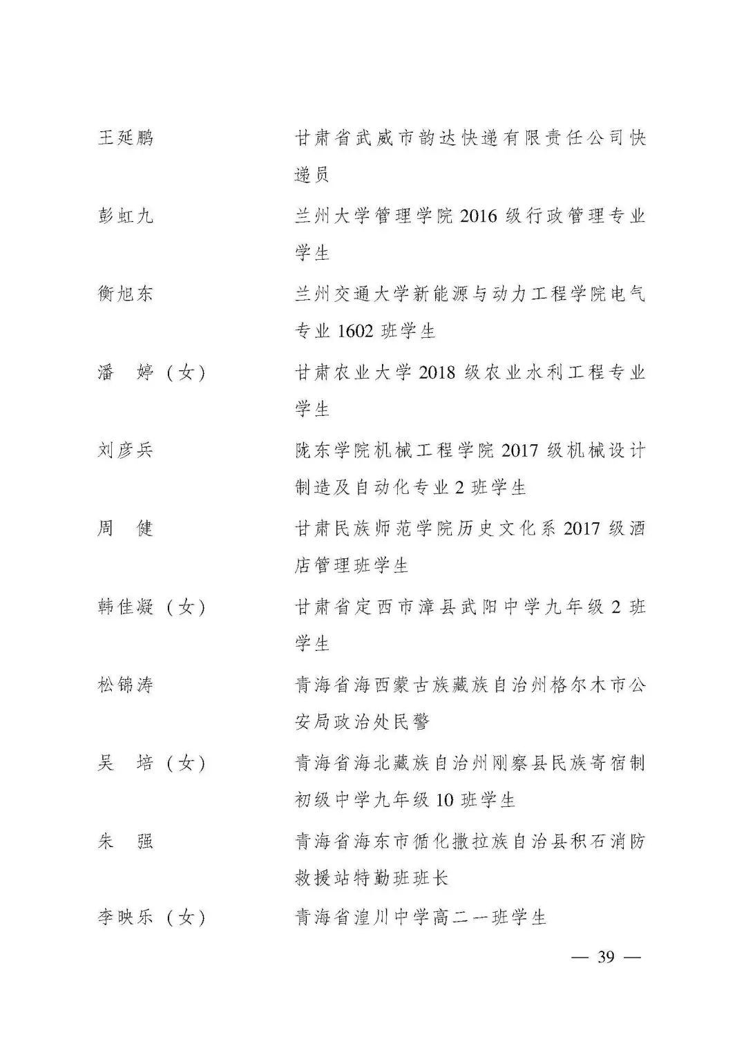
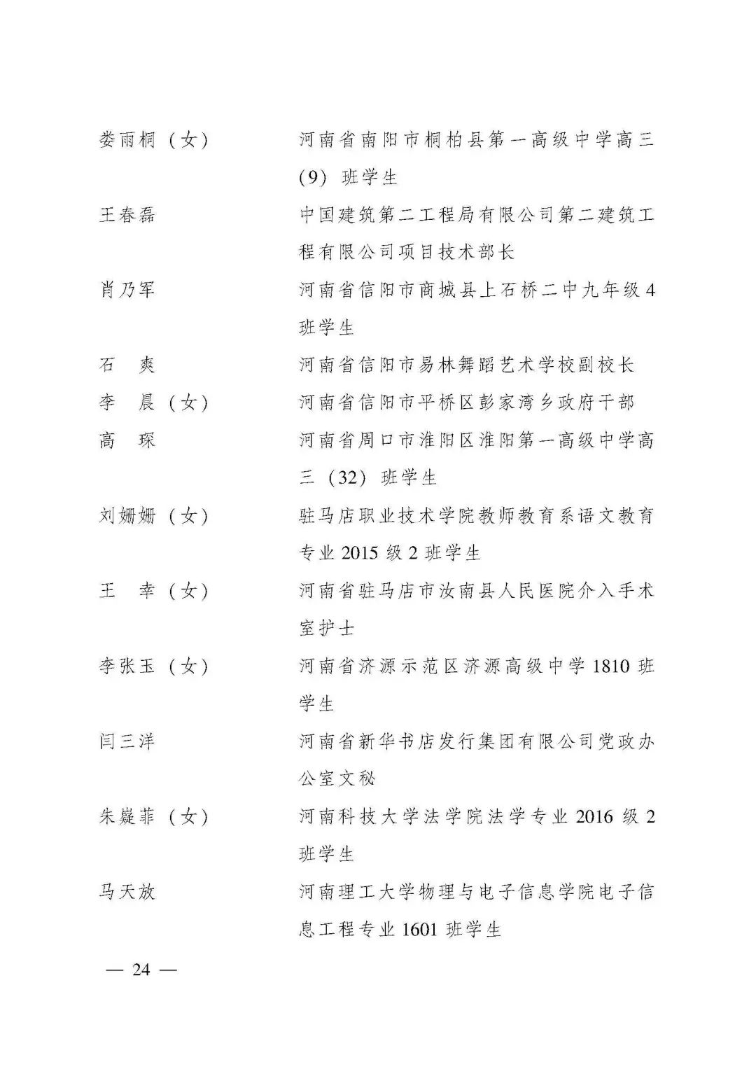
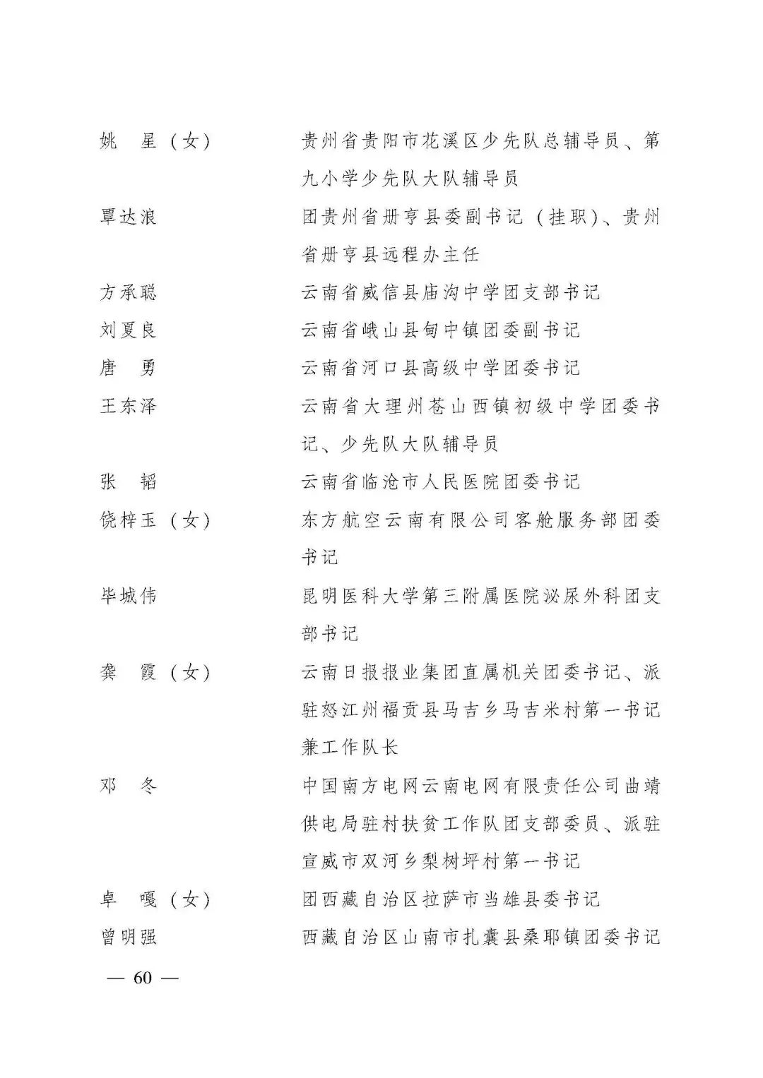
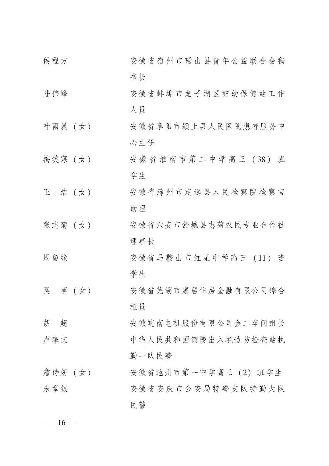
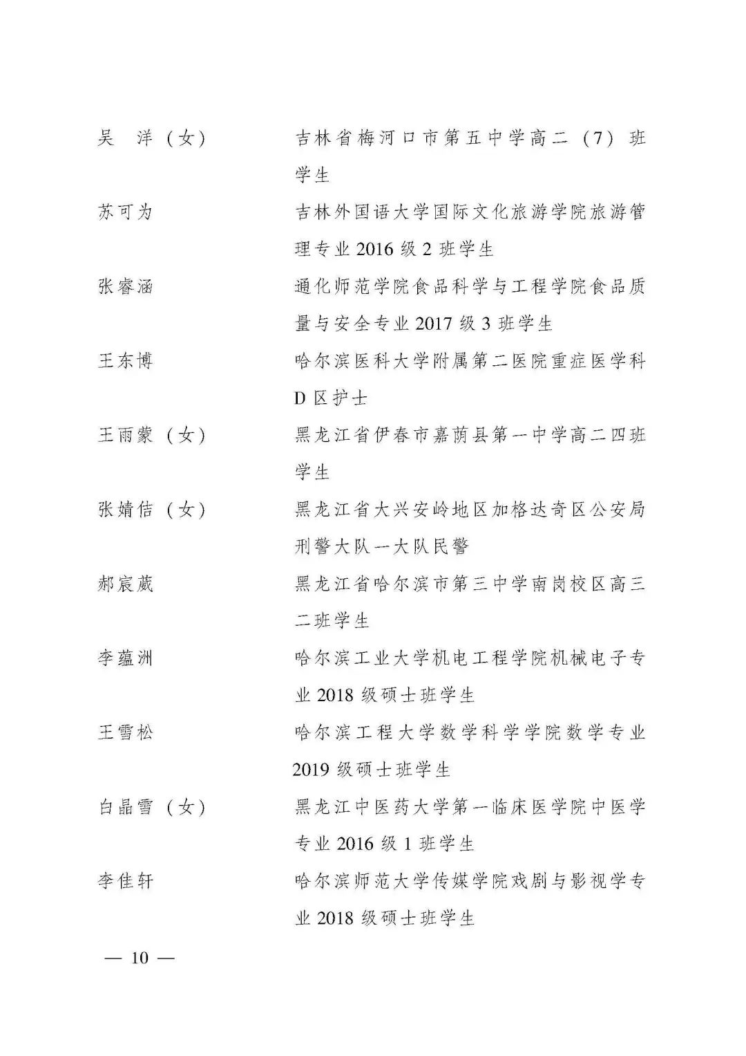
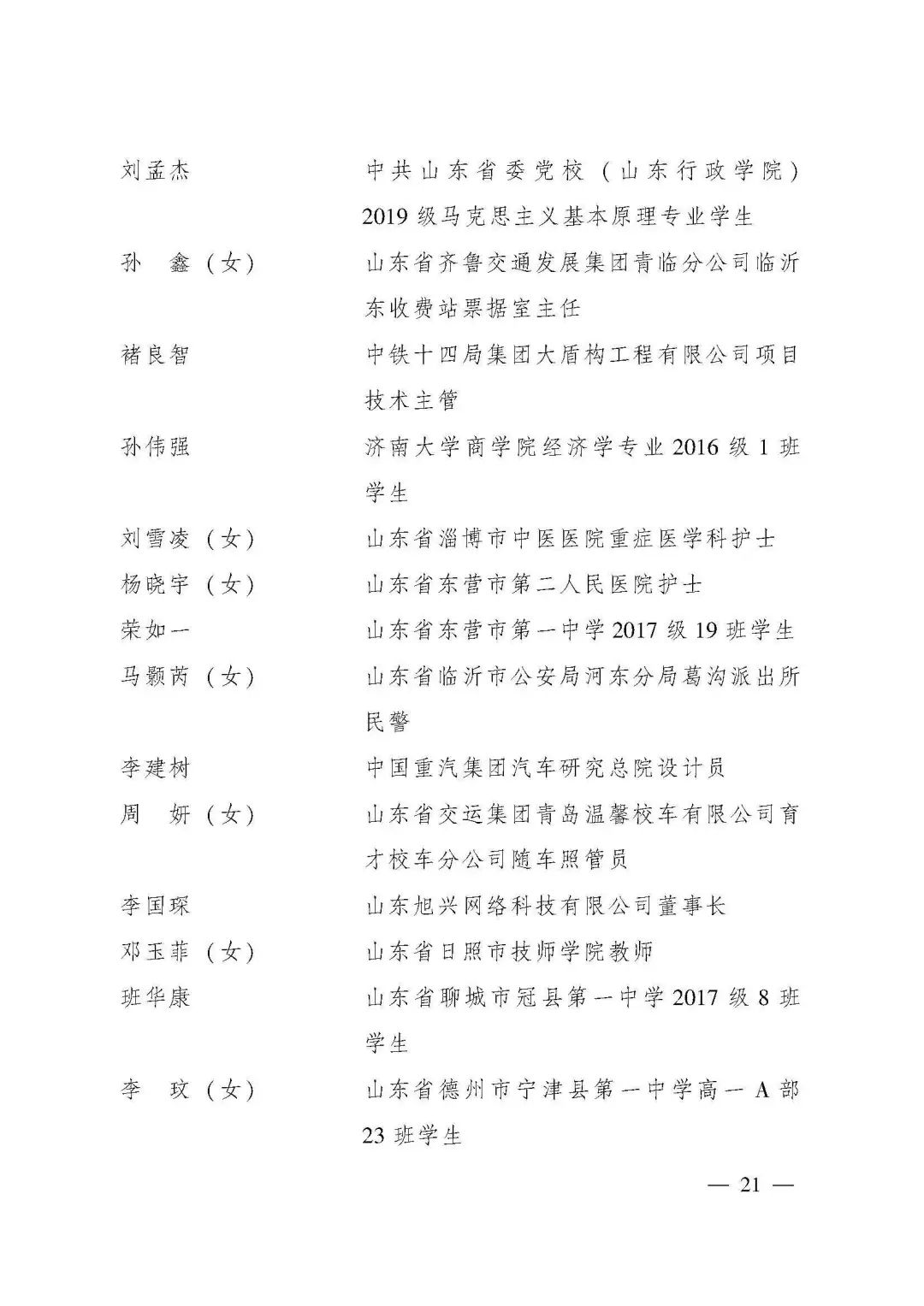
“全国优秀共青团员”名单

▲ 上下滑动查看完整名单

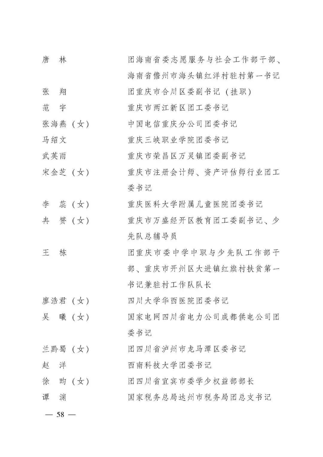
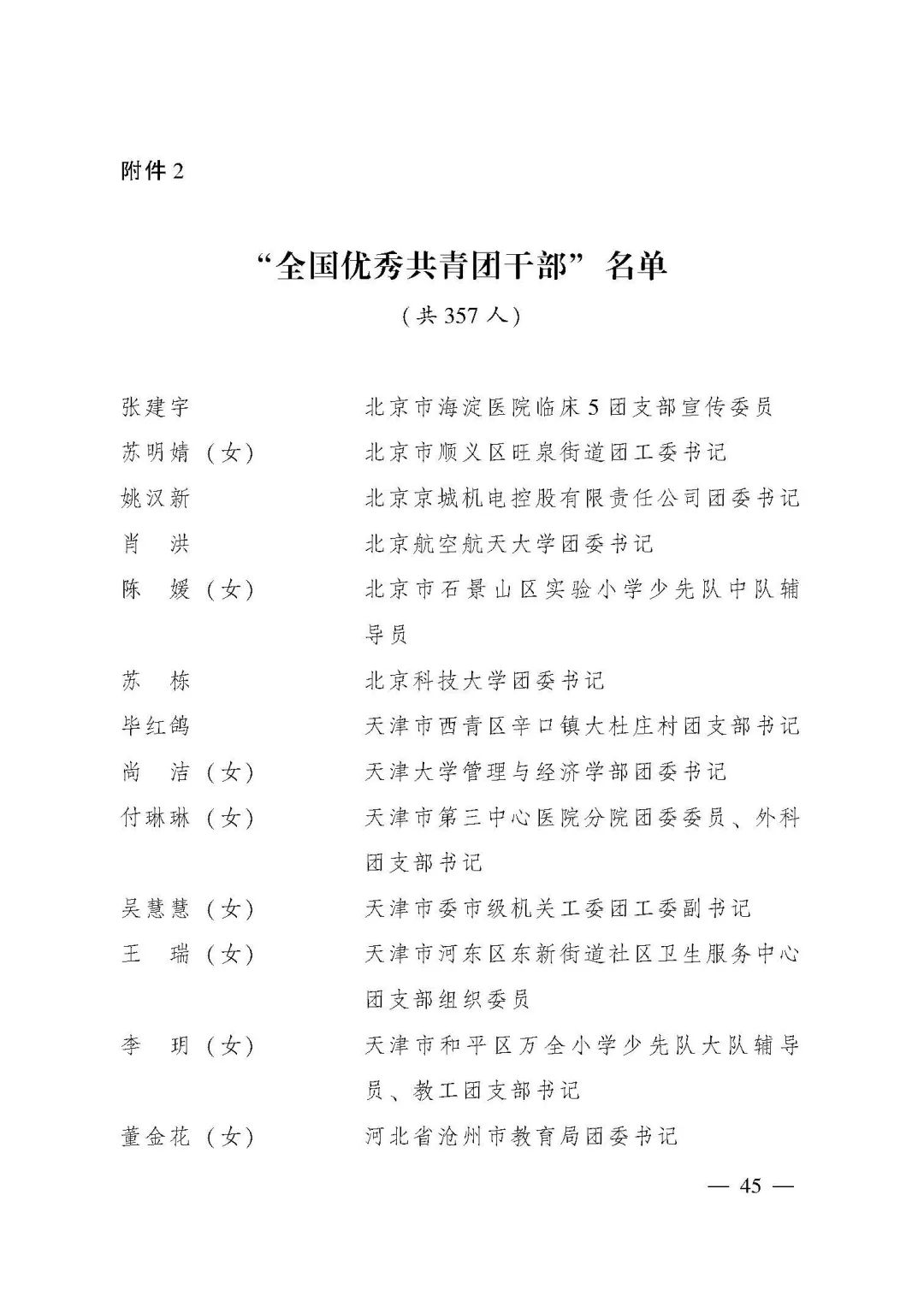
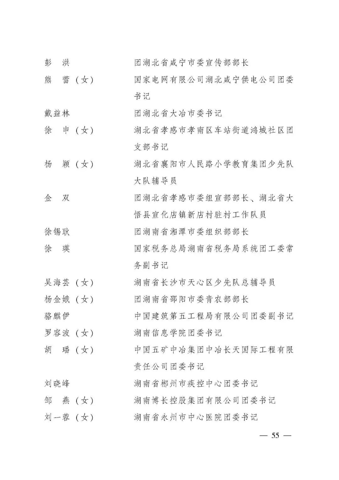
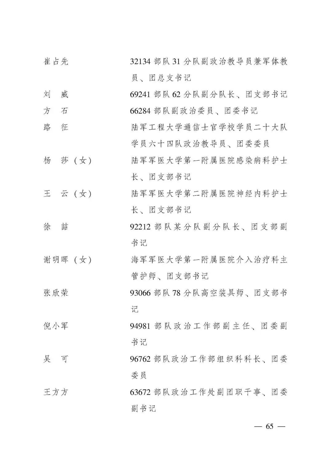
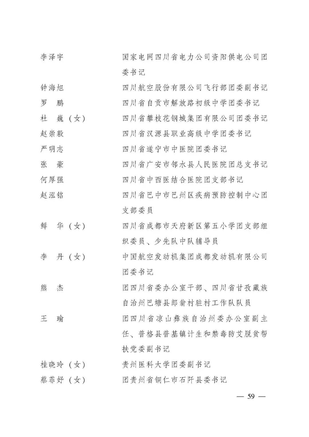
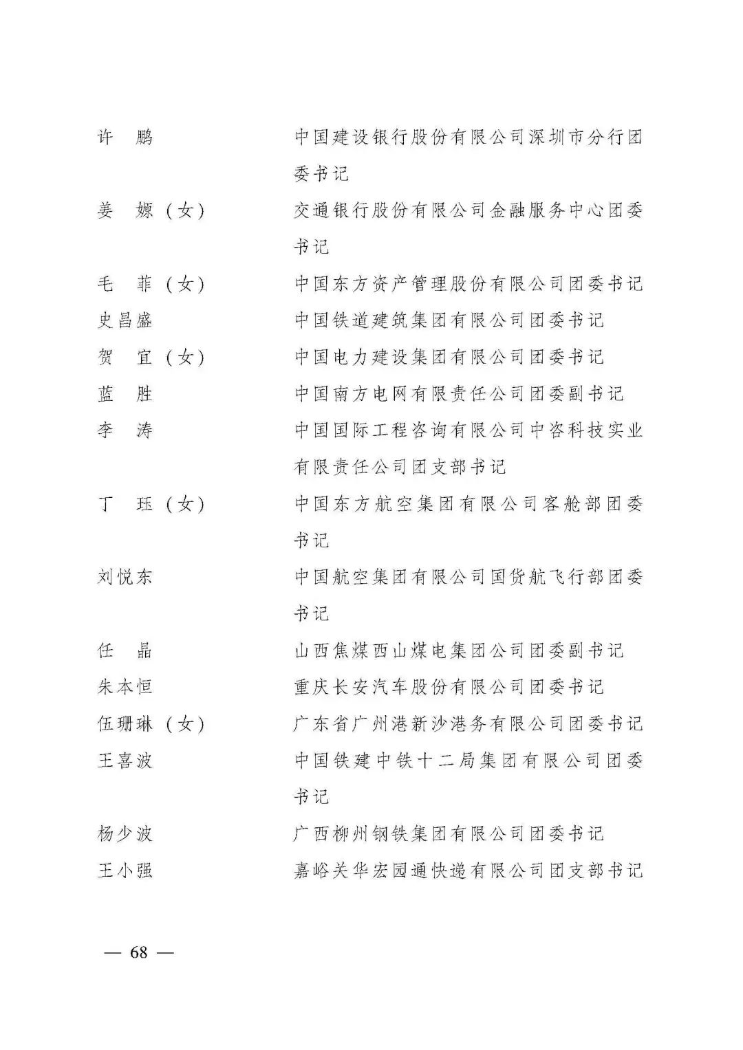
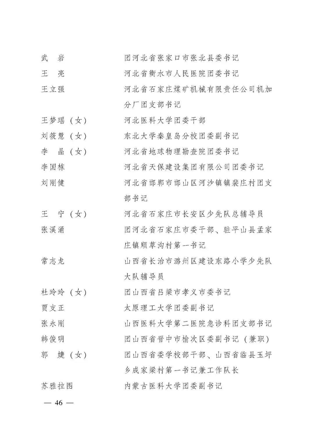
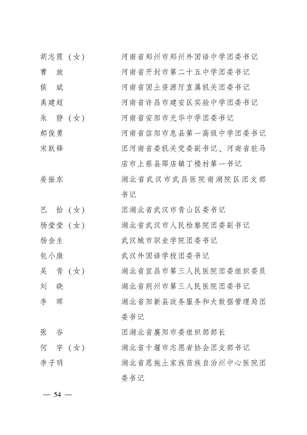
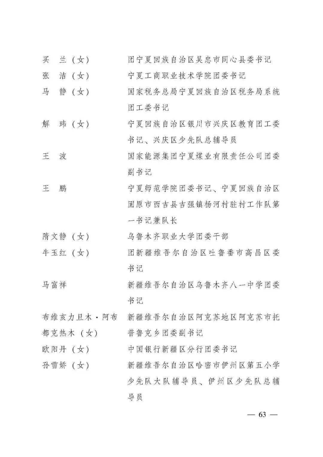
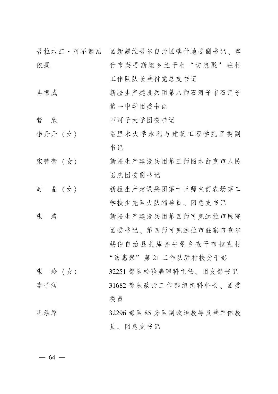
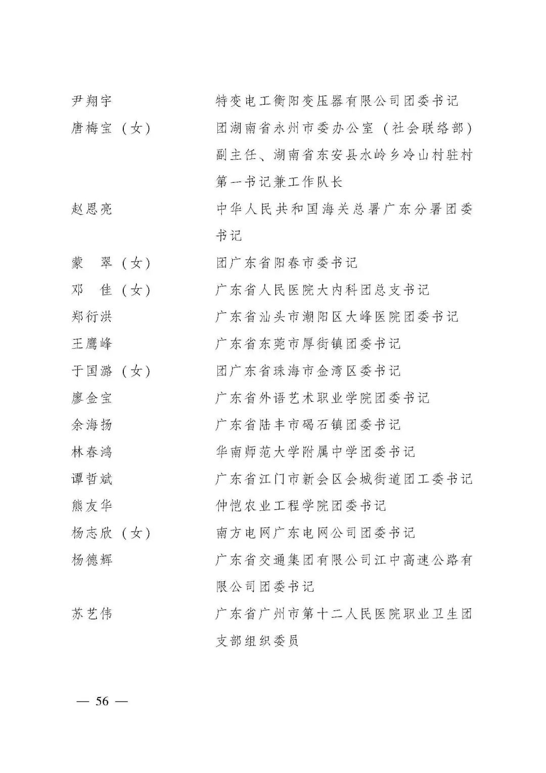
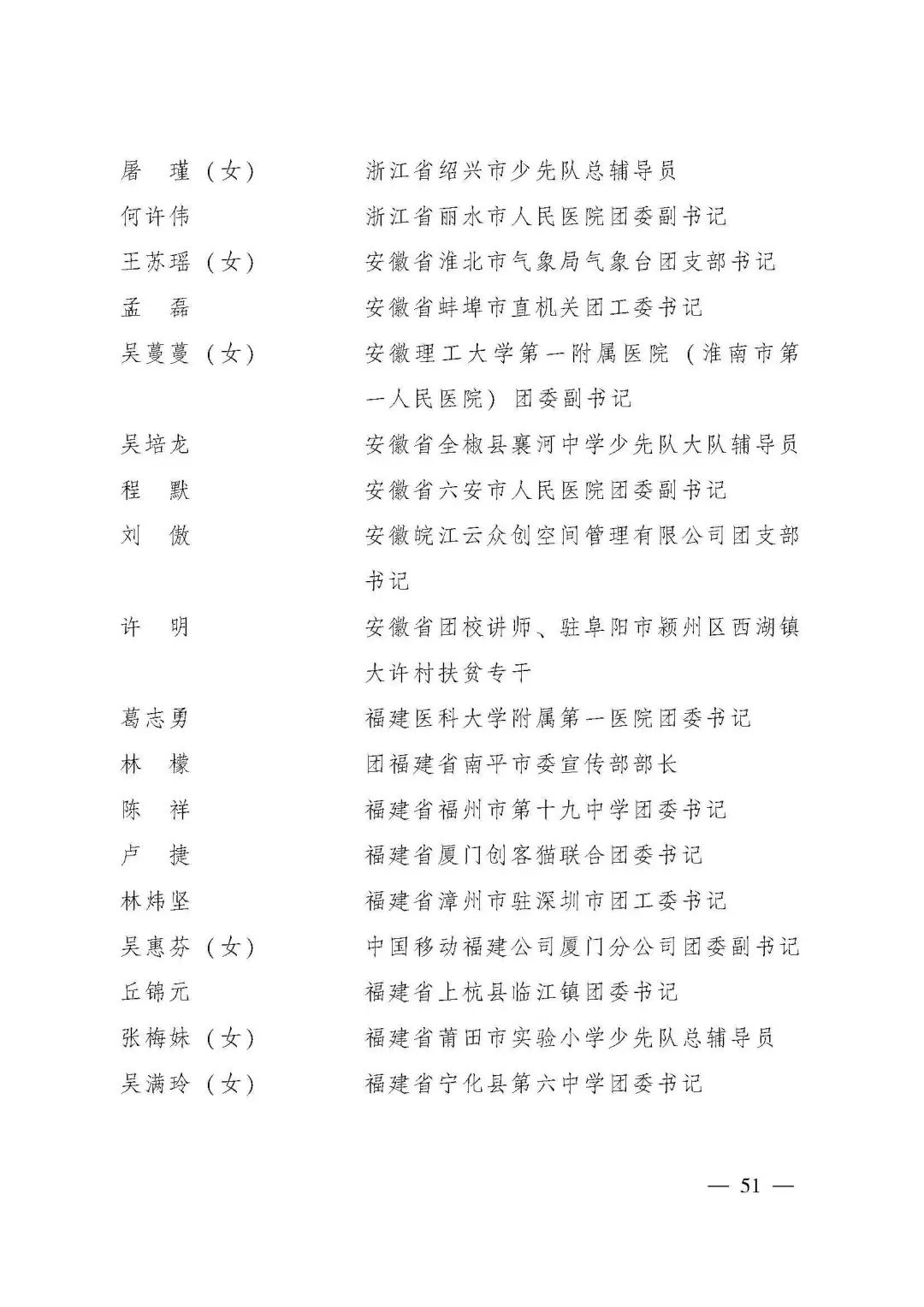
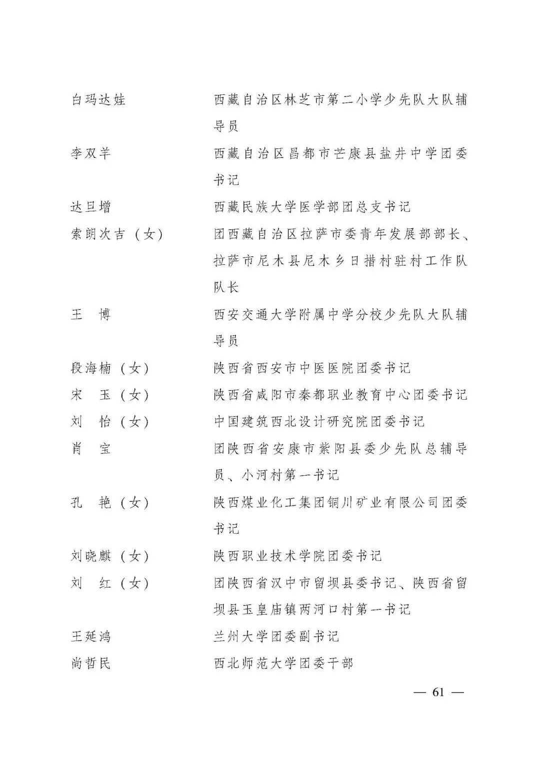
“全国优秀共青团干部”名单

▲ 上下滑动查看完整名单

“全国五四红旗团委(团工委)”名单

▲ 上下滑动查看完整名单

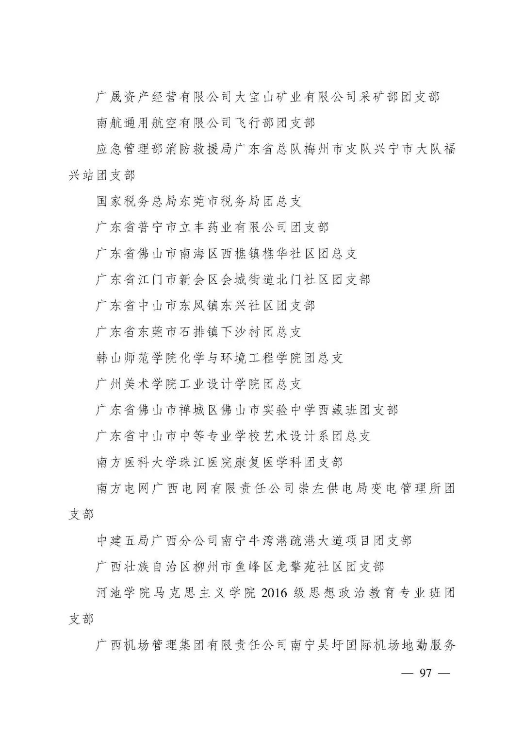
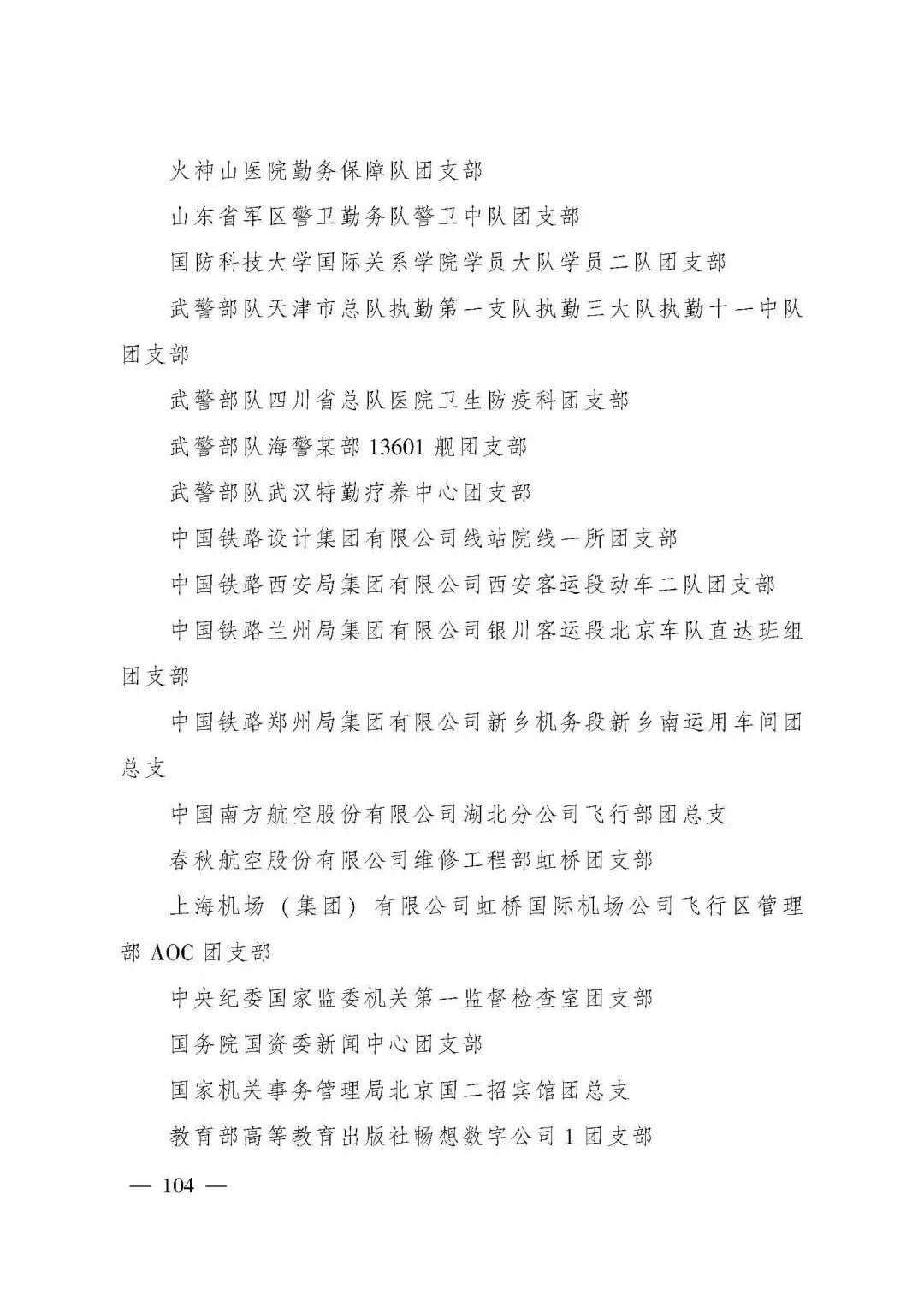
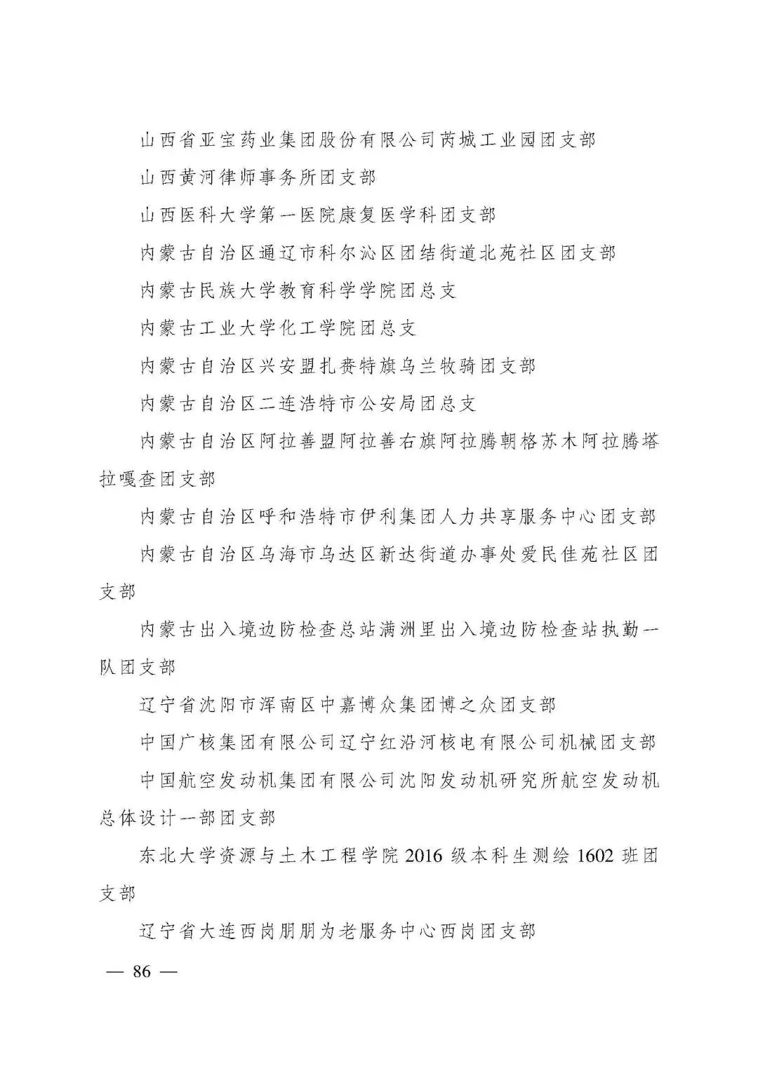
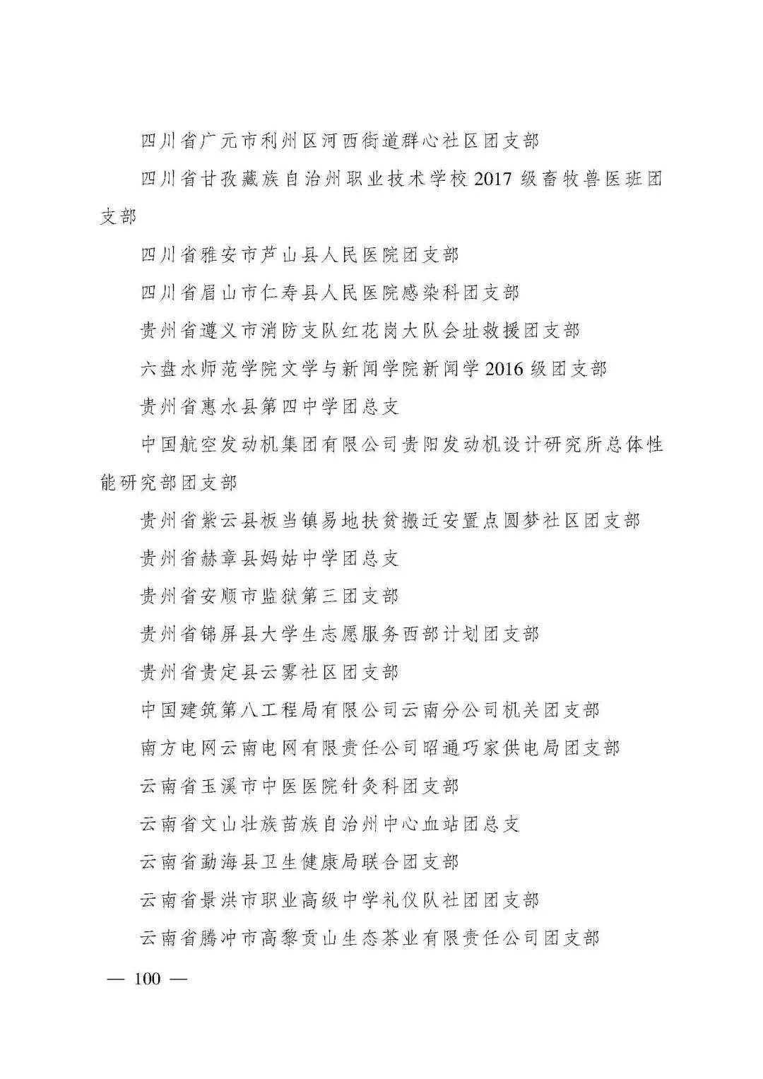
“全国五四红旗团支部(团总支)”名单

▲ 上下滑动查看完整名单

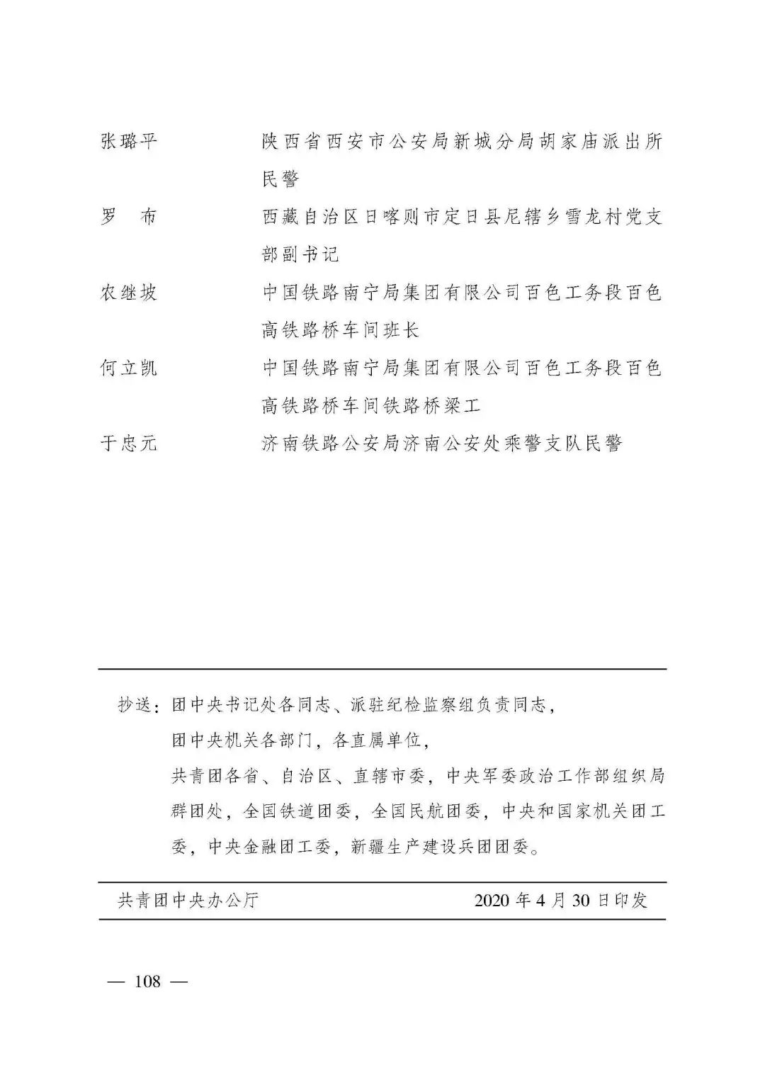
追授“全国优秀共青团员”名单

▲ 上下滑动查看完整名单

时代的责任赋予青年

时代的光荣属于青年

让我们从新的起点出发

继续发挥生力军、突击队作用

弘扬五四精神

为党和人民贡献青春力量!

飘桥连接万平口和山海天!日照海岸线将大变样!2020-05-03

提醒!收到这种短信千万别点,多人已中招!2020-05-03

警惕!时隔2个多月,这个省新增1例本土病例!详情通报!2020-05-03

来源:直播日照 共青团中央基层建设部

原标题:《表彰决定!》

阅读原文