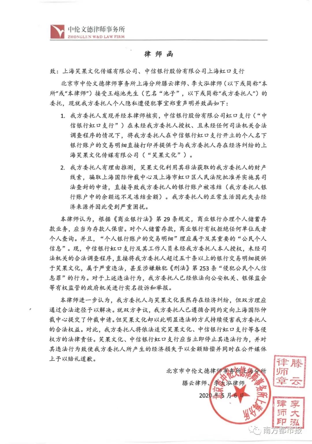
5月6日,知名脱口秀演员池子(本名王越池)在个人微博账号上发布一则长文和律师函,斥责老东家上海笑果文化侵权和拖欠薪酬,并称中信银行上海虹口支行未经授权将个人账户明细提供给笑果文化,诉其涉嫌“侵犯公民个人信息罪”。
今天(5月7日)凌晨近1时,中信银行深夜发表致歉信,回应脱口秀演员王越池(艺名“池子”)投诉个人账户交易信息被该行调取一事,表示已按制度规定对相关员工予以处分,并对支行行长予以撤职。
中信银行凌晨致歉
今天(5月7日)凌晨近1时,中信银行深夜发表致歉信,回应脱口秀演员王越池(艺名“池子”)投诉个人账户交易信息被该行调取一事。
中信银行称,关于王越池先生(艺名“池子”)通过微博反映其个人账户交易信息被调取一事,“经核实,近期上海笑果文化传媒有限公司联系开户支行,要求查询其为员工王越池先生支付劳务工资记录时,我行员工未严格按规定办理,提供了王先生的收款记录。对此,我们向王先生郑重道歉。”
中信银行称,已按制度规定对相关员工予以处分,并对支行行长予以撤职。
中信银行称,保护客户信息安全是该行秉持的服务宗旨,也是银行的生命线。“在客户信息保护方面,我行建立了一整套制度及流程,但个别员工未严格按照制度操作,反映出我行个别机构在制度执行上不到位。我行将举一反三,全面检查,加大培训,强抓制度执行,避免此类问题再次发生,切实保护金融消费者合法权益。”
▲中信银行深夜发表致歉信
事件回顾
脱口秀演员“池子”发律师函
5月6日下午,脱口秀演员池子(本名:王越池)在微博发文称,在与上海笑果文化传媒有限公司(下称“笑果文化”)的经济纠纷中,发现对方非法获取自己的中信银行账户交易明细作为案件材料,并因此发出律师函。
记者了解到,笑果文化是脱口秀节目《吐槽大会》《脱口秀大会》的出品方。池子作为该公司旗下的脱口秀演员,已于今年1月提出解约。
池子在博文中提到,去年发现笑果文化违约,拖欠了很多应付的演艺报酬,而且没有按照合同给他账单明细。
“我提出异议之后,笑果基本上刻意停止了我的一切工作,我多次提出和平解约,笑果不同意,我只能提出仲裁,让他们付清我的报酬。然后笑果文化也提出仲裁,让我赔给他们3000多万。”他写道,“所以目前情况就是我没法开展任何工作,一直在和笑果文化打官司。”
不过,经济纠纷并不是池子发文的主要原因。
在笑果文化寄来的案件材料中,他意外地看到了自己在中信银行的个人账户交易明细。根据国家标准《信息安全技术 个人信息安全规范》,交易和消费记录属于个人信息。
“难道笑果文化可以随时调取公司上百名员工的个人隐私吗。难道中信银行就可以这么随便地给出成千上万的用户的个人隐私吗。”池子连续发问。
笑果工厂回应
5月6日晚,上海笑果文化在微博上回应称,相关仲裁正在进行中,其“根据相关流程采取了财产保全、提起仲裁、证据收集等法律活动”,且上述行动“均在法律及合同的框架之下进行”。

原标题:《关注 | 中信银行凌晨致歉!》
阅读原文
