退伍军人拿军残证买票遭辱骂后买全价票 要求客运企业对其进行教育、处罚
2020-05-07 15:23:09
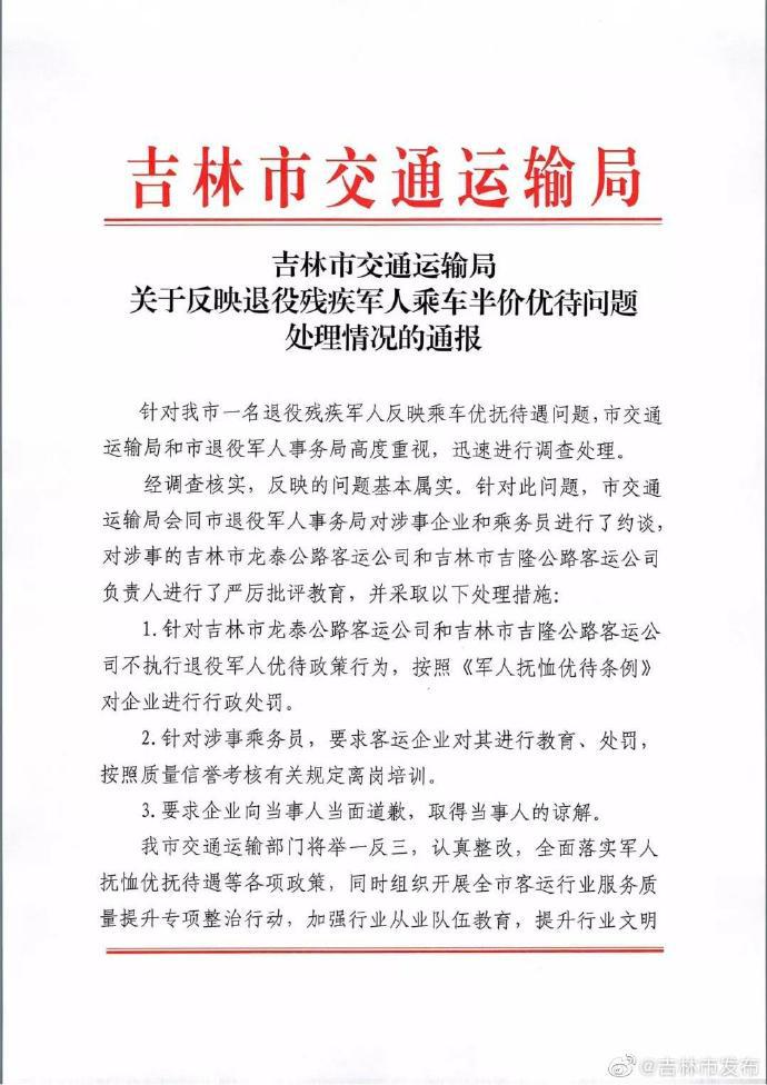
3.要求企业向当事人当面道歉,取得当事人的谅解。
5月7日,吉林市政府新闻办公室官方微博发布“关于反映退役残疾军人乘车半价优待问题处理情况的通报” 。
全文如下:
2.针对涉事乘务员,要求客运企业对其进行教育、处罚,按照质量信誉考核有关规定离岗培训。
据何某介绍,其为六级伤残军人,1988年因伤退伍。何某与乘务员理论“这是伤残军人证”,乘务员又说了一遍“不好使!”,随后何某按正常票价购买了车票。据何某讲述,在与乘务员沟通期间被对方辱骂“活不起就别活!”“你要票?你看我像票不?”


我市交通运输部门将举一反三,认真整改,全面落实军人抚恤优抚待遇等各项政策,同时组织开展全市客运行业服务质量提升专项整治行动,加强行业从业队伍教育,提升行业文明服务水平。
1.针对吉林市龙泰公路客运公司和吉林市吉隆公路客运公司不执行退役军人优待政策行为,按照《军人抚恤优待条例》对企业进行行政处罚。
![]()
经调查核实,反映的问题基本属实,针对此问题,市交通运输局会同市退役军人事务局对涉事企业和乘务员进行了约谈,对涉事的吉林市龙泰公路客运公司和吉林市吉隆公路客运公司负责人进行了严厉批评教育,并采取以下处理措施:
根据国家军人抚恤优待条例显示,现役军人凭有效证件、残疾军人凭证优先购票,残疾军人凭证件享受减收正常票价50%的优待。
5月4日,有网友反应称,吉林一位退伍伤残军人何某在乘坐大巴车时,不但被乘务人员拒绝给予国家规定的“半价待遇”还遭辱骂。

针对我市一名退役残疾军人反映乘车优抚待遇问题,市交通运输局和市退役军人事务局高度重视,迅速进行调查处理。
