中信银行回应池子投诉 法律人士:若属实银行将面临处罚
2020-05-06 23:36:17

池子与笑果文化的纠纷仍在持续发酵中。5月6日,微博大V、脱口秀演员池子通过微博公开其与笑果文化经济合约纠纷一事,并强调笑果文化侵犯其隐私权。而“配合大客户的要求”提供近2年交易流水的中信银行,也被推上了风口浪尖。

6日晚间,笑果文化通过微博回应称,与池子的经纪纠纷处理根据相关流程采取了财产保全、提起仲裁、证据收集等法律行动,关于池子所提出的“工资拖欠”及“违约金”等相关问题,亦正在仲裁程序中,上述行动均在法律及合同的框架之下进行。

池子的这一条微博,也将相关关联方悉数送上了微博热搜榜。截至发稿之时,“笑果文化声明”、“中信银行”、“池子起诉笑果文化”等3个话题,分别排在微博热搜榜的第一名、第四名以及第十名。

从评论来看,网友对于笑果文化这一回应并不买账,并认为其含糊不清,未说明是如何从中信银行获得池子的银行流水。而在“中信银行”的相关话题下方,多名网友对中信银行提出质疑,并@中信银行表示,“怎么样才能成为你们的大客户”。

对此,北京市中闻律师事务所合伙人王维维律师介绍,一般情况下,银行只能给当事人或其委托人提供打印个人银行流水的服务。但在司法程序中,公安、法院等司法部门可凭公函调取个人银行流水,或者在诉讼或者执行等司法程序中律师可以凭法院提供的调查令在银行调取个人银行流水。

根据池子发布的律师函,池子推测正是因这一份流水导致其银行账户被冻结。王维维律师认为,目前尚无法得知笑果文化是怎样在银行查出流水。但也存在可能性,是双方纠纷在仲裁机构进入仲裁程序过程中,法院为笑果文化的律师出具了调查令,笑果文化由此获得池子银行流水,并进一步申请了财产保全。“但这种情况保全在司法实践中并不多见。”

对于池子一方所指的“非法获得的财产线索”,王维维表示,“即使笑果文化这份流水为非法所得,在民事纠纷中,这份银行流水仍然可以作为证据在仲裁程序中使用,不影响其效力。”

另外,若池子所言属实,“中信银行为配合大客户”违规提供用户信息,则中信银行则会因存在侵犯客户隐私的违规行为,面临相应的行政处罚,还应承担相应的民事侵权赔偿责任。

值得注意的是,一位不愿透露姓名的业内人士告诉柒财经,此事也并不能排除池子一方炒作的可能性。该业内人士表示,从目前池子与笑果文化各自的声明来看,双方纠纷的流程与时间线尚不清晰,但均在正常的仲裁程序中。

与诉讼这一公开形式不同的是,根据仲裁法规定,非当事人协议公开,仲裁不公开进行审理。不公开审理的案件,任何人均不应透露案件实体和程序进行的情况,案外人未经仲裁庭允许不能旁听。“很有可能在仲裁程序中,池子碍于规定不能对相关信息进行公开,因此通过这种方式迂回获得关注、进行炒作。”

事情的真相究竟是什么我们尚且不得而知,被卷入纠纷中的中信银行如何拿出证据作出有力回应成为关键。柒财经就此联系中信银行方面,未能获得回复。同时,中信银行尚未进行公开说明,事情未有进一步发展。

柒财经旗下柒闻网了解到,池子与笑果文化的纠纷由来已久,此前便曾在微博上表示与公司不和。据池子描述,自去年开始,其发现笑果文化违约拖欠了很多应付的演艺报酬,且未按合同提供账单明细。

在池子提出异议后,笑果基本上停止了其一切工作,多次提出和平解约无果。随后,双方分别提出仲裁,池子被索赔3千万。“我怀疑他们找的不是律师,是搞P2P的,原来我才是效果文化2020年最大的项目。”

不过,经济合约纠纷在娱乐圈并不少见,引发更大争议的是正是那份银行个人账户交易明细。依照法律,个人账户交易明细属于公民重要的个人隐私,未经当事人授权第三方无法查询。

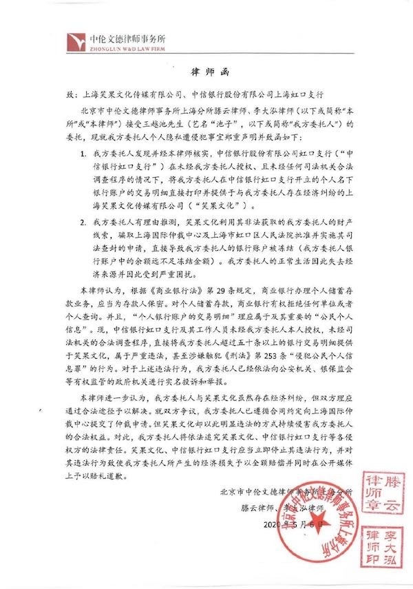
池子表示,笑果文化寄给他的案件材料中含有其在中信银行的个人账户交易明细。经核实,中信银行虹口支行在未经授权、未经任何司法机关合法调查程序的情况下,将其个人名下银行账户交易明细直接打印并提供给经济纠纷的另一方,即笑果文化。

对此,中信银行方面回应池子称,“这是配合大客户的要求”。池子称,“难道笑果文化可以随时调取公司上百名员工的个人隐私吗。难道中信银行就可以这么随便地给出成千上万的用户的个人隐私吗。”

池子在微博中指出,在没有个人身份证、银行卡以及司法机关的调查令的情况下,笑果文化竟然能从中信银行拿到其近两年的流水还打印出来。“你为什么不干脆把余额全取出来拿走呢?”

目前,针对信息泄露一事,池子本人已通过律师事务所向笑果文化和中信银行上海虹口支行发送了律师函。同时,池子已向银保监会等政府监管机关进行了投诉。