技校开学时间 最新通知
2020-05-05 13:46:39

黄石市普通高中、中职学校

技工学校、义务教育阶段学校

幼儿园及民办教育机构

……

符合哪些条件才能开学?

今天

黄石发布重要通知

根据通知

各级各类学校

必须经评估验收后方可开学

凡评估未通过的学校严禁擅自开学

评估验收对象

全市普通高中中职学校技工学校义务教育阶段学校幼儿园以及民办教育机构(以下简称各级各类学校),均纳入属 地评估验收范围。

评估验收标准

1.国务院联防联控机制发布的托幼机构、中小学校《新冠肺 炎防控技术方案》。

2.教育部印发的幼儿园、中小学《新冠肺炎防控指南》。

3.省教育厅、省卫生健康委印发的《湖北省学校新冠肺炎疫情防控技术指导方案》。

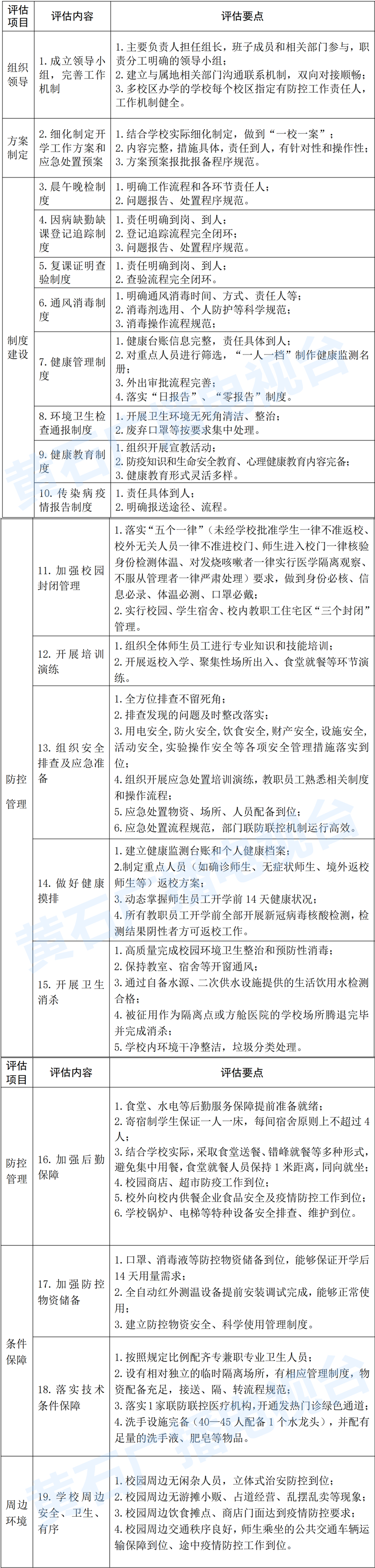
具体操作按照《黄石市2020年春季学期学校开学评估验收基本条件》(见附件)执行。

评估验收程序

(一)制定方案。市疫情防控指挥部制定全市学校开学评估 验收工作规范,明确工作要求。各县(市、区)疫情防控指挥部 根据工作规范制定本地区开学评估验收实施方案,报市疫情防控 指挥部备案。

(二)学校自评。各级各类学校严格对照开学评估验收标准 落实各项准备工作。市教育局直属学校、鄂东职教集团所属中职 学校、城区其他中职学校、城区技工学校、城区民办高中学校在 开学前 2 周内向市疫情防控指挥部学校开学工作组办公室提交 自查报告,并提请确定验收时间,由市疫情防控指挥部学校开学 工作组直接市级验收;其他学校在开学前 2 周内向属地县(市、 区)疫情防控指挥部提交自查报告,并提请当地指挥部确定验收 时间。

(三)县级评估。由各县(市、区)疫情防控指挥部统筹安 排,教育部门牵头,组织政法、公安、卫健、城管、交运、应急、 市场监管等部门,对提交申请验收的学校逐校开展评估验收,根 据学校实际工作情况给出评估意见。

(四)市级抽查。市疫情防控指挥部学校开学工作组对提交 申请验收的市级验收学校逐校开展评估验收,根据学校实际工作 情况给出评估意见。市疫情防控指挥部学校开学工作组将在县 (市、区)指挥部评估基础上进行抽查,总体抽查比例不低于 20%。

评估验收时间

(一)高三(含中职学校和技工学校毕业年级)复学验收时间:

1、县级评估验收:2020年4月28日前验收完毕;

2、市级评估验收:2020年4月30日前验收完毕。

(二)其他年级:根据复学时间另行安排。

黄石市2020年春季学期

学校开学评估验收基本条件

具体如下表

(请上下滑动下方图片查看)

根据4月20日

湖北省发布的高三复学时间通知

黄石市普通高中毕业年级

(含中职学校和技工学校的毕业年级)

学生将于5月6日统一开学