2.如果您觉得本文不错,欢迎分享到您的朋友圈。
一、法律依据
1.
《中华人民共和国社会保险法》(2018年修正)
2.
《中华人民共和国劳动法》(2018年修正)
3.
《中华人民共和国劳动合同法》(2012年修正)
4.
《失业保险条例》(国务院令1998年第258号)
5.
人力资源和社会保障部《实施〈中华人民共和国社会保险法〉若干规定》(人力资源和社会保障部令2011年第13号)
6.
《湖南省实施办法》(湖南省人民政府令第144号,2001年5月1日起施行)
7.湖
南省人力资源和社会保障厅《关于印发(试行)的通知》(湘人社发z2016{48号)
8
.
人力资源和社会保障部《失业保险金申领发放办法》(2018年修订)
9.
湖南省劳动和社会保障厅《关于印发的通知》(湘劳社发z2002{141号)
1
0.
人力资源社会保障部办公厅《关于进一步推进失业保险金“畅通领、安全办”的通知》(人社厅发〔2020〕24号)
11.
湖南省人力资源和社会保障厅《关于印发的通知》(湘人社发〔2019〕35号)
二、适用前提
2.1
依据《失业保险条例》第十四条的规定,依法领取失业保险金的,可同时享受其他失业保险待遇。为此,失业人员享受失业保险待遇的条件,满足领取失业保险金的条件即可。
2.2
领取失业保险金的3个条件
(1)失业前用人单位和失业人员本人已经缴纳失业保险费满一年的;
(2)非因本人意愿中断就业的;
(3)已经进行失业登记,并有求职要求的。
其中,失业人员失业后,应当持用人单位出具的终止或者解除劳动关系证明,30日内到指定的失业保险经办机构办理失业保险登记。
2.3
“非因本人意愿中断就业”的认定标准
就“非因本人意愿中断就业”的认定,人力资源和社会保障部(以下简称“人社部”)、湖南省均有自己的标准,具体如下:
注:湖南省、人社部“非因本人意愿中断就业”的认定标准
从上图来看,湖南省标准和人社部《失业保险金申领发放办法》的标准是相同的,而人社部《实施〈中华人民共和国社会保险法〉若干规定》结合《中华人民共和国劳动合同法》的规定,对“非因本人意愿中断就业”进行了细化。本人认为,人社部《实施〈中华人民共和国社会保险法〉若干规定》的标准更为合理、可取。
三、失业保险待遇项目及标准
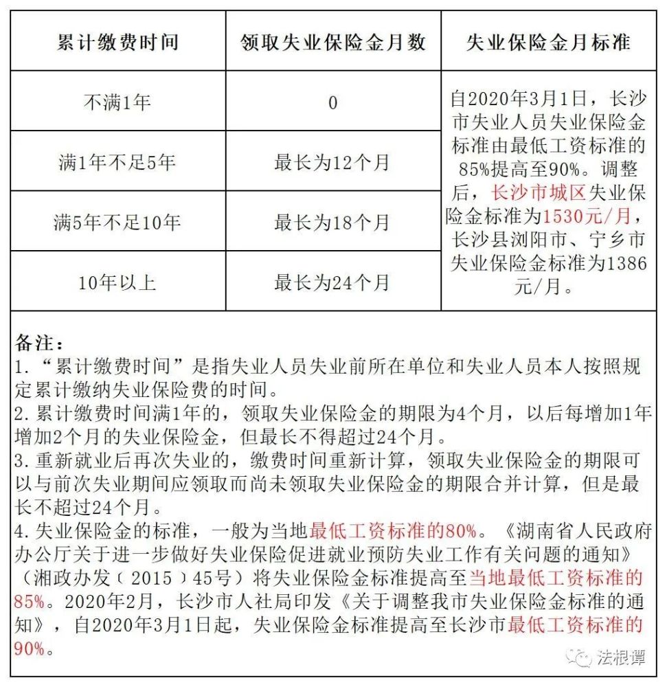
1.失业保险金
1.1具体待遇:
领取失业保险金的月数×失业保险金月标准
注:失业保险金标准
1.2注意事项:
失业保险金一般按月定期发放。失业保险经办机构按月开具领取失业保险金的单证,由失业人员凭单证到指定银行领取。
2.门诊医疗费
2.1具体待遇:
个人月失业保险金×5%
2.2注意事项:
门诊医疗费一般按月定期发放。失业保险经办机构按月开具领取门诊医疗费的单证,由失业人员凭单证到指定银行领取。
3.(住院)医疗补助金
3.1适用条件:
失业人员患病在失业保险经办机构指定医院住院治疗
3.2具体待遇:
住院医疗补助金的数额累计最高不超过本人月失业保险金标准的24倍。
3.3注意事项:
凭失业人员登记证件和其他相关证明、票据,到失业保险经办机构办理手续申报,申报成功后领取。
4.职业培训费用报销
4.1适用条件:
(1)参加劳保部门所属的就业训练机构组织或者认可的职业培训;(2)经失业保险经办机构同意后参加其他形式的职业培训
4.2具体待遇:
针对(1),经失业保险经办机构审核,可全免报名考务费、学杂费(包括培训费、书籍资料费、材料费和住宿费、证书费和技能鉴定费)1次。针对(2),凭有效的培训合格证书和有效票据到失业保险经办机构只报销培训费用1次,报销数额最高不得超过本人月失业保险金标准的2倍。
5.免职业介绍费
5.1适用条件:
通过劳保部门所属或者认可的职业介绍机构介绍职业
5.2具体待遇:
全免职业介绍费2次
四、领取对象
失业人员本人。属于“六、特殊事项”的除外。
五、申领期限
人力资源和社会保障部《失业保险金申领发放办法》(2018年修订)规定的申领期限为:终止或解除劳动合同之日起60日内。
但是,2020年3月5日人力资源社会保障部办公厅《关于进一步推进失业保险金“畅通领、安全办”的通知》(人社厅发〔2020〕24号)规定,“不得以超过60日申领期限为由拒发失业保险金”。也就是说,失业保险金60日的申领期限实际上是
取消
了。
六、支付主体
1.
正常缴纳失业保险费的情况下,由失业保险基金支付前述失业保险待遇。
2.
依据《湖南省实施办法》、《湖南省劳动人事争议仲裁办案若干标准(试行)》的规定,因用人单位未为劳动者缴纳失业保险费或对劳动者不能依法享受失业保险待遇有过错(如不为劳动者开具解除劳动关系的证明)的,失业保险待遇损失由用人单位承担。
七、特殊事项
1.
领取失业保险金期间失业人员死亡
2.
农民合同制工人
待遇名称:
一次性生活补助金
适用条件:
已足额缴纳失业保险费的用人单位招用的农民合同制工作连续工作满1年以上,劳动合同期满未续订或者提前解除劳动合同。
具体标准:连续工作(农民合同制工人的工作时长)每年1年,按1个月失业保险金的标准支付,最多不超过6个月失业保险金。
