李国庆抢公章视频新闻 图解
2020-04-29 09:40:52
确定不再关注此人吗
原标题:图解 | 李国庆拿走公章马上做了两件事,当当网相关负责人:闹剧
文 | 张媛 何苗 孟令稀
因李国庆“拿章风波”,当当网陷入史无前例的“闹剧”。
4月27日,当当网发布声明称,李国庆伙同5人抢走几十枚公章、财务章,公司已报警。李国庆随即在微博上回应称,没有任何撕扯,何来抢?
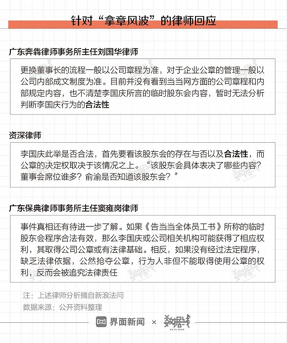
“拿章”风波的背后,实为当当网实际控制权的争夺。
谁的“当当”?
天眼查数据显示,俞渝持有当当网母公司北京当当科文电子商务有限公司64.2%的股份,为疑似实际控制人。与此同时,李国庆持股27.51%。
但当当到底归谁,最大的变数是李国庆和俞渝的婚姻情况。
在4月26日当当网媒体电话会议中,当当网副总裁阚敏透露,其实(我们)在年初有过(离婚)和解的谈判,但是到了2月份,李国庆单方面终止了这个和解。李国庆终止了和解的沟通之后,双方都要等诉讼结果。
李国庆干了两件事
“拿章”后,李国庆干了两件事:一是发布《人事调整公告》,二是发文提请期权激励。
4月28日,李国庆使用微博帐号“李国庆早晚读书”发布《当当网人事调整公告》,涉知识付费、投资、融资、IP、行政等多项业务板块副总裁岗位,并对现管理人员分工进行调整。
4月29日,李国庆再次发文称,当当网急需招募几位85后,90后副总裁。为此提请股东增发20%期权激励给现有和骨干(不限于副总级别)。
当当相关负责人:闹剧
针对李国庆发布的当当人事调整公告,当当网相关负责人表示李国庆抢走公章后,这些公章已挂失,“李国庆在使用挂失的公章演闹剧。”
部分律师表示,暂时无法分析判断李国庆行为的合法性,事件真相还有待进一步了解。
