加强非医用口罩出口质量监管 口罩出口或进入暗黑期,三部联合
2020-04-26 14:30:04

据Mike外贸说获悉,4月25日,商务部会同海关总署和国家市场监督管理总局,三部门联合发布《2020年第12号公告》, 紧急宣布进一步加强防疫物资出口质量监管,加强非医用口罩出口质量监管,

自4月26日起,出口的非医用口罩应当符合中国质量标准或国外质量标准。

史上最严!今日起,口罩出口或进入暗黑期,三部联合严打(含非医用);附中欧防护产品标准指南

史上最严!今日起,口罩出口或进入暗黑期,三部联合严打(含非医用);附中欧防护产品标准指南

史上最严!今日起,口罩出口或进入暗黑期,三部联合严打(含非医用);附中欧防护产品标准指南

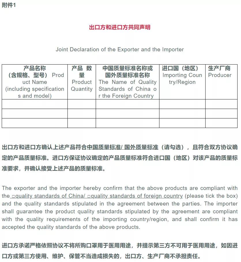
出口方和进口方共同声明(中英文)

史上最严!今日起,口罩出口或进入暗黑期,三部联合严打(含非医用);附中欧防护产品标准指南

史上最严!今日起,口罩出口或进入暗黑期,三部联合严打(含非医用);附中欧防护产品标准指南

下载链接:

http://images.mofcom.gov.cn/wms/202004/20200425195459590.doc

出口医疗物资声明(中英文)

http://images.mofcom.gov.cn/wms/202004/20200425195459590.doc

下载链接:

http://images.mofcom.gov.cn/wms/202004/20200425195514681.docx

据Mike外贸说获悉,中国医药保健品进出口商会网站(http://www.cccmhpie.org.cn)于4月25日及时响应商务部12号公告,发布了针对该公告的通告;

史上最严!今日起,口罩出口或进入暗黑期,三部联合严打(含非医用);附中欧防护产品标准指南

1、取得国外标准认证或注册的医疗物资生产企业清单:

史上最严!今日起,口罩出口或进入暗黑期,三部联合严打(含非医用);附中欧防护产品标准指南

史上最严!今日起,口罩出口或进入暗黑期,三部联合严打(含非医用);附中欧防护产品标准指南

史上最严!今日起,口罩出口或进入暗黑期,三部联合严打(含非医用);附中欧防护产品标准指南

史上最严!今日起,口罩出口或进入暗黑期,三部联合严打(含非医用);附中欧防护产品标准指南

史上最严!今日起,口罩出口或进入暗黑期,三部联合严打(含非医用);附中欧防护产品标准指南

史上最严!今日起,口罩出口或进入暗黑期,三部联合严打(含非医用);附中欧防护产品标准指南

史上最严!今日起,口罩出口或进入暗黑期,三部联合严打(含非医用);附中欧防护产品标准指南

史上最严!今日起,口罩出口或进入暗黑期,三部联合严打(含非医用);附中欧防护产品标准指南

史上最严!今日起,口罩出口或进入暗黑期,三部联合严打(含非医用);附中欧防护产品标准指南

2、取得国外标准认证或注册的非医用口罩生产企业清单:

史上最严!今日起,口罩出口或进入暗黑期,三部联合严打(含非医用);附中欧防护产品标准指南

史上最严!今日起,口罩出口或进入暗黑期,三部联合严打(含非医用);附中欧防护产品标准指南

史上最严!今日起,口罩出口或进入暗黑期,三部联合严打(含非医用);附中欧防护产品标准指南

史上最严!今日起,口罩出口或进入暗黑期,三部联合严打(含非医用);附中欧防护产品标准指南

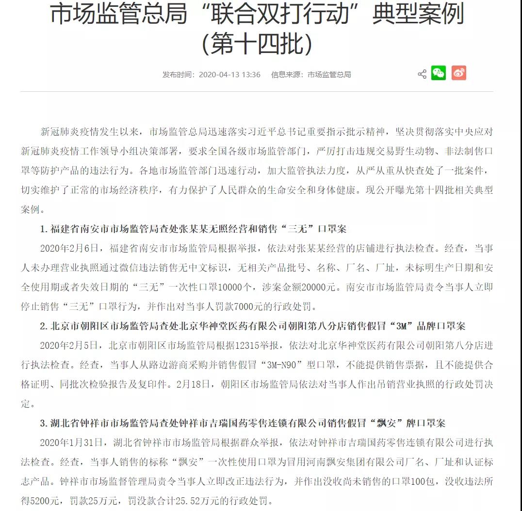
据Mike外贸说获悉,市场监管总局官网有一个曝光板块,一直在更新严打以来的典型案例,强烈建议大家关注;

史上最严!今日起,口罩出口或进入暗黑期,三部联合严打(含非医用);附中欧防护产品标准指南

史上最严!今日起,口罩出口或进入暗黑期,三部联合严打(含非医用);附中欧防护产品标准指南

6、中欧防护产品标准指南

史上最严!今日起,口罩出口或进入暗黑期,三部联合严打(含非医用);附中欧防护产品标准指南

史上最严!今日起,口罩出口或进入暗黑期,三部联合严打(含非医用);附中欧防护产品标准指南

史上最严!今日起,口罩出口或进入暗黑期,三部联合严打(含非医用);附中欧防护产品标准指南

史上最严!今日起,口罩出口或进入暗黑期,三部联合严打(含非医用);附中欧防护产品标准指南

(来源:Mike外贸说)

以上内容属作者个人观点,不代表雨果网立场!本文经原作者授权转载,转载需经原作者授权同意。