全文1667字,阅读时间预计3分钟。
近日,多家媒体公布了足协就中超俱乐部 U23 梯队参加 2020 赛季中乙联赛的征求意见稿。在意见稿中,2020 年的中超预备队联赛将被取消,中超各队必须组建 U23 梯队,来参加 2020 赛季的中乙联赛,中超 U23 队没有升级资格,但有可能从中乙降级。
为公平起见,这份文件对中乙球队和新介入的中超 U23队切身利益最相关的升降级名额分配,有着相当明确的规定:即中超 U23 队,没有升级资格,即便名次靠前,也只能和其他名次靠前的 U23 队,进行名次赛,对好名次的奖励是奖金,至于成绩差需要降级的球队则将被降入与中冠联赛平级的 U23 联赛。为了达到锻炼各中超球队年轻队员,以及保证中乙联赛竞争性的目的,足协只允许每支中超 U23 队每场比赛使用一名 U23 以上队员。
另外,之前有人质疑没有实际生存压力的中超 U23 梯队,虽然无法升级,但会参与到中乙球队升级的战斗中,这些球队是否会存在打假球的情况让人担心。对此,足协也做出相关规定:一旦被足协认定存在假球、默契球的情况,就会被取消比赛资格,并将受到追加处罚。
取消比赛资格大不了是余下的赛季没球踢,但追加处罚可以很宽泛,宽泛到能出现终身禁赛或是终身禁足这样的重罚,这年月,恐怕没人敢拿自己的前途去赌。
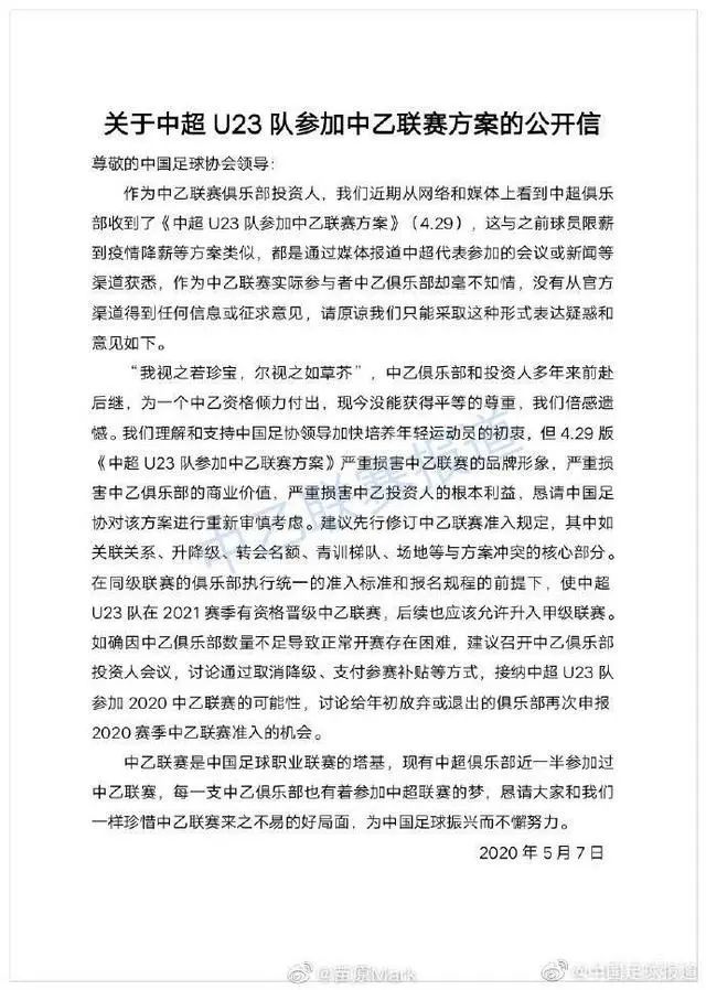
在外人看来,中国足协已经为中乙球队考虑了很多,但此意见稿一出现,就引发了这些在底层联赛打拼多年球队的不满。他们的第一反应是足协对他们不够尊重,自始至终没有跟作为中乙联赛真正主人的这些球队进行有效的沟通。就在足协主席陈戌源接受央视专访的前一天,多家中乙俱乐部投资人联合起草了《关于中超 U23 球队参加中乙联赛方案的公开信》,他们希望足协多听取中乙俱乐部的意见再做决定。
仔细阅读这份《公开信》,不难读出,起草者所要表达的主题只有一个,即想让中超 U23 队踢中乙没那么容易!要么是用准入规则去卡中超 U23 队,要么是给予现有中乙俱乐部取消升降级、支付参赛补贴等政策或经济优惠,来换这些俱乐部点头同意中超 U23 队参加中乙联赛。
另据知情人透露,早在 4 月上旬得到中超 U23 队打中乙的消息后,中乙投资人就向足协反馈了反对意见,但迟迟没有得到回复,可见,足协压根就不想搭理部分有异议的中乙俱乐部。
在这些持异议者中,已经在 2 月份宣布退出的保定容大俱乐部肯定算一个,其投资人孟永强公开质疑足协做法,是否公平公正合理,更把持异议中乙俱乐部的诉求讲得比较清楚。
绕来绕去,其实还是一个钱字,想让中乙俱乐部接纳中超 U23 队打中乙,那足协得掏钱为中超 U23 队 “买” 资格。然而,这样的想法有些超前,如果存在中乙联盟,联赛由投资人说了算,这条路或许可行,但眼下一切都是中国足协说了算,足协的目标就是确保中乙联赛能以现有规模顺利完成,这也是中国足协懒得理这些持异见中乙俱乐部的原因。
不过,对于中乙俱乐部来说,钱确实也是一个问题,据知情人透露,2017 赛季中乙各队可以分不到 10 万元版权费,2018 和 2019 赛季没获得任何版权费以及其他分红和奖金。这种情况下,中超 U23 队踢得好有奖金拿,你说是不是让人眼热?
再者,中乙球队对于 U23 参赛队球员注册和比赛细则也存有不满。虽然规则限定各中超 U23 队每场比赛只能使用一名中超一线队超龄球员,但按照这个规则,国门颜骏凌也有资格参赛,这在中乙土著看来恐怕就是规则漏洞了。
再往深处说,中乙投资人反感的其实不是中超 U23 队踢中乙,甚至不是足协硬把这些球队塞进中乙联赛,而是足协为什么死抱着中乙现有规模不放。既然只有 20 支联赛能踢,那就踢 20 支球队的中乙联赛,让这 20 支球队踢好,不要再有球队活不下去,现在留下来的,都是真心在搞足球的,也是值得足协帮扶和鼓励的。然而,这样的想法与足协 “中乙联赛不能缩编” 的基本方向背道而驰,也是弃联赛的严肃性与品牌形象于不顾。
还是那句话,中乙投资人的不满意并不是针对中超 U23 队,而是源于没有受到足协重视以及无利可图。站在足协的角度,应该和中乙老板们进行一下沟通,更重要的是,给中乙联赛找一个好的冠名赞助商,让老板们看到实惠。
