最新地级市20强 中国地级市20强
2020-05-11 16:37:38
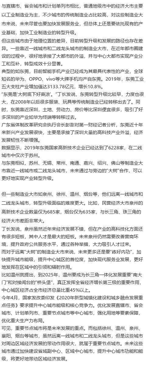
在经济转型升级新阶段,中心城市对区域经济发展的作用日益凸显。
中心城市包括了直辖市、省会城市、计划单列市以及一些经济大市。目前,前三类城市共有36个,但除此之外,一些普通地级市也可谓实力强劲。
记者梳理了2019年普通地级市GDP20强,其中排名前19位的城市均超过了5000亿元大关,更有3个城市进入到GDP万亿俱乐部行列,分别是苏州、无锡和佛山。
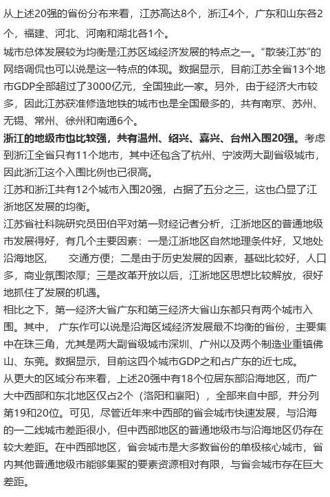
此外,分省份来看,上述20强中,江苏占8个,浙江占4个,可以说江浙地区是普通地级市最强的区域,两省份总和达六成。
3城超万亿3城准万亿
2019年普通地级市GDP20强名单分别是:苏州、无锡、佛山、泉州、东莞、南通、烟台、常州、徐州、唐山、温州、扬州、绍兴、盐城、潍坊、嘉兴、台州、泰州、洛阳和襄阳。
最强的苏州2019年GDP已达19235.8亿元,将近两万亿元,比第二名的无锡多出了7000多亿元,处于遥遥领先的位置。
普通地级市GDP20强
数据来源:各地统计公报、公开资料
TOP10地级市主要经济指标
数据来源:各地统计公报、公开资料
江浙地级市实力均衡
未来发展路径各不同
来源:第一财经、温州商报
编辑:大眼袋子
责编:谷璋彤
主编:钱中彪
审核:陈泰涨
监制:陈亦全 陈希瑜
总监制:陈振仕
