加盐 | 文
微笑风评被害
前WE职业选手微笑估计想不到,自己的成名ID(你微笑时好美丶),会被一部电竞电视剧拿来当名字用。
尤其这部剧还被网友视为“抄袭融梗”的烂剧。
前天,@腾讯电竞发了条微博,一句“谁来解释解释这是?”加上“你微笑时很美”的超话,不了解状况的人,还以为微笑出啥瓜了。
真相则是,一部叫《你微笑时很美》的电竞剧被锤有过度借鉴、融梗的操作。有人在评论区告诉腾讯电竞,“你被偷家了,还不管管?”
另外一边,在《你微笑时很美》官博的评论区,有人写下了这样一段评论:
这部电视剧“名字是偷的,里面的竞技和人生也是偷的,它是一部LOL编年史,是一个带孝女为母挣棺材钱的心血。”
大家还给它起了个外号――《你抄袭时好美》。
这部电视剧前几天才杀青,算正式进入了宣传期。刚开始,微博下方的评论还满是各路明星粉丝号深情表达着爱,场面一片和谐。
直到越来越多关注LOL的人汇集于此,其中许多不“和谐”之处终于被揭开。
《你微笑时很美》是一部以LOL为题材的电竞剧,讲述了女主角童谣和职业选手陆思诚的爱情故事,童谣在剧中也是一位女电竞选手。
说白了,这是一部披着电竞皮的言情剧,它的原作性质决定如此。
原作小说连载于以言情、耽美著称的小说网站晋江文学城,17年已经完结。早些年就有不少读过的网友发现,作者在小说里各种融梗,许多剧情直接“照搬”现实。
至于更重一级的抄袭罪名,多是网友出于原作者明明大量借鉴职业选手和战队经历原型,却公开称这些都是自己原创的愤怒。
图源@跟娄少年说晚安
有时候还反复横跳,先说没有原型,后来又直接回复读者某人物的原型是韦神。
而作者之前有写耽美被踢出圈子、文章“过度借鉴”的前科也是人们不爽的一部分原因。
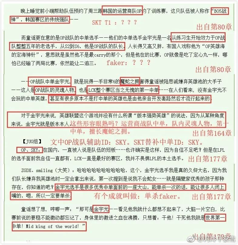
在《你微笑时很美》这部小说里,豪门SKT被作者改成了OP战队,大魔王Faker的人设也被拆分,并进行了一定程度的改动。
较为正常的部分有:“效力多年的老选手、英雄海、又高又胖(Faker:?)、打败他就可以成为世界第一中单。”
图源@月冷千裳雪
但不止这些,“中单毒瘤”、“毁人不倦”等负面字眼被用来形容另一名中单选手“阿太”,加上擅长诡术妖姬、中单魔王这些熟悉的标签,令人忍不住联想,这是把Faker变成了反派?
连Faker的真名也被微创新,化身额外的角色“李君赫”登场。
图源@月冷千裳雪
此外文中还有大量令人哭笑不得的融梗桥段。
老牌整活强队G2变成了G4,对此网友戏称“你为何不干脆再翻个倍,叫G8得了”。
图源@月冷千裳雪
OMG曾经的上单Gogoing从现在进行时变成过去时Gogone,还成了G4的选手。
抗压吧、背锅吧的“电竞厕所”外号都被提及。
图源@月冷千裳雪
我们曾介绍过的老朋友电棍也被内涵。
图源@九亿少女痴人说梦
早在两年前,便有一些网友整理出了大量作品里的融梗操作,如果你感兴趣可以根据我列出图片下方的图源博主搜搜看。
或许是以前写耽美肉文写习惯了,据网友介绍,小说里还包含搞颜色桥段,“比赛前在基地和女友来上一炮。”
这点是不是真的,我还未去考证。但当在晋江文学城的作品页面看到《你微笑时很美》曾因“章节色情尺度超标”被系统封锁时,我倾向于信了。
看到这里,我想你对《你微笑时很美》应该有个大概印象了。
这么多融梗桥段的存在,让这部作品比起被称为一本热血励志的电竞正能量小说,更像是个对LOL电竞有一定了解的作者,玩梗自嗨的产物,谈恋爱要素只是添头的那种。
小说内容提要
“上梁不正下梁歪”,所以有作者参与编剧的电视剧自然也被LOL粉丝声讨,“胡乱融梗、不尊重职业选手和电竞,就这还能拍成电视剧”成了它的原罪。
图源@九亿少女痴人说梦
诚然,LOL的圈子向来不缺黑料。不过这样一部小说竟被拍成电视剧,还请来一群流量小鲜肉来演,人们不怒反而奇怪了。
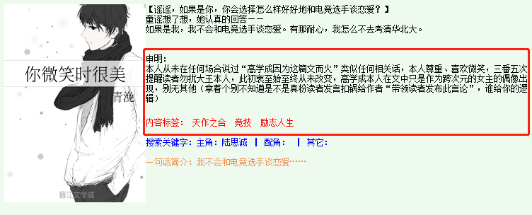
而且之前书粉和LOL粉的对撕也从侧面激化了矛盾。LOL玩家挂出对方的言论,有书粉表示“就因为文中提到女主叫Smilin(微笑的英文),就因为提了高学成,WE的低龄粉丝就到作者微博下乱Diss”
“看文之前我还真不知道高学成是谁,应该感谢作者艹热了高学成这个id,艹热了WE”。
这种言论LOL玩家看到什么心情我们或许看不到,我只看到,作者早早在小说页面声明,自己并未说过类似的话。
晋江文学城的作者声明
这或许就是“粉丝才是真想爱豆死”的又一力证吧。
尽管电视剧还未正式播出,但事态发酵后,还有网友爆出剧中女角色随意的坐在放置奖杯的台子上,指责剧组和演员根本无所谓电竞的荣誉感,纯粹在蹭LOL电竞的热度。
腾讯电竞、腾竞的市场负责人和一众LOL解说、主持人在得知前因后果后,纷纷出来表态。“可以不爱,但请尊重”。
腾竞体育的市场负责人提到“没有授权,没有合作”
腾讯电竞尤其委婉,那条“怎么回事”的微博之后,连发了几个带“真实的电竞”标签的博文,提到了微笑、Faker的努力和自律,提到了被大家热爱的电竞背后应是汗水和梦想。
而被偷ID的微笑本人,则用自己的微博账号给《你微笑时很美》点了个实为愤怒的“赞”。
明眼人都能看出来,这是官方和LOL电竞人对《你微笑时很美》的反击。
适度借鉴有趣,但过度就会成为恶意的融梗,显然原作者不明白这个道理。
图源@cheey
近几年电竞越来越受到大众关注,影视剧也拍了不少。不说拍多好,起码蹭热度的姿态要端正,之前的作品,诸如《全职高手》、《陪你到世界之巅》至少没走到《你微笑时很美》这一步。
剧本靠融梗,演员靠鲜肉流量明星,把电竞粉反感的两样东西占全了。
但大家指望这部电视剧彻底凉凉估计是不可能了。相反,许多观众还会看的津津有味,毕竟言情剧一直不缺受众,对电竞的认知停留在“只知道有这个东西”的人比你想象多得多。
不过话说回来,不看的人第一眼就知道没内味。毕竟电子竞技的魅力,始终和谈恋爱就不是一路的,对吧?
-END-
