综艺节目《吐槽大会》人气脱口秀演员——王越池(艺名“池子”)久未露面,然而一露面就带来重大猛料。
5月6日下午,池子微博爆料称,中信银行未经其本人授权,以“配合大客户的要求”的理由,将其近两年的个人账户交易明细打印出来,并交给与其存在经济纠纷的上海笑果文化传媒公司(下称笑果文化)。
笑果文化当天晚间发布声明称:“我司委托专业律师代理处置我司与池子之间的经纪纠纷,其根据相关流程采取了财产保全、提起仲裁、证据收集等法律行动。”
笑果文化强调,上述法律行动“均在法律及合同的框架之下进行”。
记者就此致电中信银行进行采访。截至发稿,中信银行未就“未经客户本人允许,将客户个人信息打印并交给第三方”予以回应。
大客户非法获取个人财产线索

2017年,笑果文化打造的脱口秀综艺节目《吐槽大会》火爆网络,以李诞、池子为代表的一批脱口秀演员开始凭借该节目走红。
然而大家发现,从2019年开始,池子就不再出现在《吐槽大会》的舞台上。2020年初,池子晒出一张自己被移出工作群的截图,示意已经离开了笑果文化。
今天,池子在微博中揭露了其离开的内幕:与原雇主笑果文化目前存在合约纠纷,笑果文化提出仲裁并让其赔偿3000多万元,且目前其银行账户已被冻结。

“没错,3000多万,我怀疑他们找的不是律师, 是搞p2p的,原来我才是笑果文化2020年最大的项目,一直以为自己是厨子,后来发现自己是道菜。”
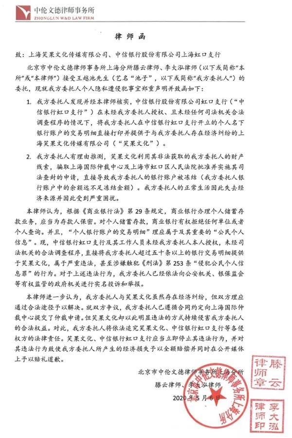
池子称,在笑果文化邮寄来的材料中发现了其在中信银行的个人账户交易明细。由于个人银行账户交易明细是重要的个人隐私,王越池以侵犯公民个人信息为由向公安局报案,并同时向银保监会等政府监管机关投诉。

池子委托律师发布律师函表示,有理由推测笑果文化利用其非法获取的王越池财产线索,骗取上海国际仲裁中心及上海市虹口区人民法院批准并实施其司法查封的申请,直接导致王越池的银行账户被冻结,其正常生活因此失去经济来源受到严重困扰。
针对上述情况,笑果文化于当天晚间发布声明称,“我司委托专业律师代理处置我司与池子之间的经纪纠纷,其根据相关流程采取了财产保全、提起仲裁、证据收集等法律行动”并表示“均在法律及合同的框架之下进行”。

商业银行有为存款人保密的义务
对于池子的爆料,京师(重庆)律师事务所高级合伙人盛宏文告诉记者,根据法律规定,商业银行有为存款人保密的义务。但法律又规定,司法机关根据办案的需要,履行法定的程序,可以依法查询案件当事人的银行信息。从池子微博举报和律师函来看,中信银行可能未履行法定程序,擅自为“大客户”违规提供其客户的银行流水。这既侵犯了客户的隐私权,也违反了商业银行法的相关规定。但本案也不排除对方是通过向法院申请调令依法查询。

我国商业银行法中,对存款人的信息保护有明文规定
“但律师函要求中信银行赔偿资产被扣押的损失、甚至认为中信银行涉嫌犯罪是值得商榷的。”盛宏文表示,法院对王越池的资产采取相应的保全措施,只是临时冻结相对方的资产,法院据当事人的申请也可以依据冻结相对方的财产,并不能因为当事人违规查询到相对方的信息而认定冻结行为非法,甚至要求中信银行赔偿因冻结行为造成的损失。
“个人银行卡的明细属于公民个人信息,银行并没有权利提供给所谓的大客户。如果本次事件中确实是中信银行提供给了笑果公司,则属于侵犯公民个人信息,涉嫌违法甚至犯罪。”上海新古律师事务所主任王怀涛告诉记者,根据我国刑法规定,向特定人提供公民个人信息,以及通过信息网络或者其他途径发布公民个人信息的,应当认定为刑法第二百五十三条之一规定的“提供公民个人信息”。
在2017年之前,并没有规定提供公民个人信息的入罪标准,理论上讲非法提供一条公民信息的也构成犯罪。但在2017年6月1日后最高院、最高检发布的《关于办理侵犯公民个人信息刑事案件适用法律若干问题的解释》规定,非法获取、出售或者提供行踪轨迹信息、通信内容、征信信息、财产信息五十条以上的才构成犯罪。
(文章来源:上海证券报)
(责任编辑:DF142)
