对于武汉病毒所在声明中呼吁国外相关企业有意向为我国疫情防控做出贡献,上海社会科学院法学所研究员刘长秋认为,按照此前经验,国外企业能做到的最大程度的帮助可能就是“少收一点专利费”。
值得一提的是,2月2日,中日友好医院发布消息称,在武汉牵头开展瑞得西韦(Remdesivir)治疗2019-nCoV新型冠状病毒临床研究。同一天,国家药品监督管理局药品审批中心受理并承办了瑞得西韦临床试验申请。这就意味着,1月21日申报专利时,还并未开展瑞得西韦的临床试验,所以并不符合《药品管理法》有关“同情用药”的相关规定。
武汉病毒所王曼丽研究员、军事医学研究院国家应急防控药物工程技术研究中心曹瑞源副研究员、武汉病毒所张磊砢副研究员、杨兴娄副研究员为该论文共同第一作者,武汉病毒所肖庚富研究员、军事医学研究院国家应急防控药物工程技术研究中心钟武研究员和武汉病毒所胡志红研究员为共同通讯作者,刘佳、徐明月、石正丽等为共同作者。参加该项目研究的还有武汉病毒所的汪习、吴妍、尚卫娟、张环宇、李玉凤、胡恒睿、姜夏铭、孙源等。该工作得到国家病毒资源库和武汉国家生物安全实验室的大力支持,以及“重大新药创制”国家科技重大专项(2018ZX09711003)、国家自然科学基金创新群体项目(31621061)和湖北省2019新型肺炎应急科技攻关研究项目的资助。
此前,为应对新型冠状病毒感染的肺炎疫情,先声药业集团已向武汉市定点医院和相关医疗机构以及南京市,援赠总价值超过500万元药品和医疗物资以及现金100万元。其中,由海南先声药业有限公司生产的抗击疫情急需药物——再立克(阿比朵尔分散片)已于01月28日先行发运到湖北。
中科院武汉病毒所官网的消息中还提到“将通过PCT(专利合作协定)途径进入全球主要国家。”陈际红表示,这也就是说,通过PCT的方式,病毒所的专利申请可以面向全球主要国家,但是否获批仍然需要这些国家独立审核决定。“至于主要国家包括哪些,取决于病毒所自己的判断,哪些是重要市场,哪些就是重要国家。”
企业负责人向新华日报财经客户端介绍,春节期间,先声药业的员工放弃休息,加班生产再立克(阿比朵尔分散片),截至1月29日,共有220箱通过顺丰快递送到了武汉定点医院。同时向全国包括北京、上海、广东、浙江、山东等27个省、市、自治区发去再立克(阿比朵尔分散片)。
如果该专利被中国政府批准,那又意味着什么? 该高管解释说,如果该专利被批准,就意味着吉利德生产的瑞得西韦,至少在中国市场上不能使用于新型冠状病毒感染的肺炎的治疗,这时需要取得武汉病毒研究所的专利许可,这被称为适应症专利。但是该高管提醒说,“这个专利的批准不是一天两天的事情,审核部门也要考虑药物临床应用的表现,而且批准下来需要一段时间的。”
据中科院武汉病毒所官网4日消息,近日,中国科学院武汉病毒研究所/生物安全大科学研究中心与军事科学院军事医学研究院国家应急防控药物工程技术研究中心开展联合研究,于1月21日对药物瑞得西韦申报了中国发明专利(抗2019新型冠状病毒的用途)。此消息引发“是否侵犯药品生产厂家知识产权”的争论,5日,武汉大学医学部病毒研究所教授杨占秋在接受环球时报-环球网记者采访时表示,中科院武汉病毒所申报的是“用途”,而不是药物结构,意思是“发现了该药的一种新的用途”,所以申报专利是没有问题的。紫藤知识产权专利分析方向高级知识产权顾问赵佑斌认为,新专利要获得授权就必须证明抗新冠病毒新用途具有新颖性、创造性,同时要有足够的实验数据支持,因此还具有一定的难度。
环球时报-环球网记者了解到,2003年非典时期之后,中国的专利法中有了强制许可的规定,在国家出现紧急状态或者非常情况时,或者为了公共利益的目的,国务院专利行政部门可以给予实施发明专利或者实用新型专利的强制许可。对此,该高管说,“这处情况下,国外公司的专利会被强制开放,因为这时已经涉及到社会稳定的重大时期了。国家重大疫情之下,必须同意国内的公司去仿制,这是没有问题的。但是中国一次也没有使用过强制许可这一规定。所以,这时候,只要是对中国疫情有利的,有利于社会稳定,我们都可以考虑。基于此,武汉病毒研究所的做法是没有什么可值得批评的。”
长江日报-长江网记者4日从华中科技大学获悉,2月3日,华中科技大学同济医学院、华中科技大学同济医学院附属武汉儿童医院学者联合西安交通大学第一附属医院、中科院北京基因组研究所、华为云科研团队宣布,筛选出五种可能对2019新型冠状病毒(2019-nCoV)有效的抗病毒药物。
美国吉利德制药公司开发的药物,被我国机构申报专利,会不会疑似“侵权”?对此,杨占秋说,中科院武汉病毒所申报的是“用途”,而不是药物结构,意思是“发现了该药的一种新的用途”,所以申报专利是没有问题的 ,而且,申报专利后,知识产权局也会有相关审查,如果不符合规定还有可能被驳回,“如果药品开发公司在早前就已经注明了该药有抗新型冠状病毒作用,那么可能就授权不了专利。”北京市中伦律师事务所合伙人陈际红5日对环球时报-环球网记者表示,美国有药品本身专利,也就是化合物专利权,而我方申请的是适应症专利,专利法上是可以操作,没有问题的。
该研发团队整个假期都投入在紧锣密鼓的工作当中,其中30多人每天加班加点进行产品的研制。“之所以能在短期内迅速推出创新产品,得益于公司此前大量的研发积累。”邵阳表示,“愿意全力以赴,用自己的专业技术为打赢这场战役贡献力量!”
陈际红告诉环球时报-环球网记者,按照国际惯例,如果病毒所的专利申请在中国获批了,那么美方公司真正将药品用于新冠病毒临治疗的时候必须获得我方授权,没有我方授权的话就涉及侵权,双方互相制约。 “我国申请的是用途专利,就是别人专利的延伸,目的是强制交叉授权,避免专利持有者携专利要挟而产生肆意抬价等行为,这是国际上的常规做法。”
联合科研团队发现,Beclabuvir不仅可以和Mpro蛋白结合,还可能是2019新型冠状病毒RNA依赖的RNA聚合酶NSP12的一种潜在抑制剂;沙奎那韦(Saquinavir)不仅可以很好地同Mpro蛋白结合,还能够和2019新型冠状病毒的S蛋白相结合,可以同时在细胞内部和表面阻止病毒的扩增。
坐落于南京江北新区的世和基因生物技术有限公司,也在春节假期一直与时间赛跑。首席执行官邵阳表示,世和基因研发的新型冠状病毒检测试剂盒于1月27日推出,并正在申请进入国家药监局为此次疫情开辟的应急审批通道。
瑞得西韦(Remdesivir,GS-5734)是核苷类似物,目前在刚果(金)开展治疗埃博拉出血热的Ⅱ和Ⅲ期临床研究。磷酸氯喹(Chloroquine)于上个世纪40年代起用于治疗疟疾,后用于治疗类风湿性关节炎等。上述两种药物在细胞水平上有效抑制2019新型冠状病毒感染的初步结果此前已通过多种形式向国家和省市相关部门报告。为服务于疫情防控,合作双方单位联合声明:在上述具有抗2019新型冠状病毒作用的药物中,我们对于国内已经上市并能够完全实现自主供应的药物磷酸氯喹,不申请相关专利,以鼓励相关企业参与疫情防控的积极性;对在我国尚未上市,且具有知识产权壁垒的药物瑞得西韦,我们依据国际惯例,从保护国家利益的角度出发,在1月21日申报了中国发明专利(抗2019新型冠状病毒的用途),并将通过PCT(专利合作协定)途径进入全球主要国家。如果国外相关企业有意向为我国疫情防控做出贡献,我们双方一致同意在国家需要的情况下,暂不要求实施专利所主张的权利,希望和国外制药公司共同协作为疫情防控尽绵薄之力。
瑞得西韦由美国吉利德制药公司开发并在此前被用于治疗埃博拉病毒,这是一种广谱抗病毒药物。 武汉病毒所官网的消息表示,对在我国尚未上市且具有知识产权壁垒的药物瑞得西韦,依据国际惯例,从保护国家利益的角度出发,在1月21日申报了中国发明专利(抗2019新型冠状病毒的用途),并将通过PCT(专利合作协定)途径进入全球主要国家。
该高管认为,武汉病毒研究所的作法并不违规,美国吉利德在没有发现瑞得西韦可以用于治疗新冠病毒时,国内机构可以申请其在国内新的适应症专利。他指出,法律上还有一种做法叫“强制许可”,即使是国外公司拥有专利,特殊时期国家会强制其开放专利,何况去申请一种适应症专利。“有人说,人家辛辛苦苦研制出来的药物,你却把人家的专利给注册了。但,假设中国不发生疫情的话,吉利德公司也不知道药物可以用于新冠的治疗,既然中国有机构发现了,按法律就可以申请。”他表示,理解网友们的意见,但是在疫情比较严峻的情况下,武汉病毒研究所的做法最终是有利于老百姓的。
武汉病毒研究所2月4日在官网上发布公告:对在我国尚未上市,且具有知识产权壁垒的药物瑞得西韦(Remdesivir),我们依据国际惯例,从保护国家利益的角度出发,在1月21日申报了中国发明专利(抗2019新型冠状病毒的用途),并将通过PCT(专利合作协定)途径进入全球主要国家。如果国外相关企业有意向为我国疫情防控做出贡献,我们双方一致同意在国家需要的情况下,暂不要求实施专利所主张的权利。

药物对新型冠状病毒(2019-nCoV)体外抗病毒活性测试
而中科院武汉病毒所的专利申报是在1月21日,有人质疑为何没有在中国国内使用?杨占秋告诉记者,按照相关法律,一种新药要用到病人身上,首先要做细胞实验,也就是体外试验,然后才能做动物试验,最后才能用于临床试验。而不是一发现效果就用到病人身上去。
南京江北新区一直密切关注着检测试剂盒的研发进展情况。“世和推出的检测试剂盒跟现有的产品相比,能够检测新型冠状病毒全序列,精准度更高。更重要的是,病毒在演化的过程中有可能发生变异,而变异又可能和传播性及毒性等有关。实时监控检测病毒的突变信息,对应临床表型,可以为后续提供更好的应对手段。”邵阳介绍道。
据了解,目前,联合科研团队正在对上述五种抗病毒药物进行细胞学验证,并推动药物临床实验。本次联合科研团队发布的研究成果都将通过华为云面向生物医药研究机构开放,用于抗病毒药物研发。

据多家外媒报道,美国首例确诊新冠状病毒的患者1月26日在华盛顿州一家医院接受了瑞得西韦的注射,取得了明显效果。不过,根据1月31日瑞德西韦生产商吉利德发布的声明,将瑞德西韦紧急用于治疗埃博拉病毒感染者的临床数据也有限。同时,吉利德称,Remdesivir(瑞德西韦)尚未在任何国家获得批准上市,其安全性和有效性也未被证实。
据报道称,这是基于“同情用药原则”,按照美国食品药品监督管理局(FDA)的规定,同情用药(Compassionate Use)也被称为“扩大使用(Expanded Access)”“病人使用(Named-patient Use)”,指对于患有严重或危及生命疾病的患者,在不能通过现有药品或入选临床试验来得到有效治疗时,可以申请在临床试验之外使用未经上市许可的试验用药物。
“近日,中国科学院武汉病毒研究所/生物安全大科学研究中心与军事科学院军事医学研究院国家应急防控药物工程技术研究中心开展联合研究,在抑制2019新型冠状病毒(2019-nCoV)药物筛选方面取得重要进展。相关研究成果以“Remdesivir and chloroquine effectively inhibit the recently emerged novel coronavirus (2019-nCoV) in vitro”(《瑞得西韦和磷酸氯喹能在体外有效抑制新型冠状病毒(2019-nCoV)》)为题发表在中国自主知识产权的国际知名学术期刊Cell Research(《细胞研究》)上。
科技担当先锋,对症的抗疫药物、检测试剂来了!
“所以,武汉病毒所的新专利要获得授权就必须证明抗新冠病毒新用途具有新颖性、创造性,同时要有足够的实验数据支持。” 赵佑斌表示,不过,这件专利的申请内容目前并没有详细公布,如果专利申请的内容是瑞得西韦与其他化合物组合,专利获得授权的可能性更大。
为何不事先在中国患者身上使用?
环球时报-环球网记者查阅2019年新修订的《药品管理法》,其中也有类似“同情用药”的规定,第二十三条表明,对正在开展临床试验的用于治疗严重危及生命且尚无有效治疗手段的疾病的药物,经医学观察可能获益,并且符合伦理原则的,经审查、知情同意后可以在开展临床试验的机构内用于其他病情相同的患者。
该高管对环球时报-环球网记者说:“考虑到这些过去的情况,网友此时不要去批评武汉病毒研究所了,毕竟他们是有利于中国的。 当然你非要说武汉病毒研究所‘不劳而获’,这是另一个角度,仁者见仁智者见智了。 ”
赵佑斌认为,鉴于吉利德已经有化合物专利,也申请了抗冠状病毒用途的专利,这两件专利属于基础专利和核心专利,武汉病毒所申请的抗新型冠状病毒专利如获批准将成为一种外围专利。届时,我国生产瑞得西韦仍需要向吉利德支付专利费,但如吉利德生产针对中国市场和新型冠状病毒的瑞德西韦药品,也需获得武汉病毒所的许可。
2月4日,武汉传来好消息!李兰娟院士团队公布重大研究成果,阿比朵尔、达芦那韦两种药物能有效抑制新型冠状病毒。新华日报财经客户端了解到,有资质生产阿比朵尔药物的先声药业在春节期间加班生产,并已捐赠220箱该药物驰援武汉定点医院。
武汉病毒研究所“抢注”瑞得西韦国内发明专利,引起舆论哗然。网络上不少人认为,武汉病毒研究所此时“抢注”药物发明企业的专利,有违道德。那么武汉病毒研究所的做法是否符合相关法律,在特殊时期这样做是否有特殊考虑?环球时报-环球网记者5日采访了一家药企高管,该企业长期受制于国外药企的专利保护,并曾因专利许可与国外企业对簿公堂。该高管认为,武汉病毒研究所的作法并不违规,他同时表示,中国广大患者曾饱受天价药之苦,因此武汉病毒研究所的做法没什么可批评的。
据悉,上述联合科研团队针对2019新型冠状病毒的多个靶标蛋白(其中Mpro 蛋白晶体结构由中科院饶子和院士团队提供),对8506种上市或者正在进行临床试验的药物中进行超大规模计算机辅助药物筛选工作,并在一周内取得了第一阶段成果。
研究发现,有五种药物可能对2019新型冠状病毒有效,分别是Beclabuvir,沙奎那韦(Saquinavir),比特拉韦(Bictegravir),洛匹那韦(Lopinavir),多替拉韦(Dolutegravir)。
赵佑斌同时表示,除具有经济价值外,对瑞得西韦申请用途专利也具有科技价值。“专利制度的本质是用‘公开’换‘保护’:通过把专利文献向全社会公开让更多人得以研究,换得国家权力给予的排他性的利益保护。这在本质上是鼓励更多人站在前人研究成果的肩膀上进行新创造,避免重复研究。可能公众对专利制度的理解不太透彻,产生了‘武汉病毒所是不是在不劳而获抢别人成果’的误解,但事实上这是不存在的。武汉病毒所此次的专利申请行为也是医药行业的普遍惯例。”
“这就好像万艾可最早是用来治疗心血管疾病的,后来又发现可以治疗男性性功能障碍,就可以申请药品用途专利。”紫藤知识产权专利分析方向高级知识产权顾问赵佑斌在接受环球时报-环球网记者采访时表示,不过,瑞得西韦抗2019新型冠状病毒新用途专利获得授权或有一定难度。赵佑斌对记者解释称,吉利德已经将瑞得西韦的化合物结构与治疗冠状病毒的用途申请了专利,该用途专利已经概括了所有抗冠状病毒的用途,而且还提到冠状病毒科聚合酶被抑制的技术特征。 新型冠状病毒也属于冠状病毒的范围,如果武汉病毒所的这件专利只是将瑞得西韦本来用于抗冠状病毒的用途进一步具体到抗新型冠状病毒方面,作用机理相同,这件专利能够获得授权还有一定难度。
该高管提醒环球时报-环球网记者说,因为原研药的专利问题,中国广大患者曾饱受天价药之苦。而其中最著名的就是格列卫。格列卫被用于血液病治疗,专利掌握在瑞士制药企业诺华手中。但是格列卫也适用于胃肠间质瘤的治疗,效果明显。而瑞士诺华却没有在中国国内开放这一适应症的专利,导致国内广大的胃肠间质瘤患者只能服用天价药。“一直到瑞士诺华治疗胃肠间质瘤的专利到期了,国内企业才被允许仿制,这非常的麻烦。原来服用瑞士诺华的药,一个患者一年的费用将近30多万,而后来国内药企进行仿制后并被允许用于该病的治疗后,患者一年只需要两万多。”
值得注意的是,中科院武汉病毒所官网的消息中有这样一段话:“如果国外相关企业有意向为我国疫情防控做出贡献,我们双方一致同意在国家需要的情况下,暂不要求实施专利所主张的权利,希望和国外制药公司共同协作为疫情防控尽绵薄之力。”
专利律师:强制交叉授权避免专利持有者携专利肆意抬价
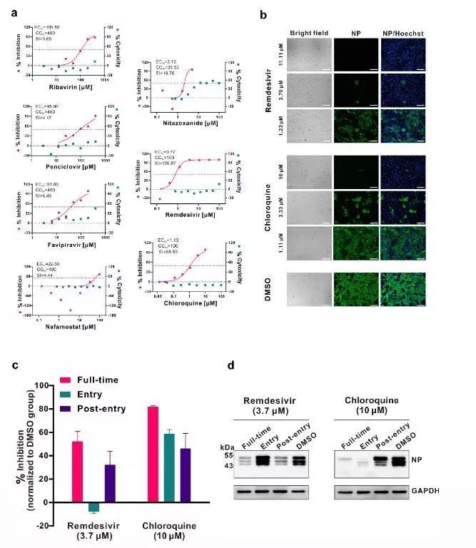
该研究表明,在Vero E6细胞上,瑞得西韦(Remdesivir, GS-5734)对2019-nCoV的半数有效浓度EC50=0.77 uM(微摩尔每升),选择指数SI大于129;磷酸氯喹(Chloroquine)的EC50="1".13 uM,SI大于88,说明上述两种药物在细胞水平上能有效抑制2019-nCoV的感染,其在人体上的作用还有待临床验证。
药企评武汉病毒所申报药物专利:中国百姓曾受天价药之苦 “抢注”不应被批评
2月4日,中国工程院院士、国家卫健委高级别专家组成员李兰娟团队,在武汉公布治疗新型冠状病毒感染的肺炎的最新研究成果。李兰娟院士说,根据初步测试,在体外细胞实验中显示,阿比朵尔在10~30微摩尔浓度下,与药物未处理的对照组比较,能有效抑制冠状病毒达到60倍,并且显著抑制病毒对细胞的病变效应。
