备受武汉市民关注的两湖隧道工程
有了新的进展。
近日,武汉城投集团
在武汉城市留言板
回复网民称:
两湖隧道南湖段工程
2020年内完成前期工作并开工,
总工期约54个月。
相关工作人员向记者透露,
东湖段也在同步推进中。
两湖隧道建在哪里
两湖隧道工程北起秦园路和东湖路,南至三环线,路线全长约19.45公里。
两湖隧道北段其中一股主线从二环线东湖路引出,东湖路与武汉大道、二环线青山段相连,武昌徐东、青山方向车辆可经此隧道快速抵达南湖、光谷地区;
另一股主线从三阳路过江通道接线道路秦园路引出,汉口车辆可经三阳路过江通道过江,再接两湖隧道,直达南湖、光谷等地区。
市民张先生在留言板留言称,“出行难”问题一直困扰着南湖地区居民,光谷南居民翘首以盼的两湖隧道(南湖段)是否有开工计划?预计什么时候开工建设?工期大概多长?记者了解到,武汉市发改委官网显示,两湖隧道工程(南湖段)可行性研究报告已于近日获批。
批复文件显示:两湖隧道北起秦园路,南至三环线,以卓刀泉北路省卫健委门口为界,分为东湖段和南湖段。南湖段主线隧道起于卓刀泉北路省卫健委门口,沿卓刀泉北路、卓刀泉南路走向,下穿南湖、狮子山、沿华农南荟路至三环线狮子山戒毒所西侧,长8000米,工程主要包括隧道工程、地面道路工程及桥梁等,该项目法人为武汉市城市建设投资开发集团有限公司。
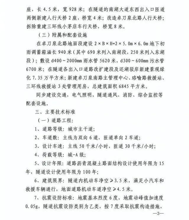
批复文件还提及了主线隧道及匝道情况。文件显示:新建主线隧道长8000米,主要分为四段:路面段以南明挖隧道段主线长705米,珞喻路至文荟街主线长2255米,文荟街至南湖大道段主线长2465米,南湖大道至三环线段主线长2575米。新建进出隧道3处匝道长4000米,其中文荟街出入口匝道长1771米,南湖大道出入口匝道长968米,三环线出入匝道长1261米。
武汉城投集团回复称:依据2020年市级城建项目计划,要求两湖隧道南湖段工程年内完成前期工作并开工,总工期约54个月,我公司目前正在推进相关前期工作。
两湖隧道发改委批复全文
这条隧道的建设也引发了网友热议,也由此谈论起地铁9号线的建设。此前,曾有网友在光谷社区发帖预测:两湖隧道通车之时就是地铁9号线开建之时!
此观点引发网友热议,得到不少网友赞同。该网友认为:没有两湖隧道,9号线就没有开工条件,因为9号线施工需要封闭民族大道,而两湖隧道恰好是民族大道的替代线。
有网友也表示,两湖隧道和地铁9号线一起修的话交通就瘫痪了。两湖隧道修好了以后,南北向民族大道的车流会导入隧道,民族大道到时候整体打围施工影响也会很小。
两湖隧道的建设
是否是为地铁9号线建设提供了必要条件?
你对此怎么看呢?
庙山新鲜事综合,来源:楚天交通广播、武汉城市留言板、长江日报、光谷社区等
