武汉市中心医院两位感染新冠肺炎的医生在被 ECMO 救回后「脸色发黑」的画面自新闻播出以来一直牵动着广大群众的心,5 月 9 日国务院联防联控机制发布会上,负责救治两位医生的中日友好医院援鄂医疗队带来了他们的最新情况:易凡医生已出院回家,胡卫峰医生仍在医院康复,并且令人高兴的是,两位医生白回来了!
左图为易凡 5 月 9 日上午拍摄,右图为 4 月 6 日拍摄(来源:新闻截图)
导致变黑的原因是什么?
此次联防联控机制发布会上,中日友好医院援鄂医疗队声明,两位医生「变黑人」的原因是色素沉着,是由于在救治过程中使用的多黏菌素 B 的不良反应导致。
4 月 20 日中日友好医院曾表示:大多数患者持续使用多黏菌素 B 后都会在头面部、颈部以及四肢等部位出现色素沉着,使得皮肤颜色变深。
来源:中日友好医院官方微信公众号
有文献表明:皮肤色素沉着通常在多粘菌素 B 治疗前期出现,起始好发于头面部、颈部、胸部等部位,随治疗过程逐渐加重并蔓延至全身,且合并使用能引起同类不良反应的药物时,皮肤色素沉着的发生率和严重程度可能会增加;停药后缓解较慢,至少需要数月时间。
该类不良反应的具体机理尚不明确,可能机制有:
多黏菌素 B 诱导组胺的释放和黑色素的合成;
也有研究认为可能是由炎症因子介导产生的过敏反应或毒性反应,特征为弥漫性炎症的色素沉积;
可能是组胺的黑色素生成作用:因为它可以激活黑色素细胞的 H2 受体,然后上调酪氨酸酶和蛋白激酶 A 的活性,后者在黑色素的生成中发挥关键作用;
可能与疗程长短、累积剂量等相关。
还有哪些因素可能导致皮肤变黑?
01
药物
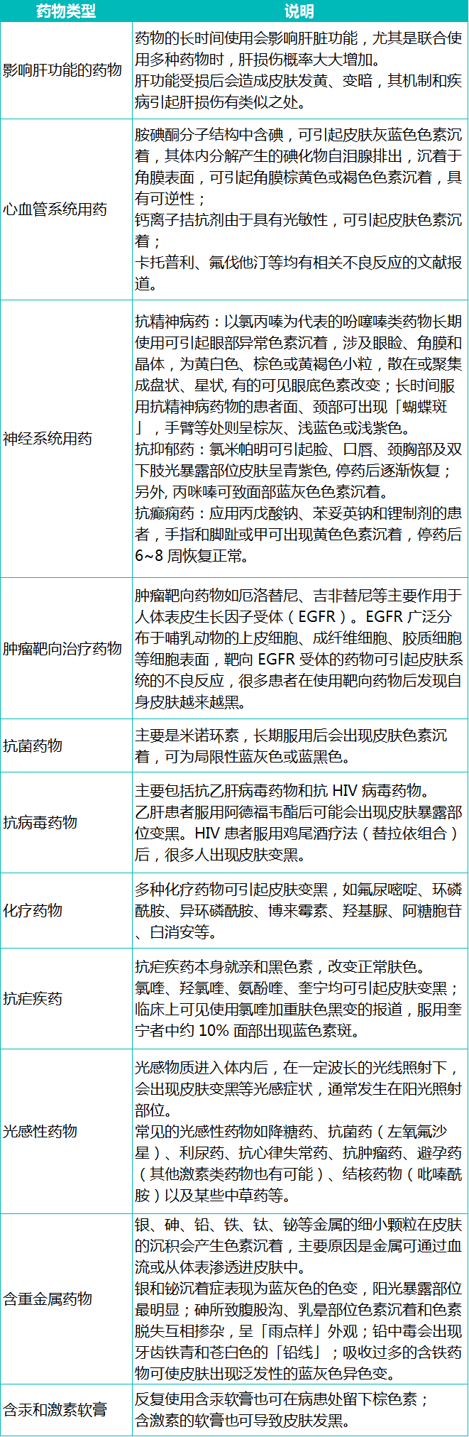
可能导致皮肤变黑的药物有:
机制:
目前,药物导致皮肤变黑的机制尚未完全清楚,可能的发病机制包括:
药物引起黑色素在皮肤细胞内(特别是在真皮巨噬细胞中)的产生和积累,或直接刺激表皮黑色素细胞形成从而导致色素沉着;
特定药物在脂褐素等其他特殊色素的合成中起着关键作用;
药物致使酪氨酸酶抑制剂遭到破坏;
有些药物可直接影响脑垂体中叶,使之释放黑色素细胞刺激素(MSH)并增加活力,MSH能作用于哺乳类动物、两栖类动物的黑色素细胞,促进黑色素形成;
药物对血管造成损伤,使血管壁通透性改变,造成静脉壁的增厚和炎性改变,形成色素沉着;或损伤真皮血管,导致红细胞的渗漏和铁的沉积;
多数研究认为该类不良反应是由炎症因子诱导的过敏或毒性反应。
预防和治疗:
对于容易诱导皮肤色素沉着且在体内具有累积效应的药物而言,减少给药剂量能有效避免色素沉着的发生。
另外应尽量避免光照,因为光照常常会加强药物引发的黑素合成和累积效应。
如果引起色素沉着的药物在治疗方案中不是关键药物或者可以被其他药物代替,则可考虑停用可疑药物。
多数药源性色素沉着停药或减量后可逐渐消失, 对于不可逆性的色素沉着可采用 Q 开关激光治疗。
总结:
药源性色素沉着涉及的药物较多,发病部位分为局限性和弥漫性,程度不一;有些药物引起的色素沉着较为典型,容易诊断,也有些临床病例具有非典型性。因此临床医师应详细询问患者的用药史和药物过敏史, 并注意与内源性色素沉着疾病相鉴别,一旦怀疑色素沉着与所用药物有关, 应尽早停用可疑药物或减量。
02
疾病
炎症后色素沉着(postinflammatory hyperpigmentation,PIH):
又称为炎症后黑病变,指由皮肤内源性炎症、外伤或皮肤手术引起的急性或慢性炎症后继发的色素沉着,产生颜色从棕褐色到黑色的色素沉着斑点/块。
PIH 临床上可以分为两种形式:表皮和真皮形式,表皮色素沉着多为浅棕色,通常在数月或数年内自发消失,而真皮色素沉着往往呈蓝灰色,可能是永久性的。
外伤性色素沉着(post-traumatic hyperpigmentation,PTH):
是因各种创伤导致皮肤受损而引起的皮肤色素改变,表现为棕褐色或浅褐色斑片,可分布于各个部位,形态大小由所受外伤而定,日晒后颜色会有所加深。
通常恢复较慢,一般 3 个月才开始逐渐变淡,有少部分终生存在,给患者带来很大的精神痛苦及心理负担。其发病机制尚不完全清楚,目前的研究显示可能是由于局部皮肤代谢功能紊乱,许多炎症介质及细胞因子刺激黑素细胞大量产生黑素小体,以及黑素小体输送到基底层、聚集在创伤部位而发生色素沉着。
内分泌疾病:
如肾上腺皮质功能减退症,又称艾迪生病 (addison’disease) , 特征性的皮肤表现为皮肤黏膜色素沉着。
