降价药物名单 Paper
2020-05-08 12:18:45
15日上午,在省立医院东院区,糖尿病患者李桂芝刚刚开出两盒她需要定期服用的降糖药“阿卡波糖片”,她告诉记者,阿卡波糖片以前的价格是每盒90多元,每月需要服用三盒,现在的价格每盒只需要花9.21元,一年下来可以节省药费近3000元。
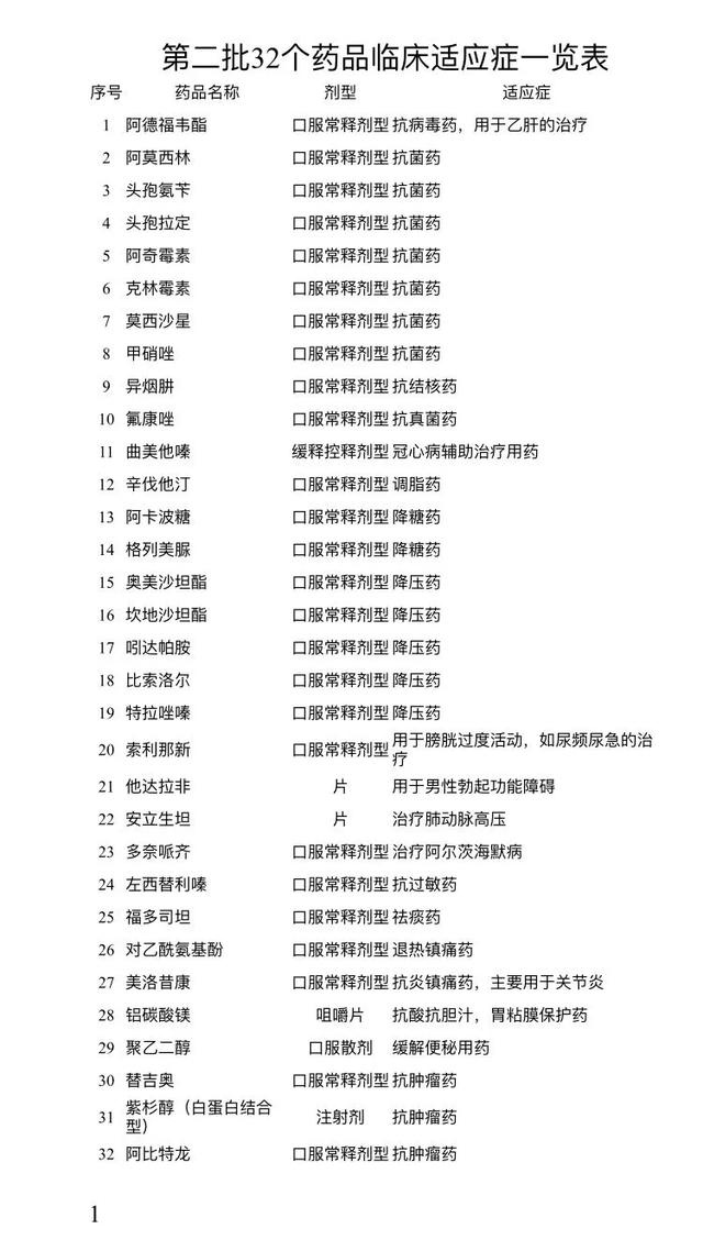
除了慢病常用药阿卡波糖片以外,4月15日起,一共有32种国家集中采购药品开始以“团购价”在山东落地销售。其中,抗癌药“醋酸阿比特龙片”原来的挂网价格是12800元,此次中选价格为3828元,直降8972元,降价幅度达到70.09%。
根据今年1月17日第二批国家集采药品产生中选结果,用于治疗高血压、糖尿病、肿瘤等慢性病、重大疾病的32个药品,尤其是降糖药阿卡波糖、格列美脲等慢性病常用药较大幅度降价,将显著降低患者负担。从全国看,平均降价53%;从山东省来看,与2018年山东省采购平台挂网价相比平均降价74.45%,每年山东省可节约医药费用支出6亿元左右。
在省立医院东院区药房外,记者看到这里已挂出了26种“降价药”的价格表以及宣传单,与此同时,4月15日起,山东各地市民都可以按照集中采购价格在全省各地的公立医疗机构购买这些中选药品,除此以外,在一些自愿参与的医保定点民营医疗机构和零售药店也能够以集中采购价格购买中选药品。

省医保局医药价格和招标采购处副处长刘智告诉记者,通过国家集中采购这样一项带量采购工作,进一步拉动了进口原研药品价格的下降,达到了减轻群众用药负担的效果。
省医保局副局长仇冰玉表示,下一步,山东省还将就国家集中采购药品之外、量大面广的药品进行集中招标采购,以及高值医用耗材的集中带量采购,进一步降低群众的看病就医负担,提升获得感。
