全球新冠肺炎累计确诊1961965例
美国约翰霍普金斯大学发布的实时统计数据显示,截至北京时间2020年04月15日06:43,全球累计确诊1961965例,累计死亡125678例,累计确诊国家和地区数185个。
美国新冠病毒确诊超60万例
据美国约翰斯霍普金斯大学发布的全球新冠肺炎数据实时统计系统,截至美国东部时间4月14日晚6时,全美共报告新冠肺炎确诊602989例,死亡25575例,共检测3081620例。在过去24时,全美新增确诊25682例,新增死亡2356例。
在疫情最为严重的纽约州,目前共确诊202208例,死亡10834例。目前全美确诊上万例的州已经达到13个。有媒体分析指出,纽约州的增长速度正在放缓,但是首都华盛顿特区及其周边的马里兰州和弗吉尼亚州增长速度正在加快,有可能是下一个热点地区。
特朗普宣布美国将暂停资助世界卫生组织
当地时间14日的白宫记者会上,特朗普宣布美国将暂停资助世界卫生组织,他指责世界卫生组织没有及时分享疫情信息,没有及时提供防疫政策建议,没有及时宣布“全球大流行”等。特朗普称“在这么长时间后,是时候让他们为此负责了”。
意大利新冠肺炎累计确诊超16万
根据意大利民事保护部门公布的最近数据,截至当地时间4月14日18时,意大利现有新冠肺炎确诊病例104291例,死亡21067例,治愈37130例,累计确诊病例162488例,较4月13日18时新增确诊2972例,新增602例死亡病例。
IMF首席经济学家:全球GDP两年可能损失9万亿美元
14日,国际货币基金组织(IMF)首席经济学家吉塔戈皮纳特表示,流行病危机造成的2020年和2021年全球GDP的累计损失可能达到9万亿美元左右,大于日本和德国经济之和。170多个国家的人均收入预计将收缩。这使“大封锁”成为“大萧条”以来最严重的经济衰退,比全球金融危机时的情况糟糕得多。
国际航班经停太原入境确诊13例
据山西卫健委,2020年4月14日0-24时,山西新增13例境外输入确诊病例(其中重症1例)、疑似病例0例、无症状感染者0例,均为国际航班经停太原入境人员,无山西省内自行活动轨迹。
截至2020年4月14日24时,山西省累计报告境外输入确诊病例53例,治愈出院2例,现有境外输入确诊病例51例(其中重症6例);现有境外输入疑似病例0例;尚在医学观察的无症状感染者2例。
累计追踪到密切接触者4852人(含境外输入病例密切接触者),当日解除医学观察1人,尚在医学观察的密切接触者159人。
钟南山:只要全球疫情不结束,输入性病例风险将一直存在
4月14日晚,中国工程院院士钟南山受邀参加南山呼吸等举办的线上直播分享活动,分享其对新冠肺炎的最新判断。钟南山表示,针对目前国内出现的持续性输入性病例,只要全球疫情不结束,我国输入性病例风险将一直存在。
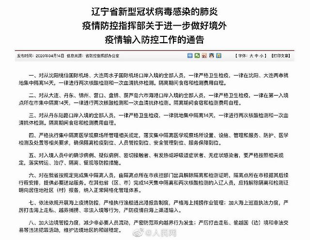
辽宁入境人员一律进行两次核酸检测
4月14日,辽宁新型冠状病毒感染的肺炎疫情防控指挥部发布关于进一步做好境外疫情输入防控工作的通告。《通告》指出,对从沈阳、大连、丹东等地入境的全部人员,一律集中隔离14天,一律进行两次核酸检测和一次血清抗体检测。隔离期间食宿和检测费用自理。

科技部:武汉已完成超200例干细胞治疗
4月14日,科技部生物中心副主任孙燕荣在发布会上表示,干细胞治疗一直是高度关注的热点,在武汉已经完成了超过200例的干细胞治疗,从目前结果看,干细胞应用于新冠肺炎的临床治疗安全性良好。同时,临床结果提示,一方面可以通过改善肺部的炎症来提高重症患者的救治率,同时在重症康复期患者的肺纤维化方面有比较明显的改善作用。在临床可以看到肺部病灶好转,呼吸功能得以改善。
新冠病毒蔓延到底有多迅猛?1分钟扩散整个超市通道!
芬兰科研团队最新研究显示,新冠病毒可以在超市传播很远的距离,并且在几分钟之内一直存留在空气中。
