《科学》首发动物实验结果:京企产新冠疫苗安全有效 迄今为止
2020-05-07 13:32:01

研究者又通过观测临床指标和生化指数来验证该疫苗的安全性。他们发现,所有接种疫苗的恒河猴均未发现发烧和体重减轻现象,且食欲和精神状态都保持正常。在血液和生化分析方面,接种了疫苗的恒河猴的淋巴细胞亚群比例(CD3+、CD4+和CD8+)以及关键细胞因子(TNF-α、IFN-γ、IL-2、IL-4、IL-5和IL-6)与对照组相比均没有显著变化。此外,第29天对接种疫苗恒河猴的肺、心、脾、肝、肾和脑在内的各种器官组织的病理学评估表明,该疫苗也没有引起显著的病理学特征,以上结果表明候选疫苗在恒河猴中具有安全性。

记者了解到,基于上述研究结果,国家药品监督管理局已于2020年4月13日批准科兴控股生物技术有限公司旗下北京科兴中维生物技术有限公司(“科兴中维”)研制的新型冠状病毒灭活疫苗克尔来福™️进入临床研究,Ⅰ/Ⅱ期临床研究于4月16日在江苏省徐州市睢宁县正式启动。

 

为评价疫苗的免疫原性,研究者在第0天和第7天分别给小鼠接种不同剂量的候选疫苗后,未观察到炎症或其他不良反应,新冠病毒的S蛋白和RBD特异性的免疫球蛋白在免疫后小鼠的血清中迅速产生,并于第6周达到滴度峰值。RBD特异的免疫球蛋白在S蛋白诱导产生的抗体中占一半,提示RBD是主要的免疫原,这也与恢复期患者的血清学特征非常相似。与恢复期患者血清相比,该疫苗诱导出了更高滴度的S蛋白特异性抗体。

新冠病毒灭活疫苗的特征描述
研究者从11名感染了新冠病毒的住院患者(包括5名重症监护患者)的支气管肺泡灌洗液中分离出多个新冠病毒毒株,其中5株来自中国,3株来自意大利,1例来自瑞士,1例来自英国,1例来自西班牙。这11个毒株广泛散在分布于基于所有可用序列构建的系统发育树上,在一定程度上代表了正在流行的病毒种群。

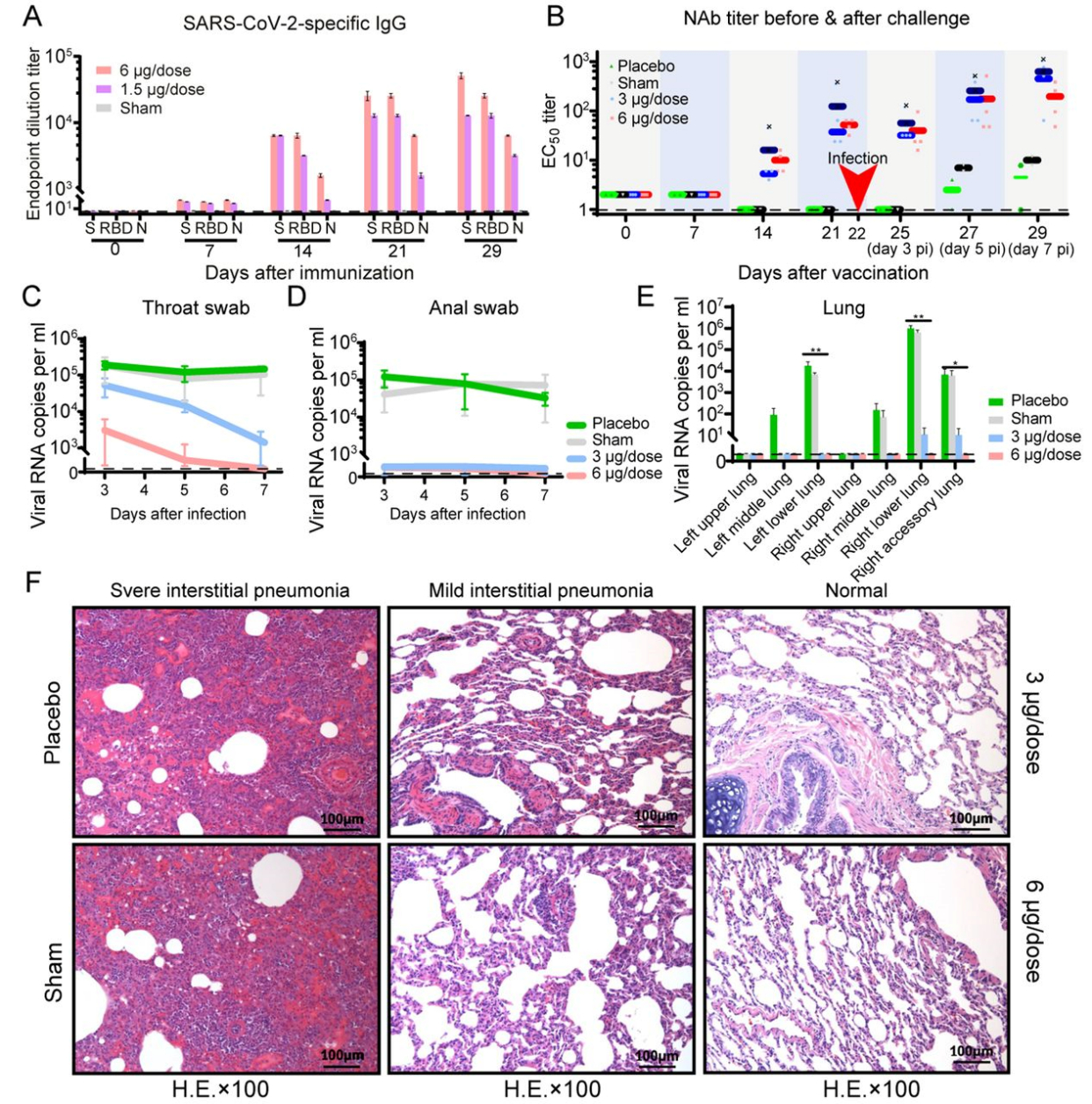
之后,研究者在第22天进行攻毒。结果显示,与对照组相比,疫苗免疫后的恒河猴肺部组织病理变化显著减小,病毒载量也显著下降。高剂量组的4只恒河猴感染后的第7天,咽喉、肛门和肺部都未检测到病毒,也没有观察到抗体依赖的增强现象。中剂量组感染后第7天咽部、肛门和肺部标本中能部分检测到病毒,但与对照组相比病毒载量降低了约95%。结果表明,接种6微克剂量候选疫苗后可以对新冠病毒攻毒提供完全的保护,3微克剂量的疫苗有部分保护作用。

接下来,研究者使用微量中和试验测定新冠病毒特异性中和抗体在一段时间内的水平。结果显示,高剂量免疫的中和抗体在初免后第1周出现,在第2周加强免疫后显著增加,在第7周达到峰值,而对照组则未检测到新冠病毒特异性抗体反应。研究者在大鼠中以及对不同毒株的实验中也得到了相似的结果。

在此基础上,研究者选择CN2毒株用于疫苗制备,开发了一种纯化的灭活新冠病毒候选疫苗,并进行了中试生产。该疫苗在小鼠、大鼠和非人灵长类动物中均可诱导新冠病毒特异性中和抗体产生。这些抗体能有效地中和所选的其他10株(CN1、CN3-CN5和OS1-OS6)具有代表性的新冠病毒毒株,表明它们对世界范围内广泛流行的新冠病毒毒株都可能有潜在的中和能力。

昨天,全球知名学术期刊《科学》杂志在其官方网站发布了由中国医学科学院医学实验动物研究所秦川团队领衔,联合浙江省疾控中心张严峻团队、科兴控股生物技术有限公司等多家单位合作完成的研究文章《SARS-CoV-2病毒灭活疫苗的快速开发》。这是首个公开报道的新冠疫苗动物实验研究结果。此前的4月19日,该论文的预览版在生物科学预印本论文平台bioRxiv发布。动物实验研究结果显示,科兴控股旗下北京科兴中维生物技术有限公司研制的疫苗安全有效。

新冠病毒引起的肺炎疫情大流行给我们带来了前所未有的危机,对人类健康和生命造成巨大的威胁,给全球经济带来了灾难性的损失。迄今为止,还没有有效的针对新冠病毒的特异性抗病毒药物或可用的疫苗,因此迫切需要快速开发有效的新冠疫苗。

新冠病毒灭活疫苗在非人灵长类动物中的免疫原性和保护效果

随后研究者在疫苗免疫后的恒河猴中进行了攻毒实验以评价疫苗免疫原性和保护效果。研究者在第0、7和14天给恒河猴接种不同剂量(3微克和6微克)的疫苗,结果显示,S蛋白特异性的免疫球蛋白和中和抗体均在第2周被诱导出来,并在第3周继续增加,抗体滴度与恢复期的新冠患者的血清中的抗体滴度相似。