俄罗斯虚拟货币交易所 解析
2020-05-08 22:29:37

前言:进入2019年,数字货币市场表现良好,主流币种都出现了持续回暖的迹象。6月17日,比特币站上9000美元大关,并一举创下13个月以来的新高。有关脸谱(Facebook)发布Libra白皮书推出数字货币的消息,成为这一轮涨势的直接推手。

数字货币市场发生的变化,除了自身日益发展成熟因素的影响外,国家政策也是一个比较大的影响因素。放眼世界,各国对数字货币、ICO、交易所的相关政策不尽相同,而对数字货币的监管态度,也直接决定了区块链项目方和数字资产相关企业的“落户选择”、存续与发展,以及数字货币持有者的资产是否受法律保护等问题。

因此,我们选取了全球具有行业代表性的国家,整理了其2018-2019年最新的监管政策、全球主要国家或重要经济体对数字货币交易所牌照的发放要求等内容,为读者梳理数字货币的发展数据和趋势参考。

2019数字货币市值

历经了2018年的区块链泡沫破裂,行业也在重建和回暖。自2018年12月17日创下3155美元低点,2019年比特币在半年内突破4000美元,一路至9000美元关键位,昨日触及9200美元的高位,确立牛市开启。比特币也以超过180%的涨幅,成为全球市场年内表现最好的资产之一。

2019年比特币价格走势

近来随着币市回暖,数字货币收到的关注度是在不断的提高,以比特币为首的数字货币市场再次活跃起来,在市值排名前50名的主流数字资产中,有14只币种的涨幅超过比特币。其中,最大涨幅达到440%,是比特币涨幅的3.4倍。

各主要国家数字货币政策环境概览

自比特币和区块链技术问世,再到近年各类区块链项目大量涌现以来,全球大部分国家都已不同程度地推进了该领域的监管工作,包括成立调研组,出台法规,建立行业规范和标准等。从整体来说,全球各国对数字货币的态度有所差异,出台的政策也有所不同。但相同的是,全球对数字货币的监管已日益规范化、清晰化。

根据对加密货币的监管态度严格程度及区块链技术应用水平,将全球各个国家和地区对数字货币的监管分为以下五类。

一、积极推动,规范监管

1)日本

・2018年4月,16家日本的持牌交易所联合成立了自律监管机构,该机构的名称为“日本数字交易所协会”(Janpanese Cryptocurrency Exchange Association)。除了为广泛的业界制定标准外,该机构还将与日本的金融服务局携手起草并建立首次发行通证的指南。

・2019年3月,日本虚拟货币商业协会发布关于“关于ICO新监管的建议”。日本虚拟货币商业协会(JCBA)表示,为促进日本区块链业务的健全成长,同时根据日本金融厅公布的“虚拟货币交换业研究报告”中的关于应对ICO的部分,在此基础上提出关于“ICO新监管的建议”。主要分为以下三点:(1)关于日本国内交易所处理虚拟货币扩张的问题,其中包括稳定币等。 (2)关于金融商品交易法的限制对象中代币与结算相关规定,包括控制代币区分和限制级别的调整。(3)关于安全代币的限制,包括安全代币作为有价证券情况的明确化。(4)关于实用代币的限制,需排除对商业法规的某些限制,对虚拟货币交易所施加过度的义务是不妥当的以及会计准则明确化等。

・2019年5月,日本通过《资金结算法》和《金商法》修正案:将“虚拟货币”更名为“加密资产”修订后的“基金结算法”和“经修订的金融工具和交易法”,其中包括加强虚拟货币兑换和交易规则的措施,于5月31日上午在上议院全体会议上获得批准和通过。修订内容创建了没有明确限制的虚拟货币交易规则,并禁止市场操纵和普及等行为。修订案预计将于2020年4月实施。虚拟货币被重命名为“加密资产”,以防止使用诸如日元和美元等合法货币进行错误识别。通过在金融商品交易法的规定中添加虚拟货币,将限制投机交易。

2)马耳他

・2018年4月,马耳他通过了虚拟货币相关法律,积极承认ICO。据悉法律中明确规定,如果投资者因错误信息而蒙受损失,有权要求虚拟货币发行企业承担损害赔偿责任。由于有明确的法律制度,企业变得容易推进ICO。马耳他还通过法案,成立了专门负责虚拟货币业务的政府机构,彰显出以举国之力发展虚拟货币和区块链业务的姿态。

・2018年11月,马耳他政府三项区块链法案正式生效落地,分别是MDIA(马耳他数字创新局)条例草案;TAS(技术服务提供商法案)条例草案;VC(虚拟货币)条例草案。为区块链、数字货币和DLT技术建立了第一个监管框架,使该领域的市场成为一个保护投资者、诚信、财务稳健的市场。

・2019年4月,马耳他金融服务管理局(MFSA)已经批准了此前14个加密资产代理商的许可申请。该监管机构表示其代表现在将根据《虚拟金融资产法》为这些加密服务提供商提供帮助。

3)委内瑞拉

・2018年2月,委内瑞拉官方发行了加密货币“石油币”。委内瑞拉总统马杜罗宣布,石油币今后将作为该国的国际记账单位。同年11月,石油币正式公开出售,并将在六家主流国际虚拟货币兑换所交易和流通。委内瑞拉议会通过了一项加密资产监管法案,赋予石油币法律效力,允许其被用于国内所有商业交易,包括商品和服务的买卖。

・2019年1月,据委内瑞拉当地新闻媒体报道,委内瑞拉将开通首个比特币ATM。Cryptobuyer的首席执行官豪尔赫・法里亚斯(Jorge Farias)表示,首个比特币ATM已经抵达委内瑞拉,方便人们更便捷的使用加密货币。

4)蒙古

・2018年7月,蒙古国成立国家区块链数字资产交易所(MDEX),成为第一家以国家命名、拥有国家颁发的金融执照的区块链数字资产交易所。

5)白俄罗斯

・2018年3月,白俄罗斯总统Lukashenko签署了一份2017年12月的法令,宣布数字货币、首次公开发行通证与智能合约合法化。并且允许交易所中卢比与数字货币的通兑。

6)马绍尔群岛

・2019年3月,马绍尔群岛通过一项关于主权数字货币创建的关键法案,马绍尔群岛成为第一个接受加密货币作为国家法定货币的国家。本周通过一项关于主权数字货币(SOV)创建的关键法案。马绍尔群岛总统表示,作为计划的一部分,将向马绍尔人发放240万SOV。

二、纳入现行证券监管

1)美国

・2018年3月,美国SEC或将监管使用SAFT协议的首次公开发行通证,其向80家数字货币公司发出传票,而SAFT协议也包含其中。

・2018年5月,美国和加拿大的监管机构联合开展了大约70项针对数字货币首次公开发行通证欺诈和诈骗的调查,该行动也被成为“数字货币净化行动”。

・2018年7月,美国税务局(IRS)宣布,已与澳大利亚、加拿大、荷兰和英国成立了应对数字货币相关犯罪行为的国际工作组。

・2018年8月,美国财政部下属金融犯罪执法局(FinCEN)局长Kenneth Blanco指出,无论可兑换数字货币的货币转移机构位于美国还是境外,即使境外实体并未在美国设实体机构,只要其业务完全或部分涉及美国,都应同样遵循《银行保密法》(BSA)的要求。

2)澳大利亚

・2018年4月,澳大利亚政府通过澳大利亚交易报告和分析中心(AUSTRAC)宣布了实施虚拟货币交易新规则的计划。声明中主要的一点是:位于澳大利亚的虚拟货币交易平台现在必须在澳大利亚注册,符合政府的反洗钱(AML)/反恐融资(CTF)的合规和报告义务。虚拟货币交易所必须履行新义务,包括:在该机构进行注册,采用并维护AML/CTF程序,确定并核实用户,以及举报涉及1万澳元及以上法币的可疑行为和交易,且必须保存7年内的交易记录[7]。 AUSTRAC在报告中表示,如果交易所在未经注册的情况下提供交易服务,将面临刑事指控和处罚。这些措施表明了澳大利亚政府是从虚拟货币的匿名性和全球性角度出发,希望通过监管防止不法分子借助虚拟货币洗钱或进行恐怖主义融资。

3)瑞士

・2017年,瑞士金融市场监督管理局(FINMA)[3]曾发文称,已联动瑞士联邦国际金融事务司(SIF)、联邦司法局、瑞士金融市场监管局(FINMA)一同成立区块链/ICO工作组,以专项调研如何合理监管区块链技术及ICO,以确定是否有违监管规定。FINMA指出,如在调查过程中发现ICO程序有违监管法规或者打法律的擦边球,则将启动执法程序整治,ICO涉及的代币价格因波动幅度等问题难排除存在欺诈性质。

・2019月3月,据Cointelegraph消息,瑞士政府的立法机构――联邦议会,已经批准了一项动议,意在指示联邦委员会修改有关司法和行政当局的现有规定,以便这些规定也适用于加密货币。该议案旨在确定如何遏制加密货币相关风险,以及运营加密交易平台的实体是否应等同于金融中介机构,从而接受金融市场监管。

三、较为宽松,采用监管沙盒模式

1)英国

・2015年3月,英国政府率先提出监管沙盒。按照英国金融行为监管局(FCA)的定义,“监管沙盒”是一个“安全空间”,在这个安全空间内,金融科技企业可以测试其创新的金融产品、服务、商业模式和营销方式,而不用在相关活动碰到问题时立即受到监管规则的约束。

・2018年3月,Coinbase首获英国金融市场行为监管局(Financial Conduct Authority)颁发的电子货币许可证(e-money license),允许他们能够在当地提供支付服务、发行能够用于银行卡和互联网及电话支付的数字货币替代产品。

・2018年5月,英国金融行动局(FCA)表示,正在调查24家涉足加密数字货币业务的未获授权企业,以此判断他们是否可能在开展需要FCA授权的受监管经营活动。FCA并不监管数字货币,但监管数字货币的衍生品,并表示,将视ICO结构组成方式逐个案例监管。仅今年,FCA就已经启动数字货币相关的七起举报报告。

・2018年6月,英国金融行动局(FCA)公布向其监管的银行CEO致信,警告处理加密数字货币业务可能面临的风险。如果涉及被FCA视为“加密资产”的活动,就要加大对客户活动的审查力度,应采取一些降低金融犯罪风险的举措,比如开展对关键个人的尽职调查,保证现有金融犯罪框架充分反映加密货币相关活动。

2)新加坡

・2016年11月,新加坡金管局(MAS)提出了金融科技产品的“监管沙盒”,使新加坡成为继英国之后,全球第二个推出监管沙盒的国家。

・2018年5月,新加坡金管局即将出台两大法令,将非证券和证券性质代币均纳入监管框架,对于加密货币,新加坡金管局正在规划新的监管文件。正拟定修改中的“认可市场操作者”,监管框架将会把证券类加密货币的交易平台纳入其监管框架之内,以迎合新的交易平台经营模式的出现。拟定“支付服务法令”,将会把其他非证券类加密货币的交易平台纳入其监管范围,要求平台做好KYC和AML、CFT防范措施等。

・2018年5月,基于区块链技术及点对点技术的新兴交易市场的出现,新加坡金融管理局拟采用三级结构监管,放宽准入门槛,并开始了为期一个月的公众咨询。同月新加坡金融管理局发布《简化规则以提高市场运营商的业务灵活性》公告,旨在保护投资者利益的同时识别新兴商业模式来促进金融服务的创新。

3)中国香港

・2018年11月,中国香港证监会发布了“有关针对虚拟资产投资组合的管理公司、基金分销商及交易平台营运者的监管框架的声明”。内容包括要求超过10%zichan guimo (ALJM)属虚拟资产的基金,只可向专业投资者销售,任何投资虚拟资产的基金和经纪都须向证监会注册等。

・2019年3月,据香港经济日报消息,香港金融管理局将最早于本周发放第一批虚拟银行牌照。香港金融管理局在大约20份申请中筛选了8家公司做最后尽职审查,并计划发放5-6张牌照。阿里巴巴旗下的蚂蚁金服和腾讯的财付通或入选最后名单。

4)韩国

・2018年2月,韩国金融管理部门要求加密货币交易实施实名制,为防止虚拟货币被用于洗钱和其他犯罪行为,外国投资者和未成年人将无法进行虚拟货币交易。

・2018年7月,金融监管机构计划根据G20国家制定的“统一监管”政策,放宽基于加密资产的规定,指导金融监管局(FSS)的金融服务委员会(FCS)修订与加密货币交易商所有活动的有关指导方针。

・2018年9月,韩国政府禁止初始代币发行(ICO),认为通过发行加密代币募集资金的做法和“赌博”无异。今年月,韩国政府表示不会撤销禁令,因为该国金融服务委员会已经发现一些来自海外司法管辖区的ICO公司仍在诱骗韩国国民募集资金。

・2019年1月,韩国科学技术信息通信部和产业通商资源部开始实行信息通信技术产业监管沙盒制度,《信息通信融合法》和《产业融合促进法》也正式生效,以尽快帮助企业推出新技术和新服务。企业可以获得“实证特例”和“临时许可”。在ICT融合领域,政府已受理“以区块链为基础的海外汇款服务”等许可申请。

四、谨慎监管,部分开放

1)马来西亚

・2018年3月,马来西亚国家银行针对数字货币开展的反洗钱、反恐融资新政策正式生效,该政策要求马来西亚的数字货币交易所加入客户调查。

・2019年1月,马来西亚财政部长周一在一份声明中表示,马来西亚将规范ICO和加密货币交易。财政部长称,根据马来西亚证券委员会的规定,将于1月15日开始实施一项将针对数字货币和数字代币视为证券的命令。预计委员会将在第一季度末推出一个框架,对于“在马来西亚的数字资产交易所发行ICO和交易数字资产的相关监管要求”作出规定。

2)俄罗斯

・2018年3月11日,俄罗斯已经完成了《数字金融资产》(On Digital Financial Assets)联邦法案的初稿,草案规定了数字金融资产的创建、发行、存储及流通过程中产生的关系,以及智能合约下各方权利需要履行的义务。同时对加密货币、数字代币和挖矿进行了明确定义,同时合法化了挖矿行为。

・2018年3月20日,俄罗斯总统普京制定的有关虚拟货币和ICO监管的联邦法案提交,涉及数字金融资产和筹集资金的代替手段。法案将加密货币和代币定义为数字金融资产,而非法定货币,不能用于支付俄罗斯的商品和服务,只允许通过已被授权的加密货币交换运营商进行交易。并为ICO建立Know-Your-Customer(KYC)规则。

・2019年4月,根据俄罗斯政府拟议的监管规定,政府希望将俄罗斯交易员限制在本地加密交易所,只允许“合格”投资者交易比特币及其他加密货币。若政府被授权有能力限制其境外的流量,似乎执行此类规定的能力将会显著增强。

3)泰国

・2018年 5月 ,泰国政府颁布下诏颁布关于电子资产法,这一举措也被行业内人士解读为泰国政府对虚拟货币持积极乐观的态度。《泰国数字资产法》为泰国境内合法从事虚拟货币交易业务提供了顶层设计。

・2018年7月,泰国财政部开始发放数字资产交易资格证,正在进行相关业务的公司和有意愿参与该行业的公司均可向泰国证监会(SEC)提交申请。同月,当局通过了《数字资产商业法令》。

・2019年1月,根据泰国证券交易委员会的一份声明,泰国财政部已批准四家数字资产业务的运营牌照,并拒绝批准两家寻求成为授权交易所的企业。其中,比特币公司、Bitkub在线有限公司和Satang Corporation Co . Ltd . 被批准为授权数字资产交易所,Coins TH Co Ltd 被批准为加密货币特许经纪人和交易商。Cash2Coins Co Ltd和东南亚数字交易有限公司被拒绝。

・2019年3月,泰国证券交易所(SET)计划在2020年推出其数字资产平台。泰国证券交易所在声明中称,泰国资本市场将在两个领域经历向数字时代的转型。第一个领域将是资本市场基础设施的全面数字化,以便提供无纸化操作。第二个方向将是建立一个新的支持数字资产的生态系统,以创造新的机会,改变投资格局。

・2019年3月,泰国证券交易委员会(SEC)已批准该国第一个ICO门户网站。据悉,该网站由外国公司运营,将为客户提供ICO筛选、背景调查、智能合约源代码确认、KYC等方面的服务。

4)萨摩亚

・2018年4月,萨摩亚中央银行对一个名为ONE COIN的通证项目展开调查。同月,该国央行也发布了一项警告,强调数字货币的投资计划具有普遍的风险。

・2018年9月,萨摩亚中央银行通告说,在国内推广加密货币的个人将受到与金融机构相同的待遇。根据萨摩亚储备银行发表的声明,加密货币的发起人将必须遵守国家现行的洗钱立法。因此,这些加密货币发起人将被要求获得必要的许可证,并像所有其他金融机构一样遵守要求。

五、监管严格,明令禁止

1)中国

・2018年6月,在处置非法集资部级联席会议上,央行表示,将对涉嫌非法集资的“虚拟货币”相关行为进行严厉打击,针对涉嫌非法集资,非法证券活动的ICO和比特币等虚拟货币交易所,央行会同相关部门及时发布公告,明确态度、警示风险、并部署各地开展整治。

・2018年8月,银保监会、中央网信办、公安部、人民银行、市场监管总局发布《关于防范以“虚拟货币”“区块链”名义 进行非法集资的风险提示》,强调打着“金融创新”“区块链”的旗号,通过发行所谓“虚拟货币”“虚拟资产”“数字资产”等方式吸收资金的活动实则以“金融创新”为噱头,是“借新还旧”的庞氏骗局,资金运转难以长期维系。

2)印度

・2018年4月,印度中央银行(BRI)宣布禁止印度各银行销售或购买虚拟货币,并给各银行3个月的缓冲期,处理已有的虚拟货币业务,这是亚洲监管机构对高波动性虚拟货币的投机行为实施打击的最新一例。禁令实施后,印度的个人就将无法通过银行账户向加密货币交易钱包中转款。

・2018年6月,印度财政部经济事务部部长Subhash Chandra Garg透露,印度加密货币监管条例将于7月公布,草案框架已经制定。Garg称印度政府不会将数字货币视为通货,不会允许数字货币进入该国支付系统,执行机构将采取措施来终结数字资产的非法使用。

・2019年1月,印度政府已经提供了该国加密货币监管框架的最新进展。该国政府在国家加密货币和加密货币业务许可等领域提供了最新立场。据报道,该国正在“适当谨慎”地推行加密货币法规。

3)越南

・2018年4月,越南总理签署关于“加强对比特币和其他数字货币管理的法律框架的指示”。框架内容包括国家银行SBV应指示信贷机构和中介支付服务机构不要进行数字货币的非法交易;SBV将与公安部合作,处理使用数字货币作为支付手段的行为;财政部将引导上市公司、证券公司、基金管理公司和证券投资基金,不进行涉及数字货币的非法发行、交易和经纪活动;用于挖掘虚拟货币的硬件进口应受到限制;公安、工贸、信息、通信、司法等部门应加大与数字货币有关的营销诈骗活动的调查、预防和处理。

・2018年8月,越南国家银行(SBV)警告民众,数字货币在越南不是法定货币,并且禁止发行、使用和供应数字货币。违反此规定的人将会别罚款150-200万卢比(约合6500-11000美元)。根据越南新版刑法规定,提供和使用非法的付款方式也可能是犯罪行为。

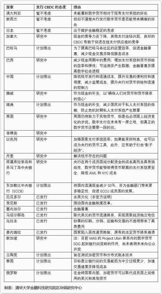
各国央行研究数字货币现状

我们梳理了各国央行关于数字货币的研究现状。在25家央行中,计划推出CBDC的央行有7家,探索中9家,已发行6家,暂不考虑3家。目前来看,发达国家多都是出于避免私人支付公司垄断考虑发行,发展中国家和非洲国家多因为金融普惠,突破制裁等。

世界各国中央银行发行法定数字货币信息梳理

各国数字货币交易所合规化情况

当前,全球各国政府对待数字货币政策的监管政策有所差异,对数字货币产业链上的重要环节――交易所的态度也因此各不相同。除了中国政府“一刀切”的态度以外,全球主要国家的大趋势都是加强监管,提高交易所的行业准入标准,保护投资者权益。

目前,已经颁布过数字资产交易行业相关牌照的国家主要有日本、美国、瑞士、泰国、萨摩亚等。这些国家对数字货币或者ICO的态度不同,制定相关法规的标准也不同,但通过颁布牌照的方式将其纳入监管,总的来说是为了保护市场和投资者,促进数字资产在该国法律框架之内合规地存在。下面是对这几个主要国家过去举措的详细介绍:

新加坡

新加坡通过《支付服务法案》再次表明了其对数字货币业务明确的监管立场。数字货币交易所、数字钱包都包含在电子支付服务和支付型数字货币服务内,可以按照公司业务金额标准申请“标准支付机构”或 “大型支付机构”的牌照,使其合规化的运营。

・基本要求:在“牌照制度”下会发放三类牌照:1.“货币兑换”牌照申请难度低:仅限于法币兑换服务,监管范围小;2.“标准支付机构”牌照申请难度低:监管上述7种服务类型,支付或转账额在一年中不超过300万新币/月,或者,一年中涉及的电子支付流水不超过500万新币/日;3.“大型支付机构”牌照申请难度大:监管上述7种服务类型,支付或转账额超过上述“标准”牌照。

・代表平台:火币、bibox

澳大利亚

・基本要求:澳大利亚金融领域监管机构为澳大利亚证券和投资委员会。主要牌照是金融服务提供商牌照。持牌人可以开展经纪业务,以及通过自有账户交易。必须有实体办公地点。至少有一名澳大利亚人作为公司管理人。只能在澳大利亚范围内向澳大利亚人提供投资服务。

在申请的最后阶段,资本要求资金必须冻结。公司取得牌照后,所要求资本将必须为已发行实收资本,而且50%的资本要求资金必须为流动资产。客户资金必须隔离存放。投资公司必须履行资本充足率以及大额风险方面的定期报告义务,另外还必须履行内部审计报告、合规报告、风险管理报告、反洗钱报告、经审计财报和审计报告、合规计划、培训登记以及产品审查政策的报告义务。牌照持有人必须成为投资者赔偿基金成员。持牌人还必须参加职业责任保险以及董事和高管责任险。

・申请费用:资本要求为110万澳元,年费在3500澳元至5万澳元,取决于交易量。

・代表平台:CMG

香港

・基本要求:必须设立实体办公地点,员工必须为香港居民。牌照申请必须由香港公司或已注册的香港公司提交。牌照申请公司至少要有两名高管负责公司管理,并在其中任命一名为执行董事。申请公司及其高管、员工和股东都必须符合香港证监会规定的适当人选原则。香港证监会将对申请人的偿债能力及财务状况、教育及其他方面资质、拟开展业务方面的相关经验、正直公平地开展受监管业务活动的能力、公司声誉以及财务稳健性进行评估。

・监管要求:持牌公司必须一直保持实缴股本和流动性资本不少于最低资本要求。持有客户资金的持牌人必须在香港的银行开立账户。客户资金必须隔离存放。所有持牌人必须保留财务清偿能力和财务状况、财务教育概述、内部合规和内控制度的相关记录。

所有持牌人必须按照国际认可的会计标准合理保留财务记录,提交月报、季报和年报。所有公司都必须向公众披露财报。

・代表平台:Welab Digital Limited、SCDigital Solutions Limited、LiviVB Limited

俄罗斯

・基本要求:与很多其他的完全监管地区不同,俄罗斯无实体办公地点要求。俄罗斯的监管机构为俄罗斯央行。俄罗斯央行首个牌照( Finam Forex),并且正在审查5个牌照申请。俄罗斯央行的审批时间目标定为60日。牌照名为外汇交易商,持牌人只可以作为外汇交易商开展业务。作为适当人选评估的一部分,高管、董事和股东必须提交学历教育和专业资质证明、业内相关经验证明以及无犯罪记录证明。公司必须提交商业计划。

・申请费用:所有持牌人必须存入25.5万美元(200万卢布)资金,该笔资金会转给投资者赔偿基金。最低资本要求为120万美元(1亿卢布)。

・代表平台:BQEX

菲律宾

・菲律宾证券交易委员会(SEC)表示,SEC和BSP在共同探索将数字货币作为筹资的金融工具,SEC也正考虑将众筹中使用的某些代币分类为证券,而银行将通过注册渠道进行交易,以满足监管规定要求,同时在BSP监管下提供数字货币交易服务。菲律宾官方颁发的VC牌照分为两种,一种是菲律宾央行颁发的牌照,另一种则是菲律宾CEZA颁发的离岸牌照,可以在菲律宾境内进行法币交易。

・基本要求:持牌交易所须在两年内至少投资100万美元,合规的ICO项目可获得资金支持等内容。

・代表平台:GMQ Coin Ex

美国

・美国MSB牌照是由Fincen(美国财政部下设机构金融犯罪执法局)监管并颁发的一类金融牌照,主要收监管对象是金钱服务相关的业务与公司,包括了数字货币、虚拟货币的交易,ICO发行,以及外汇兑换, 国际汇款等等的业务。在美国从事上述相关的相关业务的公司,必须向申请MSB牌照,才能合法地运营。

・基本要求:美国注册成立的公司,拥有美国合法地址、美国境内的银行账户。总交易金额:列出前12个月内每个单独月份,MSB发行的金融产品或服务的总交易金额超过$ 100,000的列表。

・代表平台:Coinbase、Bittrex、OKcion、火币

加拿大

・加拿大是全球对数字货币交易立法最透明的国家之一,并且对数字货币的定性比较明确,认为数字不具备货币属性,加拿大中央银行行长Stephen Poloz表示加密货币在技术上是证券。2017年9月,加拿大不列颠哥伦比亚省证券委员会(BCSC)给专注于加密货币投资的First Block Capital颁发了首个比特币基金牌照,该公司被授予注册为投资基金经理和免税市场经销商,以经营比特币投资基金。

・代表平台:ONEROOT

日本

・目前,在日本共有16家公司获得了经营数字货币交易的许可。但自从今年1月底开始,本次对交易所进行入驻式检查。在此期间,日本金融厅相继发布了各大平台的停业整顿令和其他各项惩罚措施,进一步加强对数字货币的监管。据悉,日本数字货币交易协会近日出台新的自主性监管政策。政策规定交易机构必须设定客户交易金额上限,旨在防止客户资产流失。

・基本要求:交易所需获得财政部和日本金融厅(FSA)的授权,同时获取牌照才能营业。否则不能作为虚拟货币交易平台为用户提供相关服务。日本对于比特币交易所相关规定有:比特币交易所需有准备金要求、分离客户账户、采取反洗钱和KYC(know-your-customer)流程。

・代表平台:COINBASE、BTCBOX、BITTRADE

马耳他

・马耳他的外汇和二元期权提供商监管机构为马耳他金融服务管理局。最主要的牌照是二类牌照,允许公司开展所有投资服务,可以持有客户资金(只有三类牌照持有人才可以在自有账户中开展交易)。还有两种一类牌照(A和B),持有人可以开展经纪业务,但不可以持有客户资金。

・基本要求:必须有实体办公地点。至少要有两个高管人员管理公司,只能在马耳他范围内提供投资服务。

・监管要求方面:原始股权、董事和管理层变更必须经马耳他金融服务管理局批准。客户资金必须在单独银行账户中隔离存放。持牌人在资本充足率以及公司头寸的大额风险方面必须履行报告义务。其他报告义务还包括内部审计报告、合规报告、风险管理报告、反洗钱报告、经审计财报和审计报告。牌照持有人必须加入投资者赔偿基金。

・申请费用:1.7万欧元,平均审批时间为6-8个月。二类牌照的资本要求为12.5万欧元,三类为73万欧元。牌照年费从3000欧元到1万欧元,取决于公司实际收入。

・代表平台:币安

泰国

・2018年5月,泰国SEC正式宣布所有在本地从事加密货币相关业务的公司需要获得牌照才可开展运营,并要求市场现有的公司在90天内,也就是8月14日前向SEC提交牌照申请。在SEC审理申请的过程中,这些公司仍可正常开展业务。

・基本要求:注册在泰国;注册资本不少于5000万泰铢(约157万美金);股东实际资产不少于注册资本的50%。平台定期审查,保证用户资产安全、交易安全;价格公平;交易对可为泰铢或SEC认证的加密货币;遵守AML/CTF法令,对用户尽职调查并保留交易记录等。

・相关费用包括:1. 牌照费:2500万泰铢(约78万美金);2. 年审费:交易额的0.002%,最低收取50万泰铢(约1.4万美金),最多收取2000万泰铢(63万美金)

・代表平台:Bitcoin Exchange Co. Ltd. 、 Bitkub Online Co. Ltd.、 Satang Corporation (Satang Pro)。

塞舌尔

・塞舌尔监管当局是金融服务管理局,相关牌照类型为证券交易商,持牌人可以提供多种金融工具(包括股票、债券、掉期、期权期货和差价合约)。

・基本要求:办公地点要求要有常驻员工。持牌人必须聘用至少2个自然人任董事,至少聘用1个有牌照的证券咨询顾问或1个有牌照的投资咨询顾问。所有持牌人都必须购买专业责任保险。公司每个管理人员必须满足适当性的要求。

・监管要求:没有最低活动性请求(包含现金或者其他类型资产),然而公司最低资本必须保持在5万美元以上。如果公司产生实质性变动(例如任命或者解职董事或者管理人员),遭到任何惩戒处罚,产生任何致使使持牌人休止运营的变动,持牌人必需通知金融服务管理局。

客户入金后,公司必须当即将客户资金寄存在单独的银行账户。持牌人必需保存从客户银行账户的所有出入金记录。会计和审计方面的要求有,所有持牌人均必须按照国际财务报告准则保留适当的会计记录。所有持牌人在获得牌照的30天内都必须任命一名审计人员。国外审计人员必须获得金融服务管理局的授权。

・申请费用:牌照的资本要求为5万美元,年费2500美元。

・代表平台:BitMEX、火币Pro、JEX、K网、Digifinex、BitMEX

萨摩亚

・太平洋岛国萨摩亚中央银行表示,在当地推广加密货币项目的个人必须遵守与金融机构相同的监管法规。萨摩亚央行在声明中表示,任何希望宣传或推广加密货币及数字货币的人,都将会按照2018年指定的《洗钱预防法修正案》的规定,被视作为金融机构。必须要获得萨摩亚签发的有效营业执照,并且必须遵守中央银行对金融机构的报告要求。

・基本要求:牌照的注册资本要求为500万美元,存在岛内任意银行。

・代表平台:ZB.com

巴哈马群岛

・2019年4月,巴哈马证券委员会(SCB)发布了一份立法草案,规范在巴哈马境内或境外发行或销售数字代币,以及卖家和中介服务提供商的行为。SCB,英文全称Securities Commission of The Bahamas(巴哈马证券交易委员会),是巴哈马国家重要金融监管机构,近年来其监管权威性被全球市场和投资者高度认可,备受业内瞩目和追捧。其重要职能就是对基金、证券等金融服务公司的行为进行监管,并负责制定行业相关法律法规,确保市场在公平、健康、有序的环境下运行。

・基本要求:拥有实体办事处;至少一个公司本地负责人;员工包括本地首席执行官和合规官;实际的商业规划和合适的合规标准。

・代表平台:INFINOX Bahamas、BHP

爱沙尼亚

・爱沙尼亚是欧盟成员国之一,是率先引入适用性加密货币监管的国家。爱沙尼亚以其在推动DLTs和加密货币监管方面的创新方式和高监管水平而著称。自2012年初起,爱沙尼亚开始在其卫生、司法、安全和商业法规注册中心使用区块链技术。牌照持有运营方允许作为以下实体运作:1. 虚拟货币与法定货币兑换服务的提供者;2. 虚拟货币钱包服务的提供者。

・基本要求:1. 如营业额大于 40000 欧元时,则需要申请 VAT2. 如公司董事均是欧盟外成员,需指定公证处/律所等专职人员担任公司的联络人。3. 工签:爱沙尼亚公司实际运营 5 个月后,公司董事可以申请工作签证。如是特殊人才, 需要提供特殊人才证明;董事的工资收入不得低于三倍当地平均工资。

・代表平台:IronX、OKCoin、易赫、CIF

百慕大

・2018年4月,百慕大金融管理局(The Bermuda Monetary Authority,简称BMA)发布了《虚拟货币业务法》(Virtual Currency Business Act 2018),该法案明确规定了开设虚拟货币电子交易所属于经营“虚拟货币业务”(Virtual Currency Business),且经营该业务需要向BMA申请牌照。

・基础要求:牌照分为F类和M类两种,两种牌照的持有者均可以从事部分或所有上述的虚拟货币业务。虽然申请者可以自行选择申请的牌照的种类,但是最终颁发何种牌照将由BMA决定。

・代表平台:VLHL

纳闽

・纳闽是全球市场非常著名的岸外金融中心之一,也是马来西亚首个岸外金融中心。纳闽同时也是外国投资人进入东盟国家的渠道之一。在2010年时,纳闽离岸公司正式被允许和马来西亚当地有限公司进行商业交易。依据这一条例,纳闽变成了一个中岸岛,达成了一国两税制。

・基本要求:目前在其他区域拥有虚拟货币交易牌照 ,可无股东董事与操作团队拥有至少2年以上经验;实付资金12万美金,股东在提交申请时需要提交15万美元资金证明;批准后需要在纳闽设立办公室;一份详细商业计划书与未来3年规划、KYC手册与反洗黑钱手册

・代表平台:Fusang Group

总结:通过对2018年-2019年全球主要国家或重要经济体区块链政策梳理及分析,我们可以看出,各国在数字货币方面的政策以及制度已经逐渐明朗起来,小部分国家从完全禁止转向了部分开放,对作为数字货币重要一环的交易所也建立起相应的法律框架。从整体看来,在我们所选取的18个国际及地区的政策观察对象中,60%以上对数字货币政策环节比较宽松,允许国内在法律框架内进行数字货币交易,对符合条件的交易所;22%对数字货币政策保持谨慎态度,处于摸索阶段,仅开放数字货币的部分功能;剩下仅16%的是对数字货币完全禁止。

合规化是数字货币行业发展的大势所趋。虽然各国对于数字货币的监管越发成熟严格,但是这对行业长远发展来说是一大利好,给数字货币一个合格规范的市场才能让这个产业健康发展,参与者可以大规模进入。其次在这个过程中,除了一众发达国家率先引领数字货币方面的规范化发展外,一部分小众国家及群岛也紧跟其上,积极利用数字货币升级改造原有的经济体系,正在这条通往区块链时代未来道路上脱颖而出。

(作者:链研所,内容来自链得得内容开放平台“得得号”;本文仅代表作者观点,不代表链得得官方立场)