事件
3月社会融资规模51627亿元,预期32100亿元,前值8554亿元。新增人民币贷款28500亿元,预期19700亿元,前值9057亿元。M2同比10.1%,预期8.7%,前值8.8%;M1同比5.0%,前值4.8%;M0同比10.8%。
解读
1、核心观点:
1)从总量来看,政策持续发力推动3月社融、信贷创历史新高。3月新增社会融资规模5.16万亿元,同比多增2.2万亿元,1-3月合计同比多增2.47万亿元。存量社融增速11.5%,创2018年9月以来新高。金融机构新增人民币贷款2.85万亿元,同比多增1.16万亿元。M2、M1增速分别为10.1%、5%,环比分别回升1.3、0.2个百分点。3月定向降准落地,银行信贷投放加速,信用债融资发力,叠加实体经济活动逐步恢复、融资需求上升,社融大幅超预期。
我们正以2016年以来最为宽松的宏观资金面,应对超过2008年国际金融危机时期的经济衰退。对比来看,当前中国货币财政政策在宽松积极的同时仍然保持温和克制,这与当前的美国和2009年的中国不同。

2)从社融结构看,信贷、企业债、政府债券分别同比多增1万亿元、6407亿元、2951亿元,支撑社融增长。从信贷结构看,企业信贷仍是主要支撑,但内外需冲击下企业中长期投融资意愿依然不强,短期贷款占比较高。融资环境改善无法在短时间内快速提高企业的投资意愿,疫情遏制和流动性缓解后,财政政策发力扩大有效需求是实体预期改善的关键。
当前我们面临四大挑战:控制疫情、复工复产、纾困企业、扩大内需。货币政策对于缓解短期流动性危机效果明显,但是对于刺激需求就像“推绳子”效果有限,财政政策对于扩大有效需求就像“拉绳子”效果明显。未来应以财政政策为主、货币政策为辅来扩大需求,财政政策又以新基建、减税和消费为主。
3)疫情发生以来,中国货币政策呈现三阶段特征:2月货币纾困抚平流动性、3月平稳观察、3月底开启加码刺激需求。2月,政策重心是“纾困”而非刺激需求,核心在于稳定实体部门现金流、减轻偿债压力,稳定预期。3月,政策进入观察期,一是观察海外疫情发展及对国内冲击程度,二是观察前期政策效果。3月末以来,逆周期调节力度加码,核心是对冲内外需疲软的负面冲击,配合财政政策发力。
4)美联储All in “零利率+无上限QE+2万亿财政刺激”后,4月9日再次创设新工具,推出2.3万亿美元信贷计划。首次购买垃圾债,缓解信用市场风险,为中小企业和家庭提供信贷支持,缓解失业压力。多轮刺激后,美国的流动性压力将得到缓解,尤其是信用市场、居民和中小企业,但长远来看,过度的货币刺激加剧经济金融脆弱性,无异于饮鸩止渴。
更重要的是,由于疫情是金融危机和经济衰退的导火索,因此控制疫情是前提和关键,美国战疫顺序适当。
5)中美货币财政政策大分化,美国无上限QE,中国克制式宽松,主要有以下几个原因:
第一,疫情阶段和经济形势不同。中国疫情在2月下旬以来快速得到遏制,现在的主要任务是在巩固控制疫情成果的同时复产复工和扩大需求。美国一开始麻痹大意隔岸观火,现在大面积爆发,确诊病例达到50万,经济停摆,“长尾特征”。
第二,金融脆弱性不同。2008年国际金融危机至今,12年过去了,美欧主要靠量化宽松和超低利率,导致资产价格泡沫、债务杠杆上升、居民财富差距拉大、社会撕裂、政治极化、贸易保护主义盛行。其中,美国股市泡沫和企业高债务杠杆是两大相互关联的火药桶。疫情是导火索,根源是长期货币超发下的经济金融社会脆弱性,因此美国股市跌幅和企业信用债抛售程度远超过中国。从金融周期的角度,这是一次总清算,该来的迟早会来。
反观中国,过去几年中,虽然面临很大的争议声音,但中央推进供给侧结构性改革,金融去杠杆精准拆弹,提前为预防风险扎下了制度和改革的篱笆,保障了我国的金融安全。当危机来临的时候,我们已经做好了准备。近期在疫情和外围因素的双重影响下,中国的股市、债市运作相对平稳,疫情防控和复产复工走在了全球前面,为经济尽早恢复常态化奠定了坚实的基础。
第三,经济结构不同。美国以消费为主,美国2019年GDP结构中,消费占比高达82%,投资仅占20.9%,叠加大选政客有买选票的动机,因此美国货币财政政策直接直升机撒钱,美联储购债直接给企业发钱缓解流动性,财政部直接向居民发放现金刺激消费。
中国2018年GDP结构中,消费占比55%,投资占比44%,比较均衡,因此中国采取温和降息降准、减税、新基建、刺激消费等“一揽子”政策实现多重目标。
6)在这次抗击疫情和应对经济金融危机中,中美政策孰优孰劣?
实质上,无论货币还是财政政策,无论QE购债、发现金、减税、基建、补贴、发消费券、专项贷款等哪种方式,要么通过央行发货币,要么通过政府增加债务。既然都是增加债务或货币发行,从债务周期或杠杆周期的角度,关键看当前增加的债务能否带来未来的收入。
纯粹刺激消费不会有资本形成,会形成巨大债务悬空。比如美国过度消费,导致2008年次贷危机;南欧国家寅吃卯粮,国家高福利低储蓄高负债,导致2012年欧债危机。
有效投资则增加资本形成和未来收入,配合扩大消费促进经济良性循环,不会造成债务悬空。中国在1998年亚洲金融危机和2008年国际金融危机时期,实施大规模超前基础设施建设,不仅渡过了危机,而且为中国经济高增长和制造业崛起奠定了坚实基础,是中国崛起的巨大优势和重要秘密。
无论短期还是长期,显然刺激投资尤其基础设施投资并配合刺激消费比纯粹刺激消费效果更好,尤其是5G、充电桩、城市群轨道交通、教育、医疗等基础设施短板。
在短期,刺激投资的传导链条更长、乘数效应更大,扩大有效需求,稳增长、稳就业,效果优于消费。
在长期,增加有效供给和资本形成,提高全要素生产率、产业竞争力、降低物流成本,提高中国经济竞争力,促创新、惠民生。
大萧条时期,罗斯福新政帮助美国走出危机,先是放弃金本位,货币放水,央行发挥最后贷款人作用,救助流动性危机,消除银行业倒闭带来的信用收缩;然后推动大规模复兴计划,搞基建投资,扩大需求,带动就业,随后经济复苏。
随着中美流动性危机解除,未来政策重点是扩大有效需求,恢复经济走出危机,这时财政政策优于货币政策,加码新基建、减税、消费等。
因此,我们认为,截止目前,在抗击疫情和应对经济金融危机中的政策表现对比中,中国整体比美国更优。但是,我们也要看到,美国货币政策传导机制比中国更顺畅,市场化程度更高,五分钟检测技术展现了美国强大领先的医疗技术水平,等等,有很多我们学习借鉴的地方。同时,我们还要警惕美国政客将疫情大爆发应对不利的矛盾甩锅给中国,这在美国国内还相当有市场。
2、3月社融存量增速11.5%,为2018年9月以来新高。政策面持续发力,信贷加速投放、企业债放量发行、政府债同比多增。我们正以2016年以来最为宽松的宏观资金面,应对超过2008年国际金融危机时期的经济衰退。
3月社融增速11.5%,环比大幅提升0.8个百分点。3月新增社会融资规模5.16万亿元,同比多增2.2万亿元,1-3月合计新增社融11.08万亿元,同比多增2.47万亿元。3月末社会融资规模存量为262.24万亿元,同比增速11.5%,环比提升0.8个百分点,为2018年9月以来新高。财政货币政策全面发力,助力社融超预期,当月增量创历史新高。

从结构来看,3月信贷加速投放、企业债放量发行、政府债同比多增,构成主要支撑。表内融资方面,信贷同比大幅多增。3月新增人民币贷款3万亿元,同比多增1万亿元。政策发力支撑信贷,但内外需冲击下企业中长期投资需求下滑,短期融资占比仍处高位。表外融资方面,未贴现票据带动表外同比多增。3月表外融资新增2208亿元,同比多增1385亿元。其中,未贴现承兑汇票同比多增1453亿元,是表外融资的主要支撑。3月表内外票据均有增长,主要受票据利率快速下行、企业短期融资需求上升、银行风险偏好低影响。信托贷款同比多减550亿元,主要受到期量增加拖累。直接融资方面,企业债券融资大幅增长,股票融资有所上行。3月新增股票融资197亿元,同比微增75亿元;新增企业债券融资9953亿元,同比大幅多增6407亿元,达到历史高点,注册制实施、信用债发行门槛降低,叠加利率下行,带动企业债券融资大幅多增。3月31日国常会提出引导公司信用类债券净融资比上年多增1万亿元,预计未来企业债仍将对社融构成支撑。其他融资方面,政府债券同比多增。3月新增政府债券6363亿元,同比多增2951亿元。3月27日政治局会议提出适当提高赤字率、发行特别国债、增加地方政府专项债规模,政府债券后续将继续支撑社融增长。
3、3月新增人民币贷款大幅多增,但结构依然不佳,内外需冲击下企业长期投资意愿不强,短贷及票据融资占比处于高位。
3月新增人民币贷款2.85万亿元,同比大幅多增1.16万亿元,1-3月合计新增人民币贷款7.1万亿元,同比多增1.29万亿元。3月16日央行定向降准落地释放资金5500亿元,银行信贷额度充足,3000亿元专项再贷款、5000亿元再贷款再贴现额度及3500亿元政策性银行专项信贷额度持续投放。企业复工复产加速,居民消费购房活动部分恢复,实体经济融资需求上升。
从结构来看,企业信贷仍是主要支撑,但内外需冲击下企业中长期投融资意愿不强,短期融资占比仍处高位。3月新增企业贷款2.05万亿元,同比多增9841亿元。短期贷款、中长期贷款、票据融资分别多增5651亿元、3070亿元、1097亿元。政策面持续发力支撑信贷总量,但内外需冲击下,企业短期流动性需求上升、中长期投资需求下降。短贷及票据融资占比由2月的29.6%上升至56%、企业中长期贷款占比由2月的45.9%下降至33.8%,考虑到专项债发行对基建配套贷款的带动作用,实体中长期投融资需求或依然不强。融资环境改善无法在短时间内快速提高企业的投资意愿,疫情得到有效管控+流动性需求缓解+财政政策发力对冲内外需下行仍是实体预期改善的关键。3月新增居民贷款9892亿元,同比多增984亿元。其中,短期贷款新增5144亿元,同比多增850亿元,3月疫情冲击缓和,商场逐步开业,居民线下消费部分修复。中长期贷款增加4738亿元,同比多增133亿元,3月商品房销售环比改善明显,且部分1、2月按揭贷款延迟至3月发放,带动中长期贷款增长。
当前我们面临四大挑战:控制疫情、复工复产、纾困企业、扩大内需。货币政策对于缓解短期流动性危机效果明显,但是对于刺激需求就像“推绳子”效果有限,财政政策对于扩大有效需求就像“拉绳子”效果明显。未来应以财政政策为主、货币政策为辅来扩大需求,财政政策又以新基建、减税和消费为主。

4、M2同比增长10.1%,银行信贷投放和购债发力,财政存款减少7353亿元,共同推升M2增速上升。M1同比增长5%,实体经济交易需求回升。
3月M2同比增速10.1%,环比大幅增长1.3个百分点。3月央行定向降准释放长期资金,银行加大信贷投放及债券购买力度,财政加大对实体支持,共同带动M2增速回升。从结构来看,3月企业存款增加3.2万亿元,同比多增1.3万亿元,主要因企业贷款多增派生存款。居民存款增加2.4万亿元,同比多增1.5亿元,线下消费、购房活动尚未完全恢复,同时3月股市下跌、分流效应减弱。财政存款减少7353亿元,环比多减7561亿元,推升M2增速回升。非银金融机构存款减少1.4万亿元,同比多减2989亿元。M1同比增速5%,环比回升0.2个百分点,实体交易性需求逐步恢复。

5、疫情发生以来,中国货币政策呈现三阶段特征:2月发力纾困缓解流动性、3月平稳观察、3月底开启加码刺激需求。
2月:政策重心是“纾困”而非刺激需求,核心在于稳定实体部门现金流、减轻偿债压力,稳定预期。从操作来看,这一阶段体现出两大特点。其一,政策出台迅速,有效稳定预期。2月3日开市首日,央行逆回购操作利率调降10BP,公开市场投放量创出1.2万亿的历史高点,释放强烈信号,提振市场信心。其二,灵活适度、精准滴灌,有效稳定实体部门现金流。央行增加再贷款再贴现额度8000亿元,定向支持疫情防控重点企业及受疫情冲击严重的中小企业。从原因来看,疫情防控初期,经济活动全面停摆,实体现金流断裂、中小企业破产倒闭是核心风险,同时这一阶段市场对疫情判断以短期冲击为主。因此,“纾困”成为核心,而大规模的需求刺激政策此时意义不大。
3月:政策进入观察期,一是观察海外疫情发展及对国内冲击程度,二是观察前期政策效果。从操作来看,其一,总量性政策节奏相对稳健,3月美联储大幅降息,海外宽松周期重启,但国内MLF、LPR利率并未调降,低于市场预期。其二,结构性政策仍是主力,3月16日定向降准落地,再贷款再贴现额度持续投放。从原因来看,其一,2月以来央行总量与结构政策并举,有效稳定实体经济现金流、稳定预期,3月总量性政策如降息并无紧迫性。其二,海外疫情扩散对国内经济冲击程度尚不明朗,可为后续操作留出政策空间。其三,银行间市场资金充裕,实体复工复产尚未到位,降息节奏放缓有助防止资金脱实向虚。
3月末以来:逆周期调节力度加码,核心是对冲内外需疲软的负面冲击,配合财政政策发力。从操作来看,货币政策总量结构齐加码,速度加快、力度加大。3月30日7天逆回购利率一次性下调20BP,3月31日再贷款再贴现额度增加1万亿元,4月3日央行年内第二次定向降准,4月7日起超额存款准备金利率从0.72%下调至0.35%,为2008年以来首次下调。从原因来看,其一,海外疫情冲击时间至少持续至二季度,要求国内宽松周期延长。其二,内外需疲软,国内经济深度衰退,企业复工复产逐步到位但面临订单取消困境,要求加大政策力度对冲需求下滑。其三,二季度通缩风险明显抬升,通胀对货币政策的约束减弱。其四,财政政策加码,要求货币政策从量价两个角度配合。
6、美联储“All in”后,4月9日再次创设新工具,推出2.3万亿美元信贷计划。多轮刺激后,美国的流动性压力将得到缓解,尤其是信用市场、居民和中小企业,但长远来看,过度的货币化可能进一步加剧美国经济金融脆弱性,无异于饮鸩止渴。
美联储再次祭出大规模刺激政策,首次购买垃圾债,缓解信用市场风险,为中小企业和家庭提供信贷支持,缓解就业压力。其一,扩大一级和二级市场企业信贷工具(PMCCF和SMCCF)及定期资产抵押证券贷款工具(TALF)的规模和范围,首次购买垃圾债,缓解信用市场风险。美联储将购买信用债的范围扩大至BB-/Ba3,试图缓解因油价大幅下跌导致的信用市场风险。其二,向小企业提供薪资保障计划(PPP)贷款支持的金融机构提供流动性。其三,通过贷款便利措施(MSLP)提供6000亿美元贷款支持中小企业。其四,建立市政流动性便利(MLF)向州政府和市政当局提供5000亿美元贷款。增加的信贷额度主要用于支持中小企业和家庭,缓解就业压力。其五,全民贷款支持工具(MSNLF和MSELF)支持银行对中小企业贷款,且贷款需要尽力保留员工,降低失业率。美国劳工部数据显示,在截至4月4号的一周中,有660万美国人失业,高于预期的500万,过去三周有1600万美国人失业。
多轮刺激后,美国的流动性压力将得到缓解,尤其是信用市场、居民和中小企业,但长远来看,过度的货币刺激加剧经济金融脆弱性,无异于饮鸩止渴。更重要的是,由于疫情是金融危机和经济衰退的导火索,因此控制疫情是前提和关键,美国战疫顺序适当。
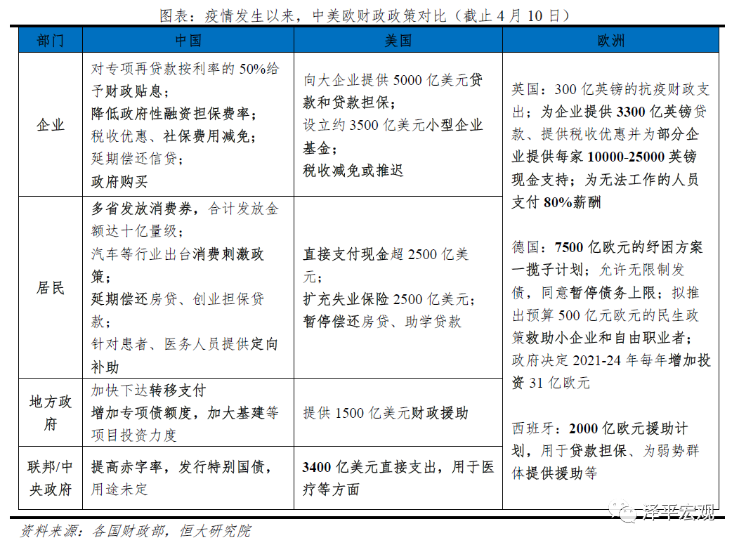
7、中美货币财政政策大分化,美国无上限QE,中国克制式宽松,美国直升机撒钱,中国“一揽子”政策解决多目标需求。疫情发展阶段、经济结构、金融环境的差异是导致政策分化的主要原因。

货币、财政政策分化的主要原因在于以下三方面:
第一,疫情阶段和经济形势不同。中国疫情在2月下旬以来快速得到遏制,现在的主要任务是在巩固控制疫情成果的同时复产复工和扩大需求。美国一开始麻痹大意隔岸观火,现在大面积爆发,确诊病例达到50万,经济停摆,“长尾特征”。
第二,金融脆弱性不同。2008年国际金融危机至今,12年过去了,美欧主要靠量化宽松和超低利率,导致资产价格泡沫、债务杠杆上升、居民财富差距拉大、社会撕裂、政治极化、贸易保护主义盛行。其中,美国股市泡沫和企业高债务杠杆是两大相互关联的火药桶。疫情是导火索,根源是长期货币超发下的经济金融社会脆弱性,因此美国股市跌幅和企业信用债抛售程度远超过中国。从金融周期的角度,这是一次总清算,该来的迟早会来。
反观中国,过去几年中,虽然面临很大的争议声音,但中央推进供给侧结构性改革,金融去杠杆精准拆弹,提前为预防风险扎下了制度和改革的篱笆,保障了我国的金融安全。当危机来临的时候,我们已经做好了准备。近期在疫情和外围因素的双重影响下,中国的股市、债市运作相对平稳,疫情防控和复产复工走在了全球前面,为经济尽早恢复常态化奠定了坚实的基础。
第三,经济结构不同。美国以消费为主,美国2019年GDP结构中,消费占比高达82%,投资仅占20.9%,叠加大选政客有买选票的动机,因此美国货币财政政策直接直升机撒钱,美联储购债直接给企业发钱缓解流动性,财政部直接向居民发放现金刺激消费。
中国2018年GDP结构中,消费占比55%,投资占比44%,比较均衡,因此中国采取温和降息降准、减税、新基建、刺激消费等“一揽子”政策实现多重目标。
在这次抗击疫情和应对经济金融危机中,中美政策孰优孰劣?
实质上,无论货币还是财政政策,无论QE购债、发现金、减税、基建、补贴、发消费券、专项贷款等哪种方式,要么通过央行发货币,要么通过政府增加债务。既然都是增加债务或货币发行,从债务周期或杠杆周期的角度,关键看当前增加的债务能否带来未来的收入。
纯粹刺激消费不会有资本形成,会形成巨大债务悬空。比如美国过度消费,导致2008年次贷危机;南欧国家寅吃卯粮,国家高福利低储蓄高负债,导致2012年欧债危机。
有效投资则增加资本形成和未来收入,配合扩大消费促进经济良性循环,不会造成债务悬空。中国在1998年亚洲金融危机和2008年国际金融危机时期,实施大规模超前基础设施建设,不仅渡过了危机,而且为中国经济高增长和制造业崛起奠定了坚实基础,是中国崛起的巨大优势和重要秘密。
无论短期还是长期,显然刺激投资尤其基础设施投资并配合刺激消费比纯粹刺激消费效果更好,尤其是5G、充电桩、城市群轨道交通、教育、医疗等基础设施短板。
在短期,刺激投资的传导链条更长、乘数效应更大,扩大有效需求,稳增长、稳就业,效果优于消费。
在长期,增加有效供给和资本形成,提高全要素生产率、产业竞争力、降低物流成本,提高中国经济竞争力,促创新、惠民生。
大萧条时期,罗斯福新政帮助美国走出危机,先是放弃金本位,货币放水,央行发挥最后贷款人作用,救助流动性危机,消除银行业倒闭带来的信用收缩;然后推动大规模复兴计划,搞基建投资,扩大需求,带动就业,随后经济复苏。
随着中美流动性危机解除,未来政策重点是扩大有效需求,恢复经济走出危机,这时财政政策优于货币政策,加码新基建、减税、消费等。
因此,我们认为,截止目前,在抗击疫情和应对经济金融危机中的政策表现对比中,中国整体比美国更优。但是,我们也要看到,美国货币政策传导机制比中国更顺畅,市场化程度更高,五分钟检测技术展现了美国强大领先的医疗技术水平,等等,有很多我们学习借鉴的地方。同时,我们还要警惕美国政客将疫情大爆发应对不利的矛盾甩锅给中国,这在美国国内还相当有市场。
8、我国在货币政策“精准滴灌”方向下,信贷渠道传导效果初显,利率渠道受益于去年LPR改革,传导效率进一步提升,宽货币向宽信用传导取得可喜进展;美国利率渠道传导长期通畅,大规模量化宽松政策为金融机构及金融市场注入充足流动性,短期稳定信贷渠道及资产价格渠道,然而中长期来看,新一轮大规模的货币宽松或为未来更大的风险埋下隐患。
(1)利率渠道:美国利率传导渠道效果优于我国
美国利率传导渠道通畅。美联储3月紧急两次降息迅速传导至3个月国债收益率,收益率从1.5%降至0.0%。政策利率一是带动债券收益率从恐慌高点快速下行,二是引起贷款利率趋势下行。由于美国直接融资占比达70%以上,上市企业众多,低利率能够迅速传导至实体企业融资成本,降低企业负担。
我国货币市场利率已明显下行,利率市场化改革加速后,利率渠道传导效率提升。2月以来负债端OMO、MLF利率降低后显著拉动R007、DR007均波动下行约80BP,银行间市场利率不断下探。传导至债券市场,短期融资券利率、中票发行利率和公司债有所下行。LPR机制改革后,LPR报价已较改革前下降26BP,引导实体经济贷款利率下行。然而银行负债成本仍受存款利率刚性影响,OMO、MLF下调对于银行负债端成本边际影响有限,利率传导机制仍有所阻滞。

(2)信贷渠道:我国精准滴灌政策有效针对中小微企业、受疫情影响严重企业提供信贷支持,打通信贷传导
3月金融数据显示我国信贷渠道传导初显成效,及时、精准的“纾困”宽货币显著拉动贷款增速。定向降准、再贷款再贴现、促进中小微企业融资,精准滴灌政策下,信贷需求有所缓解,3月信贷增速反弹。未来信贷渠道的持续通畅仍需关注银行放贷意愿、实体信贷需求。
美国信贷渠道暂时未明显受损。美联储为防止流动性危机触发金融危机,引起金融机构资产负债表衰退,进而缩表引起实体企业资产负债表衰退,超前力度向市场注入流动性,短期稳定了金融机构资产负债表,从商业银行信贷同比增速来看,信贷投放暂时并未受到疫情严重影响。然而随着疫情影响持续,企业债务违约风险暴露,金融机构损失加剧,未来信贷渠道传导仍面临较大不确定风险。
(3)资产价格渠道:美联储大规模量化宽松缓解股票市场恐慌情绪
量宽及超前的宽松措施是打通美国资产价格渠道的关键。2月19日至3月20日,美股四次熔断,跌幅均超30%,创历史纪录。3月以来,美联储两次紧急降息至零、重启次贷危机时期QE政策,但直至3月23日宣布无限QE后,美股才触底反弹,市场恐慌情绪缓解,此后,宽松仍在加码。
我国资产价格传导效果由内外环境变化叠加。在宽松的资金面驱使下,A股自2月以来以出现一波明显上涨,然而受海外投资机构流动性紧张,抛售股票债券、资金持续回流美国影响,以及面对疫情全球范围内扩散对经济增长带来的不确定性影响,A股近期出现明显调整态势,但跌幅仅在10%内,远小于美日欧等发达经济体。
(4)汇率渠道:中美两国汇率渠道传导效果均不明显,进出口主要受贸易和外需影响
短期避险情绪下,持有美元需求增强,美元指数持续上涨。3月,外汇市场一度呈现“美元荒”,流动性危机发生时所有风险资产同步下跌,资金需求快速上升,3月9日-3月19日美元指数飙升,相对其他发达国家货币平均升值幅度达8%。与我国而言,进出口主要受贸易和外需影响,汇率传导作用不明显。由于我国率先控制住疫情,在此次流动性危机爆发时体现出一定避险资产的特点,2020年以来的宽货币未导致明显贬值。进出口的主要受贸易和外需影响,疫情冲击海外经济增长和消费意愿,导致外需收缩,负面冲击我国出口企业,此外,海外产业链断供或减产也对进口的中下游企业不利。


如果你喜欢这篇文章,可在摩尔金融APP或摩尔金融官方网站moer.cn看到更多个股、盘面走势分析及投资技巧,也可在新浪微博、微信公众号、今日头条上搜索摩尔金融并关注。
