中信证券一季度经纪业务手续费净收入26.8亿元,同比增37.49%。报表显示,一季度代理买卖证券款1833.44亿元,相对上年末增48.64%,公司经纪业务客户保证金存款增加。
记者了解到,除了受交投活跃影响,一季度中信证券代销金融产品规模大幅增加,在2月份睿远基金旗下第二只公募基金等多只产品销售中,业绩较为出色。
一季度,中信资管手续费净收入16.17亿元,同比增24.72%,这项收入包括中信资管和华夏基金的净收入。为大家所熟知的是,中信资管3月份推出了第三只公募化改造产品,又成了市场的“爆款”,首日销售额超40亿元,这只资管产品的基金管理费率最高为1.5%。
3月份,基金业协会披露券商资管最新规模排名,去年四季度末,中信资管月均规模为1.1万亿元,是唯一一家月均规模破万亿的券商;主动管理规模4506.06亿元,主动规模占比为40.79%。
再来看自营,根据“自营收入=投资收益-对联营企业和合营企业的投资收益+公允价值变动收益”来计算,中信证券一季度自营收入57.24亿元,同比增幅16.28%。其中,投资收益为43.5亿元,同比微降,但公允价值变动收益13.43亿元,同比大增175.11%,主要是证券市场波动导致金融工具公允价值变动。在证券行业整体自营收入下滑43%的背景下,中信证券该项收入保持两位数速度增长,也体现了较强的经营能力。
并表广证后资产规模超过9000亿
随着广州证券完成并表,中信证券资产规模明显增大。至一季度末,上市公司总资产9223.27亿元,同比增16.5%;归母净资产1773.54亿元,同比增9.73%。一季度因投资活动产生的现金流量净额为203.13亿元,同比增加659.35%,主要是新增并表子公司。
值得一提的是,3月份,由于广州证券在交割日的净资产规模有所缩水,越秀金控或金控有限将向中信证券华南支付13.94亿元作为交割减值测试补偿,这部分补偿金增加中信证券的资本公积,但不会影响中信证券及中信证券华南的经营业绩及利润。
季报中,中信证券股东名单进行更新。越秀金控(广州越秀金融控股集团有限公司)及金控有限(广州越秀金融控股集团股份有限公司)一起跻身中信证券前十大股东,其中越秀金控持股比例4.21%,金控有限持股比例2.05%,均为限售股。
因广州证券更名为中信证券华南且纳入公司财务报表合并范围,中信证券在一季报中披露广州证券涉及的8起诉讼、仲裁事项。这些案件涉及的潜在损失均已在中信证券华南交割之前予以充分考虑,未来对本公司及中信证券华南的潜在损失风险较小。
广州证券已裁撤百家分支机构
中信证券在公告中表示,自2020年1月31日中信证券华南纳入公司合并范围至报告期末,中信证券华南撤销证券营业部1家——呼和浩特腾飞大道证券营业部。
不过,据公开信息梳理,今年来中信证券华南今年来至少撤销了68个分支机构,其中包括14个分公司。此外,据券商中国记者不完全统计,去年广州证券至少被核准裁撤了32个分支机构。也即是说,2019年以来,广州证券170个分支机构(含135个营业部和35家分公司)中,已有100个分支机构被裁撤,仅有四成被留下。
据中信证券华南发布的通知,今年来至3月12日,公司共裁撤了包括内蒙古、黑龙江、河南、山东等四地分公司在内的19个分支机构。
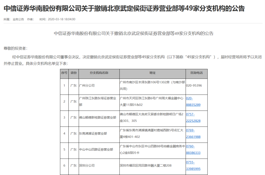
3月18日,中信证券华南在官网发布通知,公司董事会决定再度撤销49家分支机构,被裁撤分支机构分布在广东、浙江、江苏、福建、江西等多个省份,其中包括广州、深圳、广西、海南、江苏、江西、赣州、重庆、山西、吉林等10地的分公司。
这些分支机构的机构客户将对应关系整体迁移,比如浙江嘉兴中山西路证券营业部、宁波江东北路证券营业部等9个分支机构的机构客户整体转入杭州凤起路证券营业部;江苏徐州、泰州、江阴等6地的个别营业部将机构客户整体转入南京庐山路证券营业部;福建厦门、泉州、福州等5地的个别营业部将机构客户整体转入广州金穗路证券营业部。
各地证监局官网显示,2019年2月份开始,广州证券就在配合中信证券整体并购计划开启裁撤分支机构的步伐。据券商中国记者不完全统计,去年广州证券至少被核准裁撤了32个分支机构。
据广州证券2018年年报,至2018年末,广州证券共设有35家分公司以及135个分支机构。由此看来,自2019年以来,广州证券170个分支机构只留下了70个,近六成分支机构被裁撤。
本着“删繁就简”最优化配置的原则,中信证券正在厘清与华南公司的定位和内部融合问题,虽然一季度未现业绩爆发,接下来中信证券是否会延续并购后业绩大涨的逻辑,尚需拭目以待。
责任编辑:陈悠然 SF104
