点击“楼市知否”,获取更多爆料!
这几天太刺激了
不是楼市,而是股市
全球金融市场一片动荡
美股熔断
昨天晚间
美国三大股指大幅低开
标普500指数跌7%
触发一级熔断机制
这是2008年金融危机以来
美国股市首次熔断
美国三大股指分时走势图,美国股市三大指数周一收盘跌幅均超过7%
美股暴跌的影响
长期关注股市的人都知道
美股是非常非常坚挺的
美股从2010年开始,就一直在涨
坊间甚至流传一个段子
全球最坚硬的两大资产
一个是中国楼市,一个是美国股市
现在,美股终于跌了
那么,这对中国
特别是中国楼市,有什么影响呢?
1
事实上,从去年年底疫情爆发以来,已经对楼市造成了不小的冲击:
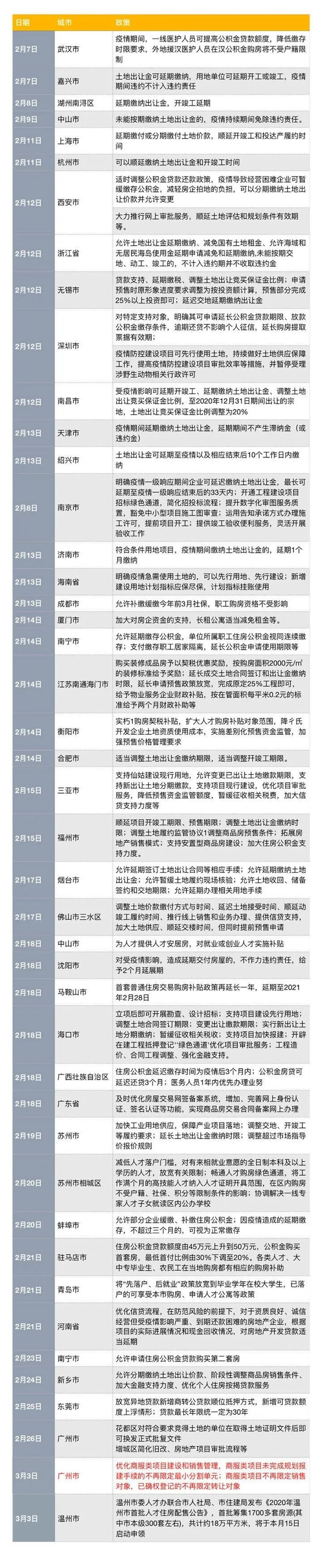
有数据显示,2月份,40个城市土地成交面积同比下降27.1%,10个城市无土地出让。楼市成交量更是大幅下跌,二三线城市总成交211万平方米,同环比分别下降了78%和84%。
2020年2月份本来很可能是一个平淡的春节后月份,因为众所周知的疫情影响,各行各业都陷入了政策多发井喷。
比如深圳、杭州、上海、合肥等均有减免物业租金、延期缴社保费、减免和延期缴纳税款等政策;济南、西安、杭州、天津等十余城为应对疫情,明确土地款可申请延期或分期缴付。
另外,黄山、苏州等地修改土地要求现房销售的政策,适度放宽楼盘的预售条件。而深圳、芜湖、惠州、大连、呼和浩特、武汉、南宁等城市出台了缓缴公积金、降低公积金缴存比例等政策。
但是,有些楼市政策刚出台就被喊停,这也说明,“房住不炒”的底线不容挑战!一个接一个城市出台政策,你方唱罢我方登场,真是好不热闹。
2
除了各地政府出台的楼市政策之外,房企也花样繁多:打折促销、直播卖房、发债融资等都在此列。
比如:绿地集团发布措施,缴纳认筹金5000元/套,签署《认购协议》的购房者除享受内部优惠外,额外再享98折优惠;如果推荐新客户购买,奖励1%的佣金,再奖励5000元推荐奖金,并退回5000元认筹金。
2月18日-29日,恒大全国各在售楼盘(含公寓及写字楼)实施7.5折优惠;3月1日-31日,则是7.8折优惠。除了打折促销,恒大全国600多个楼盘可VR实景看房。
另外,华夏幸福、万科等在2月份均发布了债券融资的相关公告。比如:万科拟公开发行不超过90亿元的公司债券,以及不超过30亿元的住房租赁专项公司债券。目前证监会已通过该两笔公司债券发行申请。
地方政策、房企打折,再叠加上未来降息的预期,难道楼市又要重新启动?
3
美国股市可能已经进入了熊市,那么中国的楼市会如何?有业内人士预测,3月下旬的降息是大概率事件!
当下大部分市场都在讨论贷款降息,但国内整体看每个月的LPR降息缓慢,也不会突然暴跌影响市场情绪。
但整体看,政策取向依然是不会全面放开房地产贷款。这只是开始,从趋势看,降息还将持续在经济下行压力之下,货币政策仍会趋于宽松,中国的降息周期会继续,而且随着美国大幅度降低,国内未来几个月降息也会加速。
对于普通人来说,未来面对的将肯定是货币贬值,这种情况下,对于普通人来说,疫情期间改善居住的需求可以在力所能及的情况下,趁着最近房市淡季换一换。
喜欢,就点“在看”!
